EasyManua.ls Logo

Panasonic CQ-C3400W

Panasonic CQ-C3400W
55 pages
To Next Page IconTo Next Page
To Next Page IconTo Next Page
To Previous Page IconTo Previous Page
To Previous Page IconTo Previous Page
Loading...
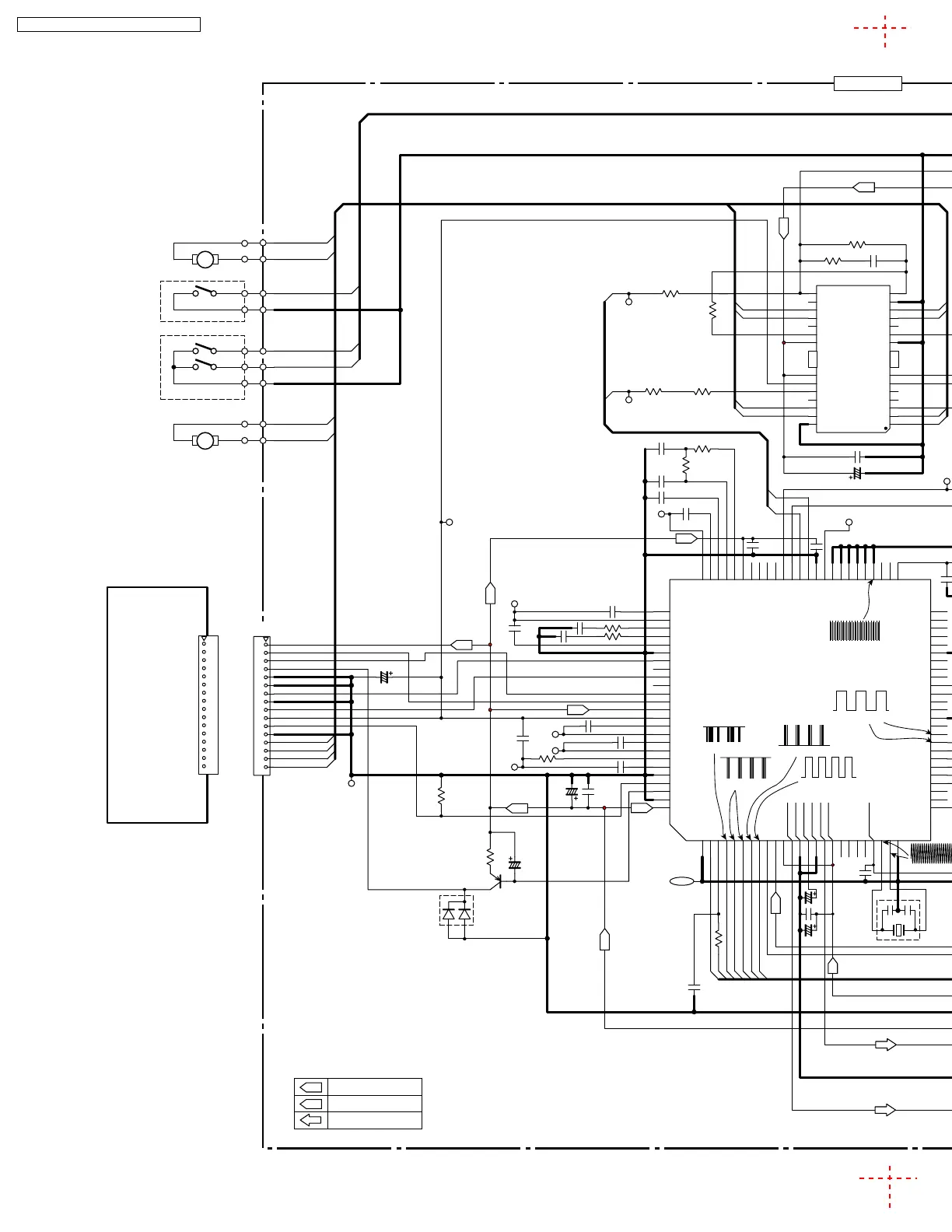
22.6. CD Servo Block [CQ-C3100W]
D.GND
1
RFOK
2
/RST
3
A0
4
/STB
5
/SCK
6
SO
7
SI
8
/XTALEN
9
D.VDD
10
DA.VDD
11
ROUT
12
DA.GND
13
REGC
14
DA.GND
15
LOUT
16
DA.VDD
17
R+
18
R-
19
L-
20
L+
21
X.VDD
22
XTAL
23
/XTAL
24
X.GND
25
D.VDD
26
EMPH
27
FLAG
28
DIN
29
DOUT
30
SCKIN
31
SCKO
32
LRCKIN
33
LRCK
34
HOLD/WDCK
35
TX
36
D.GND
37
C16M
38
LIMIT
39
D.VDD
40
LOCK
41
RFCK
42
MIRR/WFCK
43
PLCK
44
D.GND
45
C1D1
46
C1D2
47
C2D1
48
C2D2
49
C2D3
50
D.VDD
51
PACK
52
TSO
53
TSI
54
/TSCK
55
TSTB
56
D.GND
57
TEST0
58
TEST1
59
ATEST
60
A.GND
61
FD
62
TD
63
SD
64
MD
65
DAC0
66
DAC1
67
DAC2
68
DAC3
69
A.VDD
70
EFM
71
ASY
72
C3T
73
RFI
74
AGCO
75
AGCI
76
RFO
77
EQ2
78
EQ1
79
RF-
80
A.GND
81
A
82
C
83
B
84
D
85
F
86
E
87
A.VDD
88
REFOUT
89
FE-
90
FEO
91
TE-
92
TEO
93
TE2
94
TEC
95
A.GND
96
PD
97
LD
98
PN
99
A.VDD
100
IC1
X1
SO
SI
/SCK
/STB
A0
C3 8p
C4 27p
R1 10k
R2 10k
C8 4700p
TP1
RFO
C5 4p
C20 0.01u
TP7
AGCO
R14
10k
R20
47k
C9 0.1u
C21 0.01u
C10 0.1u
/RST
RFOK
5V
VF
VB
GND
VA
VE
PD
LD
REFOUT
T-
T+
F-
F+
C24
10uF/16V
C30 56p
C31 27p
C32
10uF/16V
C11
0.1u
Q2
R30
22
C35
10uF/16V
TP6
FEO
TP4
TEO
REST
REST
SL+
SL-
SP-
SP+
SW2
SW1
SW2
SW1
GND(M)
C47
0.1u
C7
0.1u
C19
0.1u
C38
100uF
/10V
C34
0.1u
C39
10uF/16V
TP16
ATEST
D2
F-
T+
T-
GND
LPD
Vref
B
VCC
GND
F
A
E
GND
LD
LD G
TP2
Vref
TP3
GND(A)
F+
GND
GND
GND
1
2
3
4
5
6
7
8
9
10
11
12
13
14
15
16
CN2
To
Optical
Pick-up
R8
2.2k
F-
F+
T+
T- SL+
SL-
SP+
SP-
C12 0.1u
R10
3.9k
C40 100u/10V
R28
100k
R37
0
TP11
TD
TP10
FD
TP8
MD
OUT1-1
1
OUT1-2
2
IN1-1
3
IN1-2
4
Vreg-B
5
Vreg-OUT
6
MUTE
7
GND
8
IN2-2
9
IN2-1
10
IN3-1
19
IN3-2
20
VCC
21
VCC
22
BIAS
23
IN4-2
24
OUT2-2
11
OUT2-1
12
IN4-1
25
OUT4-2
26
OP-IN(-)
15
RESET IN
16
OUT3-1
17
OUT3-2
18
GND
13
OP-OUT
14
OUT4-1
27
GND
28
IC4
TD
C25
0.022u
R27
39k
R34 180k
R46
4.7k
C6 0.1u
TP5
TE2
R41 100k
C28
27p
C45
0.1u
GND(M)
LN11
R53 1k
YESAD093
B1BDBC000001
YESAM148
YESAM226
3032-14-07
M
M
Traverse Motor
Spindle Motor
1
2
3
4
5
6
7
8
9
10
11
12
13
14
15
16
Optical
Pick-up
Ass'y
FD
MD
SD
TD
4.3
0
5.0
5.0
4.6
5.2
5.2
0
3.0
0
5.0
4.9
2.4
2.4
0
3.7
1.9
2.4
0
2.5
0
2.4
4.9
5.0
5
5
5
5.0
0
0
0
0
0
0
0
2.5
2.5
2.5
2.5
2.5
2.5
2.5
2.5
2.5
2.5
2.5
2.5
2.5
2.4
0
0
0
0
5.0
0.2
3.7
2.7
2.7
2.7
3.0
3.0
5.0
2.6
5.0
2.7
2.7
2.5
2.6
2.2
2
2
2
2
2
2
0
0
3.8
4.0
2.5
2.5
2.5
2.5
2.5
2.5
2.5
8.4
8.3
3.7
3.7
0
4.2
4.2
3.7
4.1
5.0
0
0
2.4
2.5
2V/DIV,5mS/DIV
2V/DIV,5mS/DIV
2V/DIV,5mS/DIV
2V/DIV,20mS/DIV
1V/DIV,5µS/DI
2V/DIV,10µS/DIV
2V/DIV,20µS/DIV
7V
5V
7V
5V
AUDIO(L,R)
The following symbols are
shown on the schematic diagram.
7V
5V
5V
L
R
7V
5V
5V
5V
5V
5V
5V
5V
CQ-C3400 W / CQ-C3300W / CQ-C3100W
52

Related product manuals