EasyManua.ls Logo

Panasonic CQ-C5100N

Panasonic CQ-C5100N
68 pages
To Next Page IconTo Next Page
To Next Page IconTo Next Page
To Previous Page IconTo Previous Page
To Previous Page IconTo Previous Page
Loading...
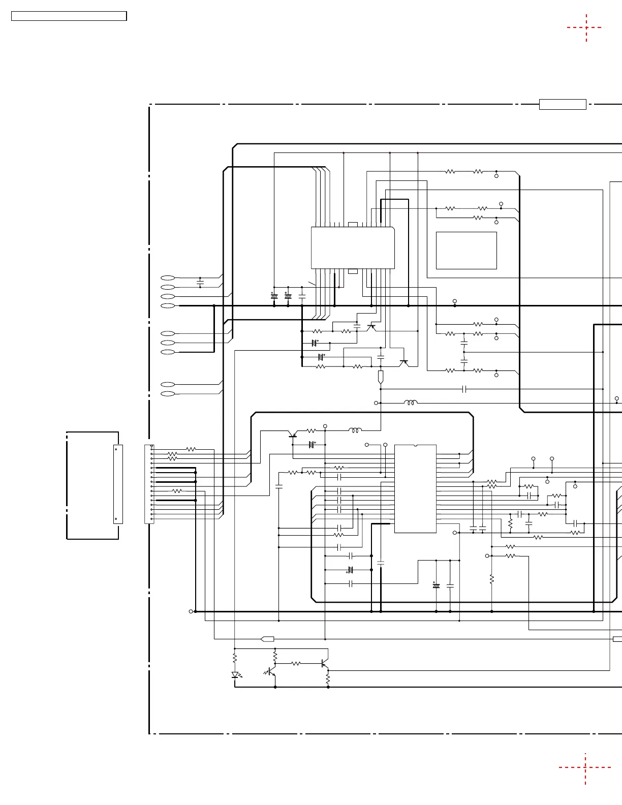
23.4. CD Servo Block -1 [CQ-5400N/CQ-C5300N]
PD
1
LD
2
VCC
3
RFN
4
RFOUT
5
RFIN
6
CAGC
7
ARF
8
CEA
9
3TOUT
10
CBDO
11
BDO
12
COFTR
13
OFTR
14
NRFDET
15
GND
16
Vref
17
VDET
18
TEBPF
19
TEOUT
20
TEN
21
FEN
22
FEOUT
23
GCTL
24
FBAL
25
TBAL
26
E
27
A
32
C
31
B
30
D
29
F
28
IC202
YESAM163
R115 2.2k
R116 2.2k
NA
NB
F
E
T+
T-
F-
F+
NB
NA
Vref
E
F
C151
10uF/16V
R101 4.7
R114
0
R117 0
R103 1.5k
R105 2.7k
R143 2M
R104 470
C102 0.1u
C101
220p
C104 0.047u
C105 4700p
C106 1000p
RFENV
BDO
OFTR
NRFDET
C107 0.047u
C108 330p
C103
0.1u
ARF
A
R113 120k
R112 240k
C116
0.1u
C115
0.1u
R111 18k
C114 1000p C113
1500p
R110 10k
R109
150k
C112 2200p
C111
0.022u
R108
390k
R107 2.7k
R106 10k
TRD
ECS
TVD
FOD
RVcc
1
BIAS
2
MUTE1
3
MUTE2
4
VIN1
5
VIN2
6
VIN3
7
Vcc
8
VO3(-)
9
VO3(+)
10
GND
19
PVcc12
20
PVcc45
21
VIN4
22
VIN5
23
RGND
24
VO2(-)
11
VO2(+)
12
RE I1
25
RE O1
26
VO5(-)
15
VO5(+)
16
VO4(-)
17
VO4(+)
18
VO1(-)
13
VO1(+)
14
RE I2
27
RE O2
28
IC203
YESAM166
YESAM166
CH1 Spindle Motor
CH2 Feed Motor
CH3 Loading Motor (Not use)
CH4 Focus Coil
CH5 Tracking Coil
T-
T+
F-
F+
SP(+)
SP(-)
SL(+)
SL(-)
R208 0 R207
5.1k
C203
3300p
TP151
TRD
R209
5.1k
R210 0
C204
3300p
TP152
FOD
R202
0
R201
6.8k
TP149
TVD
R204 1k
R205 0
TP150
ECS
R212 47kR211 27k
C252
47uF/6.3V
C152
22uF/6.3V
C109 0.1u
C153
22uF/6.3V
C110
0.1u
C251
220uF/10V
C205
0.1u
TP104
TE
TP105
FE
TP102
Vref
TP103
GND
R129 6.8k
C136 0.1u
R130 1M
R206 18k
ECM
TP111
RFO
TP112
RFIN
TP116
FBAL
TP115
TBAL
TP113
GCTR
TP118
DSP 3.3V
R118
15k
KICK
TP156
KICK
TP155
ECM
PD
LD
F-
T+
T-
GND
LPD
Vref
B
VCC
GND
F
A
E
GND
LD
LD G
F+
1
2
3
4
5
6
7
8
9
10
11
12
13
14
15
16
1
16
CN102
Q201
B1BDBC000001
Q101
B1BDBC000001
C141 0.1u
C140 0.1u
C253
220uF/10V
TP157
GND(M)
REST SW
SL(+)
SL(-)
SP(-)
SP(+)
SW2
SW1
GND(M)
LN9
LN8
LN7
LN6
LN5
LN4
LN3
LN2
LN1
GND(M)
C207
0.1u
C208
22p
L305 0
L304 0
TP159
3.3V(A)
TP1
3.3V
R120 0
Optical
Pick-up
Ass'y
3032-14-05
Q503
C501
22P
R506 47K
R506 15K
C505 47uF/6.3V
+5V
R501
220
R501
56k
R504
3.3k
PH501
Q501
Q502
R503 10k
1.8
1.8
1.8
1.8
1.6
1.6
1.6
1.6
1.6
1.6
1.6
1.6
1.6
1.6
0
2.1
0
2.4
3.2
1.6
1.2
2.5
1.3
1.6
4.4
4.6
4.1
0
8.4
8.4
1.6
1.6
0
1.8
7.8
4.3
4.0
4.6
4.3
4.4
8.4
1.6
1.6
3.3
0
1.6
8.4
1.6
2.3
0
2.2
0
0
0
1.6
7.8
8.4
3.2
5.0
8.4
7.8
1.8
2.4
3.1
0.7 4.3
4.2
5.0
3.3V
3.3V
3.3V
CQ-C5400 N / CQ-C5300N / CQ-C5100N
52

Other manuals for Panasonic CQ-C5100N

Related product manuals