EasyManua.ls Logo

Panasonic CS-E18EKK - 10.1.4. Powerful Mode Operation

Panasonic CS-E18EKK
64 pages
Print Icon
To Next Page IconTo Next Page
To Next Page IconTo Next Page
To Previous Page IconTo Previous Page
To Previous Page IconTo Previous Page
Loading...
a. Powerful button is pressed.
b. Stop by OFF/ON switch.
c. Timer “off” activates.
d. Quiet button is pressed again.
2. When quiet operation is stopped, operation is shifted to normal operation with previous setting.
3. When fan speed is changed, quiet operation is shifted to quiet operation of the new fan speed.
4. When operation mode is changed, quiet operation is shifted to quiet operation of the new mode, except fan only mode.
5. During quiet operation, if timer “on” activates, quiet operation maintains.
6. After off, when on back, quiet operation is not memorised.
C. Control contents
a. Fan Speed manual
1. Fan speed is changed from normal setting to quiet setting of respective fan speed.
This is to reduce sound of Hi, Me, Lo for 3dB.
2. Fan speed for quiet operation is -100 rpm from setting fan speed.
3. Fan Speed Auto
If FM
Lo
-100 rpm reduce from normal Heating Auto Fan Speed
If FM
Lo
maintain RPM
Indoor FM RPM depends on pipe temp sensor of indoor heat exchanger.
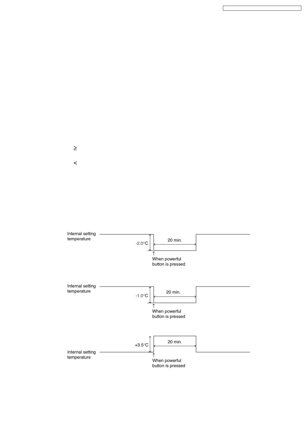
10.1.4. Powerful Mode Operation
When the powerful mode is selected, the internal setting temperature will shift to achieve the setting temperature quickly.
(a) Cooling Operation
(b) Soft Dry Operation
(c) Heating Operation
29
CS-E18EKK CU-E18EKK / CS-E21EKK CU-E21EKK

Related product manuals