EasyManua.ls Logo

Panasonic CS-E28GKE - Powerful Mode Operation; ON Timer Control

Panasonic CS-E28GKE
78 pages
Print Icon
To Next Page IconTo Next Page
To Next Page IconTo Next Page
To Previous Page IconTo Previous Page
To Previous Page IconTo Previous Page
Loading...
35
C. Control contents
a. Fan Speed manual
1. Fan speed is changed from normal setting to quiet setting of respective fan speed.
This is to reduce sound of Hi, Me, Lo for 3dB.
2. Fan speed for quiet operation is -100 rpm from setting fan speed.
3. Fan Speed Auto
•If FM Lo
-100 rpm reduce from normal Heating Auto Fan Speed
•If FM Lo
maintain RPM
Indoor FM RPM depends on pipe temp sensor of indoor heat exchanger.
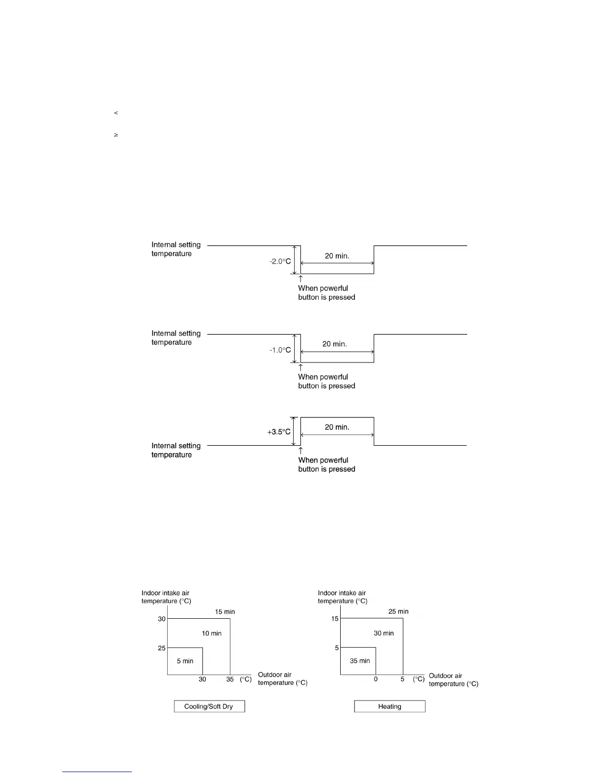
12.4. Powerful Mode Operation
When the powerful mode is selected, the internal setting temperature will shift to achieve the setting temperature quickly.
(a) Cooling Operation
(b) Soft Dry Operation
(c) Heating Operation
12.5. ON Timer Control
ON timer can be set using remote control, the unit with timer set will start operate earlier than the setting time. This is to provide a
comfortable environment when reaching the set ON time.
Seventy minutes before the set time, indoor (at fan speed of Lo-) and outdoor fan motor start operate for 30 seconds to determine
the indoor intake air temperature and outdoor air temperature in order to judge the operation starting time.
From the above judgment, the decided operation will start operate earlier than the set time as shown below.

Table of Contents

Related product manuals