EasyManua.ls Logo

Panasonic CS-PC18QKH - Cs-Pc28 Qkh Cu-Pc28 Qkh

Panasonic CS-PC18QKH
115 pages
To Next Page IconTo Next Page
To Next Page IconTo Next Page
To Previous Page IconTo Previous Page
To Previous Page IconTo Previous Page
Loading...
32
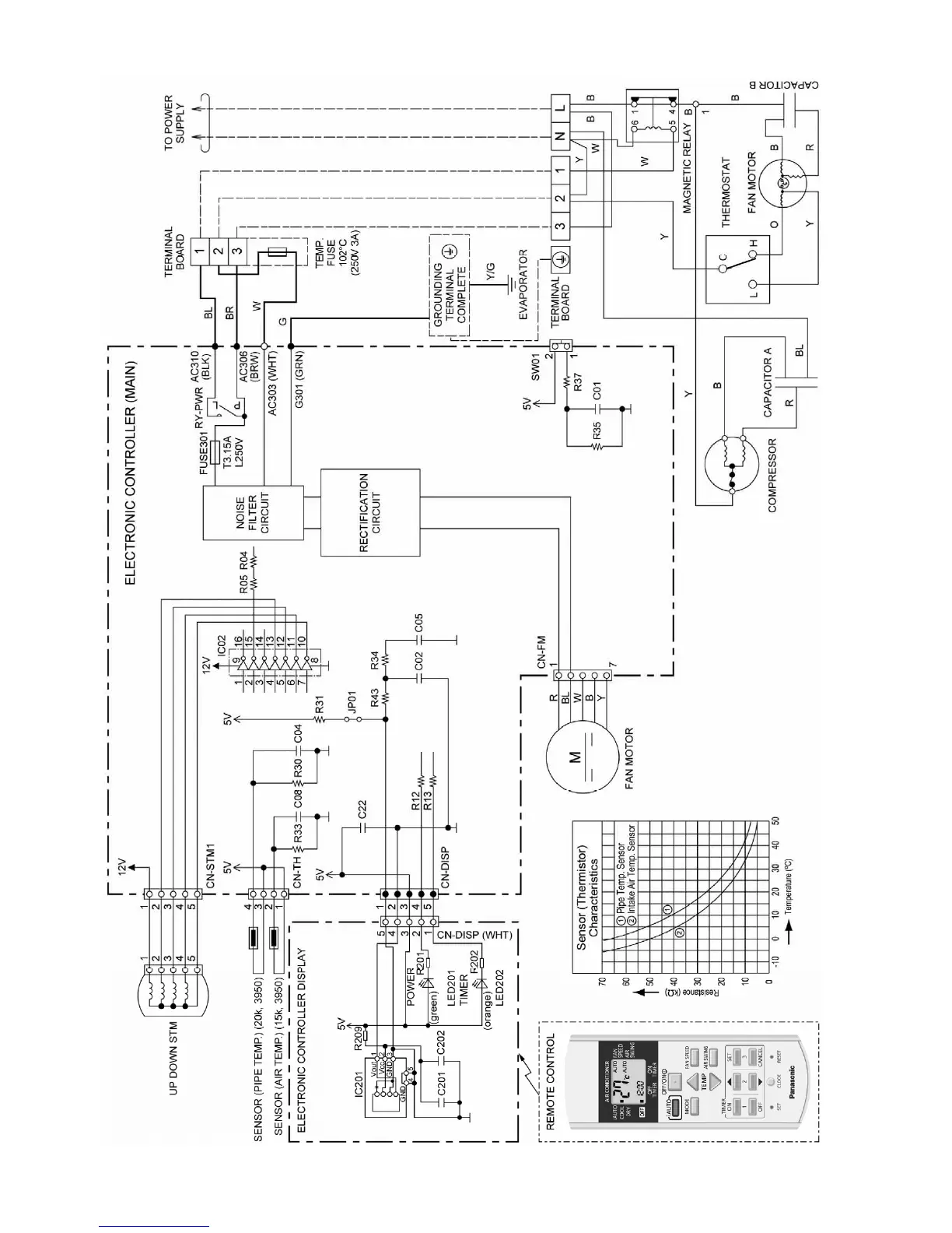
9.4 CS-PC28QKH CU-PC28QKH

Table of Contents

Other manuals for Panasonic CS-PC18QKH

Related product manuals