EasyManua.ls Logo

Panasonic CU-E9DKE - Electronic Circuit Diagrams; Indoor Unit Circuit Diagrams

Panasonic CU-E9DKE
98 pages
Print Icon
To Next Page IconTo Next Page
To Next Page IconTo Next Page
To Previous Page IconTo Previous Page
To Previous Page IconTo Previous Page
Loading...
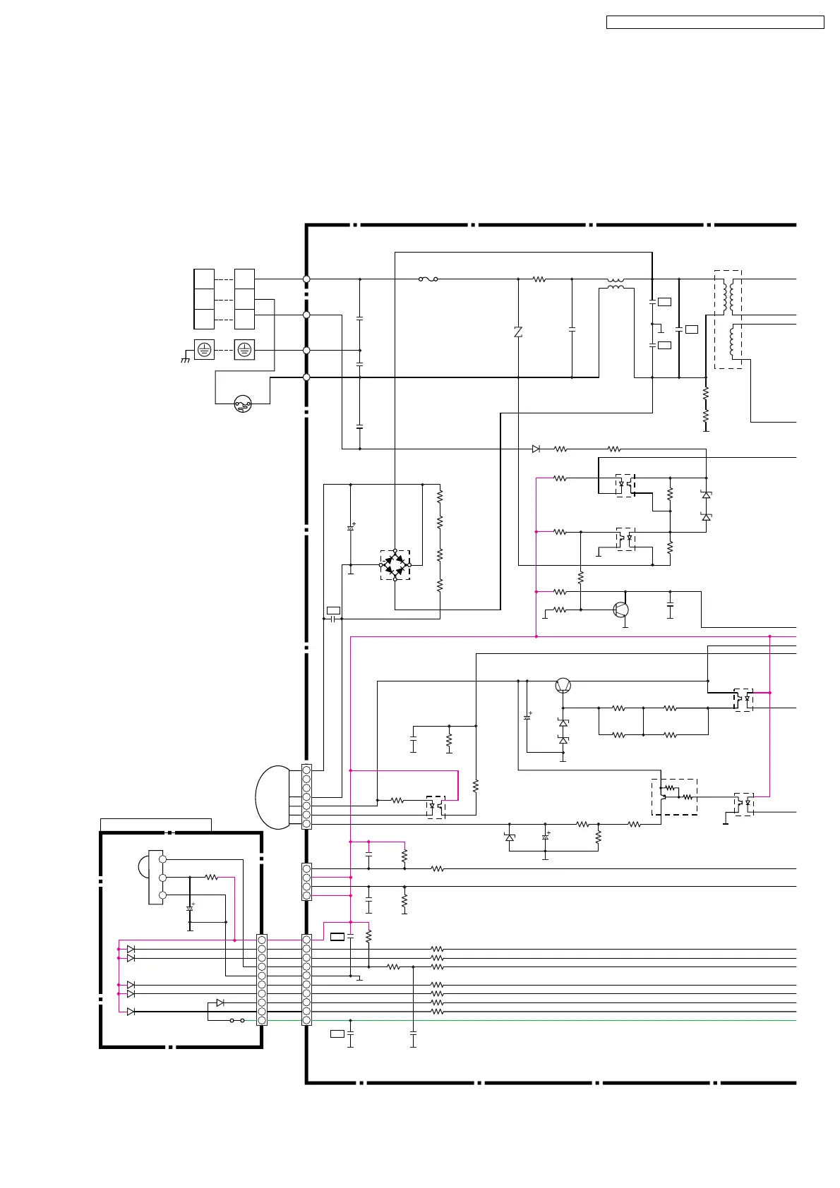
18 Electronic Circuit Diagram
18.1. Indoor Unit
SCHEMATIC DIAGRAM 1/4
1
2
3
4
5
6
10
8
7
9
10
2
4
6
8
9
7
5
3
1
DISPLAY COMPLETE
FAN
MOTOR
RECEIVER
VOUT
CN-DISP
CN-DISP
C36
ZD01
C12
0.01µ
R15 1k
R36
10k
VCC
GND
D406 SUPERSONIC (BLU)
IC401
1
2
3
R16 5.1k
R66 3.3k
R50 220
R49 220
R42 220
R48 220
R51 220
C08
0.01µ
C07
0.01µ
D402 TIMER/AIR SW (ORG)
JP402
R401
47
C401
47µ
6.3V
D401 POWER (GRN)
D403 POWERFUL (ORG)
D404 QUIET (ORG)
D405 ION (GRN)
2
4
6
7
5
3
1
CN-FM
AC01 (BLK)
C35
1
2
3
4
HAJEM-A
R19
10k
R21
1k
R47
7.5k
R20
10k
C28
10µ
50V
R55
5.62k
1%
R52
10k
R53
4.75k 1%
R57
6.2k1/4W
R58
6.2k1/4W
Q04
4.7k
10k
PC06
41
23
PC05
41
23
Q03
2SD2531
ZD04
ZD03
C32
100µ
25V
R69
6.2k1/4W
R70
6.2k1/4W
PC04
1
4
32
TEMPERATURE
FUSE
TERMINAL
1
2
3
AC03 (RED)
GD1 (GRN)
ZNR01
ERZVEAV511
D04
AC02 (WHT)
1
2
3
C27
4700P
250VAC
C26
4700P
250VAC
C38
2200P
250VAC
FUSE
T3.15A L250V
R138
7.5
R59
6.8k
2W
LF01
C22
0.22µ
C23
T01
5
2
8
3
10
11
C24
C25
R62
22M
1/2W
R56
22M
1/2W
R114
6.80
R60
6.2k
2W
R25
330k
R116
20k
R115
10k
PC01
1
4
32
R24
1.21k
R118
5.6k
R117
47k
ZD02
ZD05
PC02
41
23
Q05
2SD2531
C03
1000P
1
2
4
3
DB01
+
~
~
C29
68µ
450V
R38
82k
1/4W
R40
82k
1/4W
R61
82k
1/4W
R68
82k
1/4W
C40
R12
1k
C04
1000P
R13
20k
CS-E9DKEW CS-E12DKEW
87
CS-E9DKEW CU-E9DKE / CS-E12DKEW CU-E12DKE
This document is protected (secured) by www.nettovarmepumpar.se

Table of Contents

Related product manuals