EasyManua.ls Logo

Panasonic CU-S18PKH - Cs-S18 Pk Cu-S18 Pk

Panasonic CU-S18PKH
187 pages
Print Icon
To Next Page IconTo Next Page
To Next Page IconTo Next Page
To Previous Page IconTo Previous Page
To Previous Page IconTo Previous Page
Loading...
33
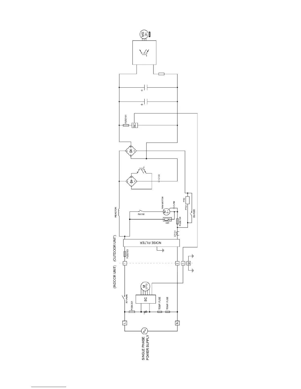
6.5 CS-S18PK CU-S18PK

Table of Contents

Related product manuals