EasyManua.ls Logo

Panasonic DMP-BDT165 - Connecting to a TV

Panasonic DMP-BDT165
39 pages
To Next Page IconTo Next Page
To Next Page IconTo Next Page
To Previous Page IconTo Previous Page
To Previous Page IconTo Previous Page
Loading...
- 11 -
Connections and settings
Connections and settings
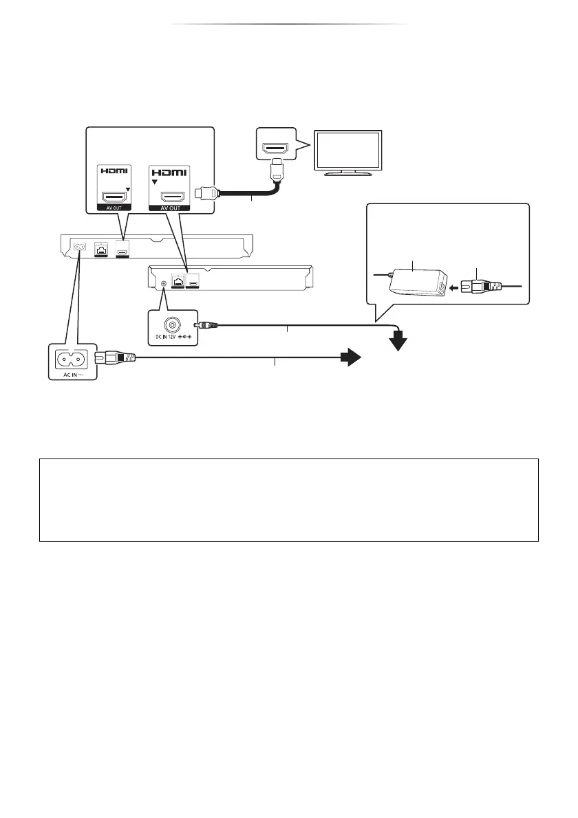
Connecting to a TV
Connect the AC mains lead after making all connections.
Before making any connections, we recommend that you temporarily disconnect all the units from AC
power.
Use the High Speed HDMI cables. Non-HDMI-compliant cables cannot be utilized.
It is recommended that you use Panasonic’s HDMI cable. When outputting 1080p or
[BDT270] [BDT170]
24p (4K) signal, please use HDMI cables 5.0 meters or less.
[Except_the_United_Kingdom_and_Ireland ] [Except_ BD73] The HDMI-compliant cable is supplied with this unit.
This unit consumes a small amount of AC power (> 34) even when turned off in standby mode. For
the purpose of energy conservation, the unit should be disconnected if you will not be using it for
extended period of time.
[BDT166/165] [BD83] [BD73] The unit is in the standby condition when the AC adaptor is connected. The
primary circuit is always “live” as long as the AC adaptor is connected to an electrical outlet.
HDMI IN
[BDT270]
[BDT170]
[BDT166/165]
[BD83] [BD73]
AC mains lead (supplied)
AC mains lead
(supplied)
HDMI cable
([Except_the_United_Kingdom_and_Ireland]
[Except_BD73] supplied)
[BDT166/165]
[BD83] [BD73]
[BDT270]
[BDT170]
AC adaptor (supplied)
To a household mains socket
[For_t he_Middle_E a s t_ a nd_Thailand]
[BDT165] [BD83] [BD73]
AC adaptor
(supplied)
[For_the_United_Kingdom_and_Ireland]
[For_Australia_and_New_Zealand]
[For_the_South_East_Asia]
[BDT270] [BDT165] [BD73] [For_the_Middle_East]
[BDT170]
[For_the_South_East_Asia]
2 AC mains leads are supplied.
Use the AC mains lead that matches the socket for the area you live in.
Saudi Arabia: 3-pin AC mains lead
Thailand: With a label

Other manuals for Panasonic DMP-BDT165

Related product manuals