EasyManua.ls Logo

Panasonic DMP-BDT165 - Connecting to an amplifier;receiver

Panasonic DMP-BDT165
39 pages
Print Icon
To Next Page IconTo Next Page
To Next Page IconTo Next Page
To Previous Page IconTo Previous Page
To Previous Page IconTo Previous Page
Loading...
- 12 -
Connections and settings
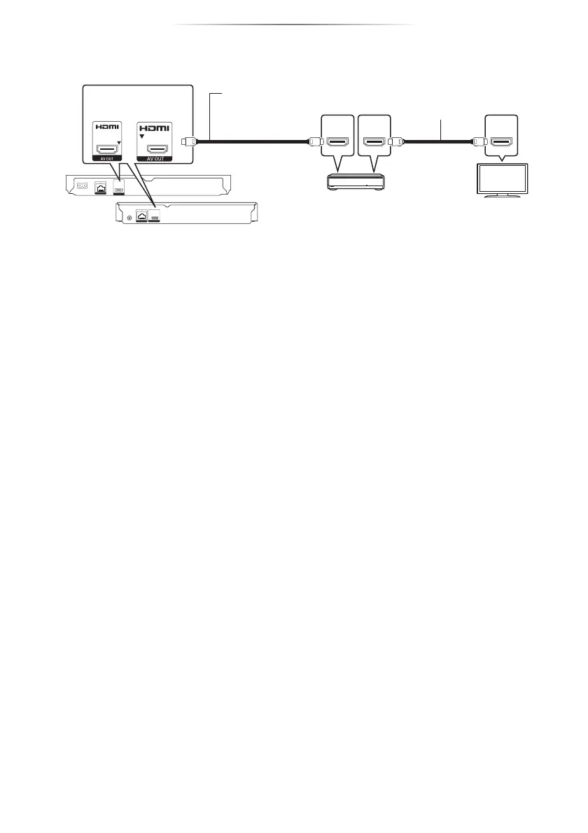
Connecting to an amplifier/receiver
Set “Digital Audio Output” (> 25).
[BDT270] [BDT170] [BDT166/165] When connecting to a non-3D or [BDT270] [BDT170] 4K compatible amplifier/
receiver, connect this unit to a TV, then connect the TV and the amplifier/receiver. Please note,
however, that the audio can only be up to 5.1ch.
When using the TV or amplifier/receiver that does not have the indication of “(ARC)”
(non-ARC-compatible) on the HDMI terminal, the amplifier/receiver and TV must also be connected
using an optical digital cable in order to enjoy the TV’s sound through the amplifier/receiver.
HDMI IN
(ARC)
HDMI OUT
(ARC)
HDMI IN
HDMI cable
Amplifier/receiver
[BDT270]
[BDT170]
[BDT166/165]
[BD83] [BD73]
HDMI cable
([Except_the_United_Kingdom_and_Ireland]
[Except_BD73] supplied)
[BDT270]
[BDT170]
[BDT166/165]
[BD83] [BD73]

Other manuals for Panasonic DMP-BDT165

Related product manuals