EasyManua.ls Logo

Panasonic KT4R - Page 2

Panasonic KT4R
58 pages
Print Icon
To Next Page IconTo Next Page
To Next Page IconTo Next Page
To Previous Page IconTo Previous Page
To Previous Page IconTo Previous Page
Loading...
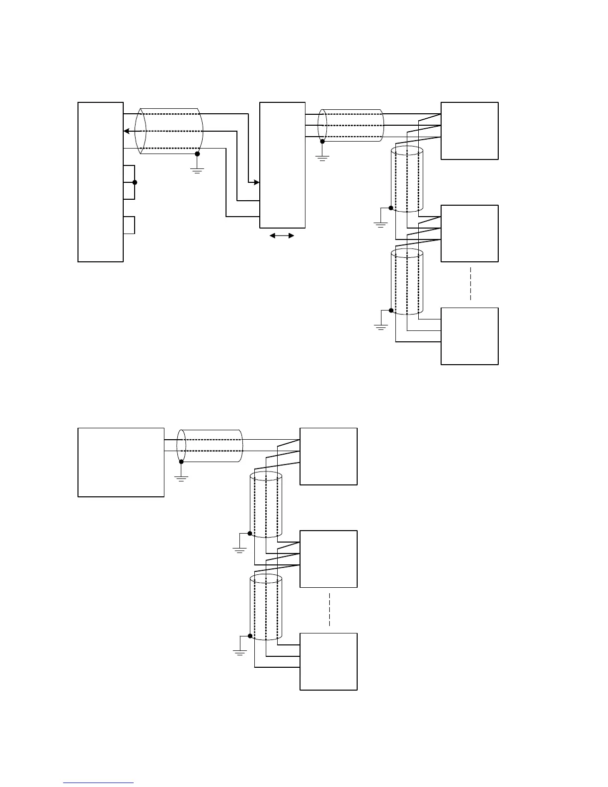
2. Wiring
2.1 When Using Communication Converter (sold separately)
(Fig. 2.1-1)
2.2 When Using a PLC (RS-485)
(Fig. 2.2-1)
FG
FG
FG
YA(-)
YB(+)
SG
YA(-)
YB(+)
SG
YA(-)
YB(+)
SG
(-)
(+)
PLC KT4R
Shield wire
Shield wire
Shield wire
RXD
TXD
DCD
DTR
DSR
RTS
CTS
2
3
5
1
4
6
7
8
GND
RI 9
FG
FG
FG
FG
YA(-)
YB(+)
COM
RX
TX
COM
YA(-)
YB(+)
SG
YA(-)
YB(+)
SG
YA(-)
YB(+)
SG
KT4R
Shield wire
Shield wire
Shield wire
Shield wire
D-sub 9-pin connector
RS-232C RS-485
Host computer
Communication converter
(sold separately)

Other manuals for Panasonic KT4R

Related product manuals