EasyManua.ls Logo

Panasonic KX-FP207FX-S

Panasonic KX-FP207FX-S
232 pages
To Next Page IconTo Next Page
To Next Page IconTo Next Page
To Previous Page IconTo Previous Page
To Previous Page IconTo Previous Page
Loading...
12
KX-FP207FX-S/FP218FX-S
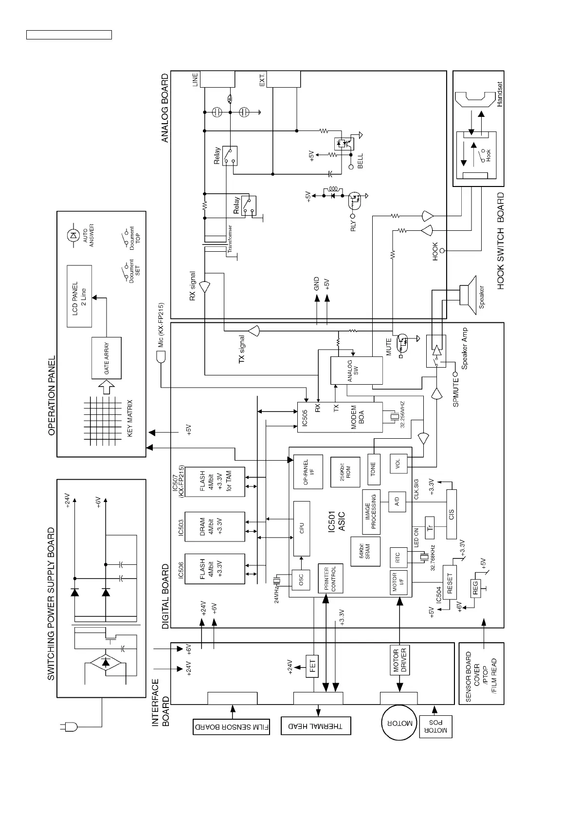
6.2.1. General Block Diagram

Table of Contents

Related product manuals