EasyManua.ls Logo

Panasonic KX-TG2521 - Page 7

Panasonic KX-TG2521
77 pages
Print Icon
To Next Page IconTo Next Page
To Next Page IconTo Next Page
To Previous Page IconTo Previous Page
To Previous Page IconTo Previous Page
Loading...
7
KX-TG2521BXT/KX-TGA251BXT
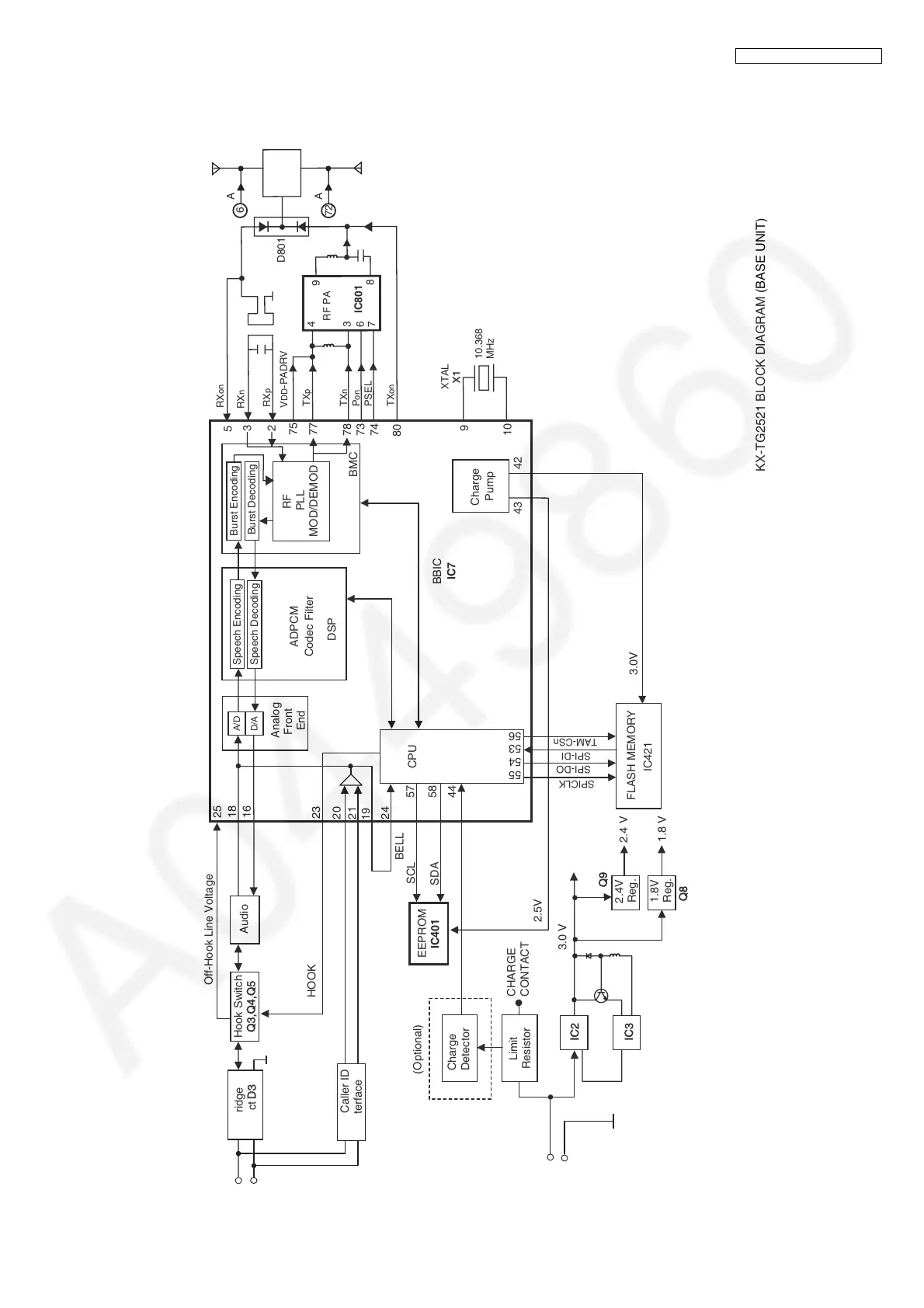
4 Technical Descriptions
4.1. Block Diagram (Base Unit)
Analog
Front
End
T
o TEL_LINE
Bridge
Rect D3
D3
Hook Switch
Q3,Q4,Q5
Audio
Bell/Caller ID
Interface
CPU
18
16
23
20
21
19
24
BELL
HOOK
Off-Hook Line Voltage
25
A/D
D/A
ADPCM
Codec Filter
DSP
Speech Encoding
Speech Decoding
BMC
Burst Encoding
Burst Decoding
RF
PLL
5
3
77
75
9
10
EEPROM
SCL
SDA
57
58
44
To AC Adaptor
Limit
Resistor
Charge
Detector
CHARGE
CONTACT
(Optional)
IC2
Q9
Q8
2.4V
Reg.
1.8V
Reg.
3.0 V
2.4 V
1.8 V
BBIC
IC401
IC7
KX-TG2521 BLOCK DIAGRAM (BASE UNIT)
MOD/DEMOD
Charge
Pump
43
2.5V
X
T
A
L
X
1
X1
1
0.3
68
M
H
z
IC801
R
X
n
R
X
p
T
X
p
T
X
n
P
on
P
S
E
L
V
D
D
-P
A
D
R
V
4
3
6
7
T
X
on
R
X
on
D801
6
72
AN
T1
AN
T2
9
8
AN
T1
ANT2
R
F
P
A
ANT1
AN
T2
78
73
74
80
L
1
L
2
D
C
P
D
C
M
2
FLASH MEMORY
IC421
42
3.0V
54
55
56
53
T
A
M
-C
S
n
S
P
I-D
I
S
P
I-D
O
S
P
IC
L
K
IC3

Related product manuals