EasyManua.ls Logo

Panasonic OLED-201806 - Page 44

Panasonic OLED-201806
87 pages
Print Icon
To Next Page IconTo Next Page
To Next Page IconTo Next Page
To Previous Page IconTo Previous Page
To Previous Page IconTo Previous Page
Loading...
LDP
P
LED
Drive
LDP1
P2
TV_SUB_ON
BL_ON
1-3
POWER
Switch
10
POWER_ON
64V(*)
Output
16V
Output
STB5V
Output
(TNP4G631**)
(Ex. TNP4G630** )
LDP2
6,7
9
15,16
12
LCD Module
A
T-CON
board
LCD Panel
STB3.3V
F16V
PNL12V
A19
1 - 4
12V
3.3V
5V
1.5V
1.1V
3.3V
PNL12V
2
4
10
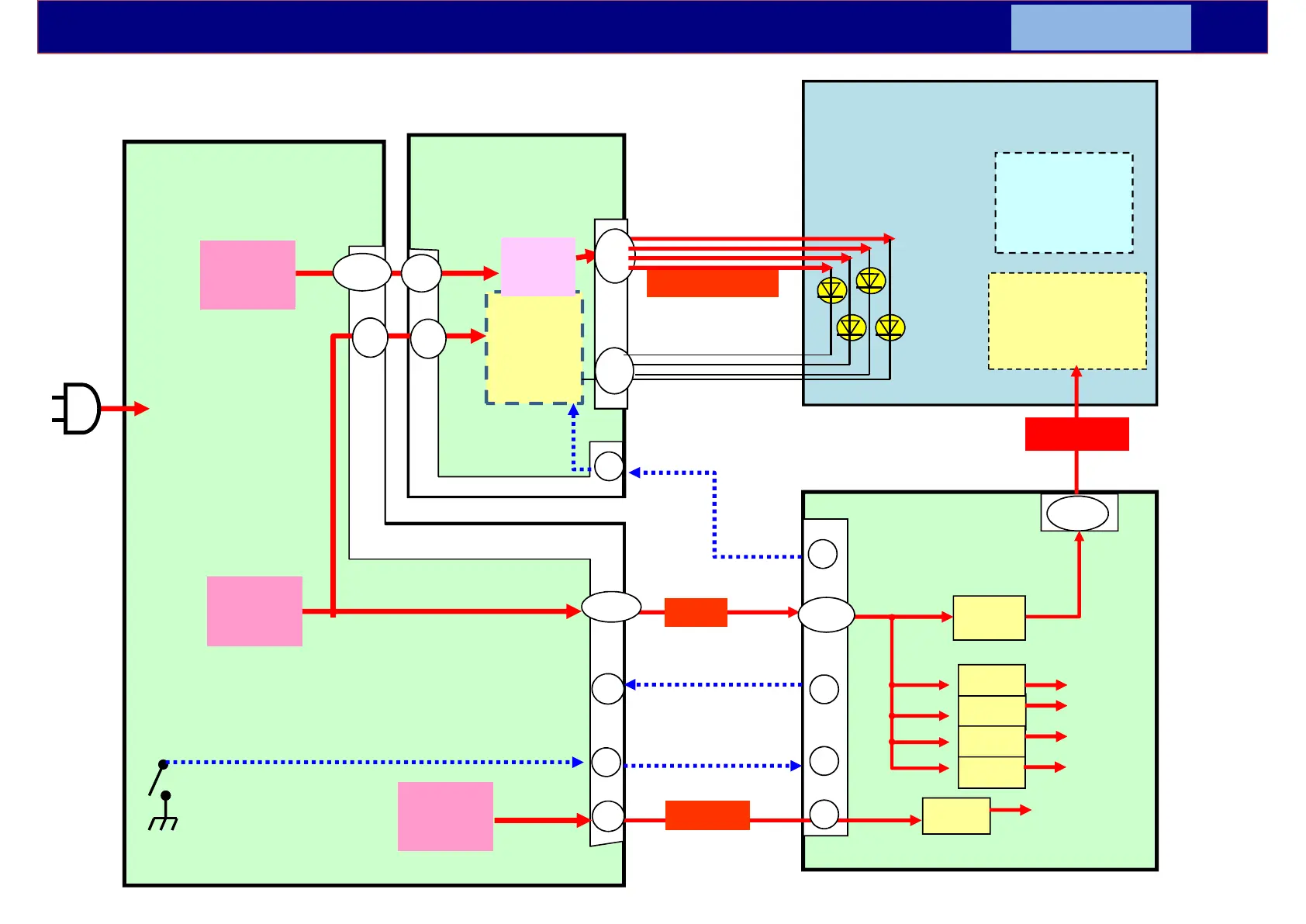
(*)The DC level is different by the LCD panel.
44
A02
Reference: Voltage Distribution ( A+P+LDP Boards )
only TH-50FS500* series
VLED(*)
16V
STB5V
7
1,3,5
11
P2
1-4
6-9
LDP2
3
Up
convert
<A+P+LDP>
9

Related product manuals