EasyManua.ls Logo

Panasonic OLED-201806 - Page 45

Panasonic OLED-201806
87 pages
Print Icon
To Next Page IconTo Next Page
To Next Page IconTo Next Page
To Previous Page IconTo Previous Page
To Previous Page IconTo Previous Page
Loading...
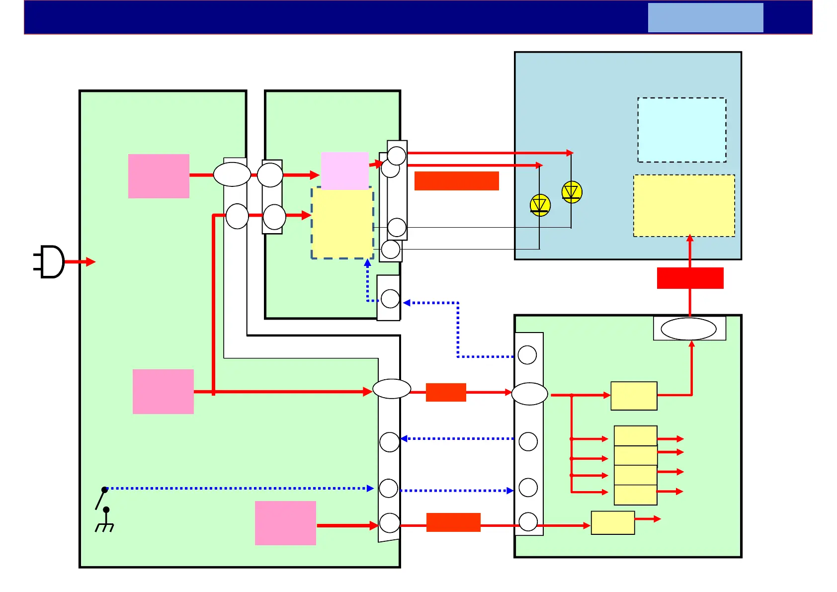
LDPP
LED
Drive
LDP5/LDP6
P2
9
TV_SUB_ON
BL_ON
1-4
POWER
Switch
12
POWER_ON
64V(*)
Output
16V
Output
STB5V
Output
(Ex. TNPA6375**
for 65FX6**)
(Ex. TNPA6374** for 65FX6** )
LDP3
5,6
1
19,20
13
LCD Module
A
T-CON
board
LCD Panel
STB3.3V
F16V
PNL12V
A16
44 - 51
12V
3.3V
5V
1.5V
1.1V
3.3V
PNL12V
9
12
14
(*)The DC level is different by the LCD panel.
45
A02
Reference: Voltage Distribution ( A+P+LDP Boards )
only 65FX6**/75FX7** series
(Each models are different pin allocation but operation is same.)
VLED1/2(*)
16V
STB5V
7
1-4
7
P2
1
3
1
3
LDP2
3
Up
convert
<A+P+LDP>

Related product manuals