EasyManua.ls Logo

Panasonic QUASAR PV-C2030W - Page 173

Panasonic QUASAR PV-C2030W
187 pages
To Next Page IconTo Next Page
To Next Page IconTo Next Page
To Previous Page IconTo Previous Page
To Previous Page IconTo Previous Page
Loading...
C4507
0.22
C4515
0.047
C4509
0.033
C4517
0.047
C4519
0.22
C4505
C4511
0.01
220/16V
C4508
4.7/25VC4504
10/16V
C4512
C4522
47/16V
C4506
C4503
10/16V
C4502
C4513
220/16V
C4518
47/16V
C4516
1000/25V
C4521
4.7/25VC4514
C4523
D4511
D4501
D4521
Q4511
Q4501
0
R4505
R4517
R4501
82K
R4514
2700
R4508
1K
R4502
R4524
22K
1K
R4512
R4525
0.1
R4522
R4506
0
R4507
2700
R4518
0
R4515
R4511
0
R4523
82KR4504
0
R4516
R4521
R4513
10
R4519
10
R4509
C4501
0.01
R4503
680
R4594
680
R4591
680R4593
680
R4592
C4510C4520
J4591
J4521
TP4502
TP4503
TP4501
TP4504
TP4591
TP4592
R4526
C4524
0.1
12345678910
LA4285
IC4501
J4502
J4501
J4522
J4523
D4523 D4524
J4511
J4512
12345678910
LA4285
IC4511
RD9.1EW
D4591
GND
DC VOLTAGE OUTPUT AMP
(TV SOUND OUTPUT)
CONTROL
VCC2
GND
GND
DC VOLTAGE OUTPUT AMP
(TV SOUND OUTPUT)
CONTROL
VCC2
GND
(TO SPEAKER)
EARPHONE
JACK
1
DC +16V
NORMAL AUDIO
AUDIO L CH
TV VOLUME CONTROL
AUDIO R CH
AUDIO AMP MUTE(H)
2
3
4
GND
GND
AUDIO L CH
AUDIO R CH
P4591
AUDIO AMP
MUTE ON-ON
MUTE ON-ON
AUDIO AMP
JK4591
2
1
4
3
5
6
GB HC IDE
A
F
A
99
100
77
76
78
56
TO MAIN VI
TO MAIN II
TO MAIN I
UNLESS OTHERWISE SPECIFIED;
WATTAGE OF RESISTORS IS 1/10W.
PB AUDIO SIGNAL REC AUDIO SIGNAL
2.2
1W
Z
0.033
1/4W
1/4W
(9.1V)
1/4W
Z
VJBS3080
Z
Z
Z
Z
Z
Z
L
Z
Z
4.7 H,I,J,K
L
H,I,J,K
L
Z
Z
Z
Z
1/4W
1/4W
1/4W
H,I,J,K
L
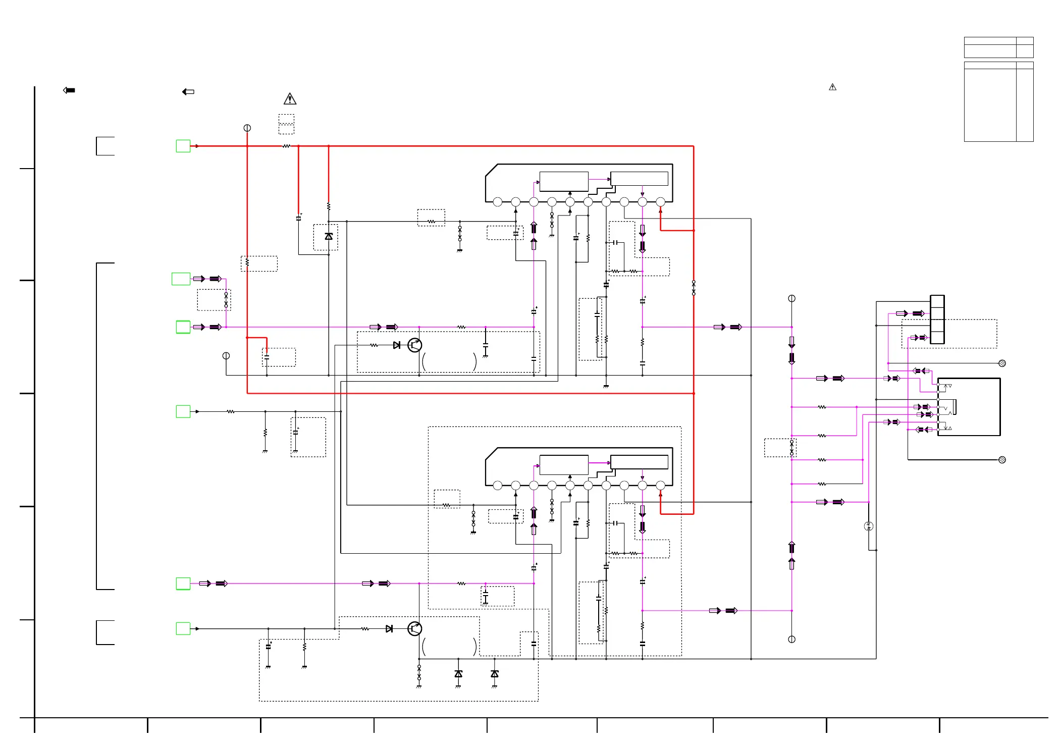
IMPORTANT SAFETY NOTICE:
COMPONENTS IDENTIFIED BY THE SIGN HAVE
SPECIAL CHARACTERISTICS IMPORTANT FOR SAFETY.
WHEN REPLACING ANY OF THESE COMPONENTS,
USE ONLY THE SPECIFIED PARTS.
NOTE:
FOR SCHEMATIC DIAGRAM AND CIRCUIT BOARD LAYOUT NOTES,
REFER TO BEGINNING OF SCHEMATIC SECTION.
COMPARISON CHART
OF MODELS & MARKS
PVQ-130W / PVQ-1300W
PVQ-130WA / PVQ-1300WA
E
M
MODEL MARK
Not Used
Not Used
Not Used
Not Used
Not Used
Not Used
Not Used
Not Used
Not Used
Not Used
Not Used
Not Used
A
B
C
D
F
G
H
I
J
K
L
Z
MODEL MARK
MAIN IV (AUDIO AMP) SCHEMATIC DIAGRAM (H, I, J, K, L)

Related product manuals