EasyManua.ls Logo

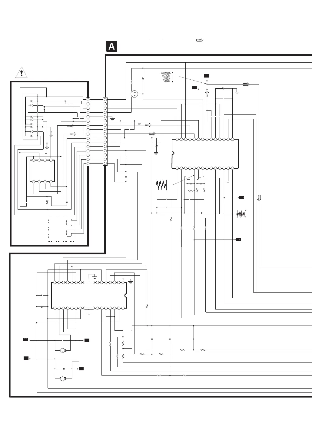
Panasonic RX-D10 - CD Servo Circuit Diagram

Panasonic RX-D10
76 pages
Print Icon
To Next Page IconTo Next Page
To Next Page IconTo Next Page
To Previous Page IconTo Previous Page
To Previous Page IconTo Previous Page
Loading...
1.6V
1.6V
3.2V
1.6V
1.6V
0V
((0.2V))
2.7V
(
(
2.3V))
0.9V
((1.4V))
0.7V
1.9V
1.6V
0V
0V
((3.1V))
((3.
2
V))
0V
1.6V
1.6V
1.6V
1.6V
1.6V
1.6V
1.6V
1.6V
((3V))
3.3V
((3V))
3.3V
((3.5V))
3.3V
3.3V
7.3V
7.3V
7.3V
1.6V
1.6V
1.6V
1.6V
1.6V
((
0V
))
3.2V
7.3V
3.7V
((4.1V))
3.7V
((3.3V))
3.3V
((3.5V))
3.3V
((2.3V))
((2V))
0.9V
3.2V
2.7V
0V
1.6V
1.6V
15
16
13
17
12
18
11
19
10
20
9
21
8
22
7
23
6
24
5
25
4
26
3
27
2 1
IC703
AN8739SBE2
R724
18K
R725
390
R715
1K
R731
6.8K
R729
3.9K
R728
3.9K
R727
3.9K
R749
4.7K
R723
6.8K
R735
100
R736
100
R701
4.7
R704
1K
R744
120K
R705
150K
R702
10K
R706
1K
R707
39K
R708
22K
C737
0.1
C715
2700P
C751
0.1
C750
0.1
C752
1000P
C739
1500P
C704
0.1
C742
0.027
C747
180P
C710
120P
C749
2200P
C713
0.1
C707
0.027
C702
0.1
C706 2700P
C712
0.1
C711
0.1
C736
0.1
C735
0.1
C738
0.01
C703
6.3V100
C701
6.3V33
C714
6.3V100
C734
10V220
M
M702
M
M701
1
3
5
7
9
8
6
4
2
10
11
12
13
14
15
16
CN701
Q701
2SB709STX
15
21
20 19
18
17
16
24
23
22
28
27
26
25
14
13
12
11
10
98
7654321
AN8839NSBE2
SP MOTOR
TRV MOTOR
VCC
IN1
NC
IN4
VREF
IN3
RSTIN
NC
PVCC
2
NC
NC
PVCC1
PC2
NC
IN2
/RST
GND
(GUARD)
GND
GND
PGND2
D4+
D4-
D3+
D3-
PGND1
D2+
D2-
D1+
D1-
NC
F+
F-
T+
T-
LPD
VREF
NA
NB
GND
LD GND
LD
PDE
PDF
VCC
NC
Q701
IC701
IC703
GND
(GUARD)
IC701
TEN
FEN
FEOUT
FBAL
TBAL
TEOUT
CEA
RF
LPD
LD
RFIN
PDF
PDE
PDB
PDA
VREF
ENV
OFTR
/RFDET
GND
LDON
BDO
VCC
CSBRT
NC
PDOWN
NC
NC
RF
42
33
35
36
38
37
SERVO AMP
FOCUS COIL/
TRACKING COIL/
TRAVERSE MOTOR/
SPINDLE MOTOR DRIVE
LASER DIODE
6
8
11
12
10
5
4
9
2
3
1
16
15
14
13
12
11
10
9
8
7
6
5
4
3
2
VREF
AIN
BIN
NAOUT
VCC
GND
GND
NBOUT
4
3
2
5
8
7
6
TRACKING
COIL
FOCUS
COIL
CD SERVO CIRCUIT
OPTICAL PICKUP
CIRCUIT
: + B Line
: CD Signal Line
SCHEMATIC DIAGRAM-1
LASER POWER
DRIVE
1
J
701
29
0.5us. 0.2V/DIV
PLAY
0.6V
P-P
PLAY
2ms 0.1V/DIV
0.1V
P-P
2ms 0.1V/DIV
PLAY
0.6V
P-P
14
28

Other manuals for Panasonic RX-D10

Related product manuals