EasyManua.ls Logo

Panasonic RX-D15 - Page 42

Panasonic RX-D15
71 pages
Print Icon
To Next Page IconTo Next Page
To Next Page IconTo Next Page
To Previous Page IconTo Previous Page
To Previous Page IconTo Previous Page
Loading...
C811
1000P
L812
L811
C784
0.01
L340
SW302
23
222120
19
18
17
1615
14
13
1211
10
9
2322
212019181716151413121110
9
1918
17
161514131211
10
9
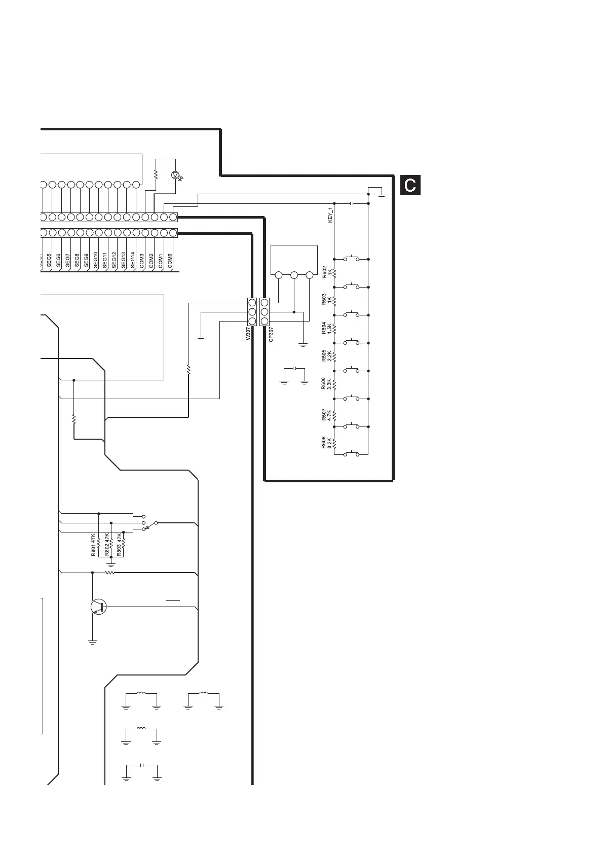
Z701
RSL5280-G
SW608
SW607
SW606
SW604
SW605
SW602
SW601
SW603
3
2 1
Z702
REMOTE SENSOR
C810
1000P
Q802
R830
100
R804
10K
R837
33K
3
2
1
3
2
1
KEY_1
REM_IN
A3.3V
BU3.3V
CD_SEL
TUNER_SEL
A3.3V
TAPE_SEL
SEL_IN
BU3.3V
SEL_IN
CD PLAY/PAUSE
CD STOP
FWD SKIP
REV SKIP
MEMORY
XBS/TONE
AUTO SCAN
KEY_1
PANEL CIRCUIT
((0V))
((0.68V))
((0V))
2
1
3
4
Q802
KTC3199GRTA
SWITCH
PLAY MODE
R609
1.5K
D601

Other manuals for Panasonic RX-D15

Related product manuals