EasyManua.ls Logo

Panasonic SA-AK200 - IC702 Servo Processor

Panasonic SA-AK200
13 pages
Print Icon
To Next Page IconTo Next Page
To Next Page IconTo Next Page
To Previous Page IconTo Previous Page
To Previous Page IconTo Previous Page
Loading...
: CD-DA SIGNAL LINE
R741
47K
R753
100
C745
1000P
CN702
SPEED
15
16
21
20
22
23
RESET
SW
11
10
9
1
/RST
3
STAT
4
SUBQ
6
SQCK
7
BLKCK
8
MLD
MDATA
MCLK
P.GND
+7.5V
17
TX
LD SW
D.GND
+3.3V
RCH OUT
A.GND
LCH OUT
19
TJ702
18
S701
RESET SW
C743
0.1
C753
470P
C727
50V1
C728
50V1
C725
1000P
C726
1000P
R717
1K
R718
1K
C733
0.1
C732
6.3V220
R721
100
C731
6.3V220
C730
0.1
C754
470P
R742
220K
C716
820P
R709
47K
R711
82K
C717
0.1
C744
5600P
C718
0.22
R712
220
C721
10P
R714
0
C722
10P
X701
RSXZ16M9M01T
C723
10V220
C724
0.1
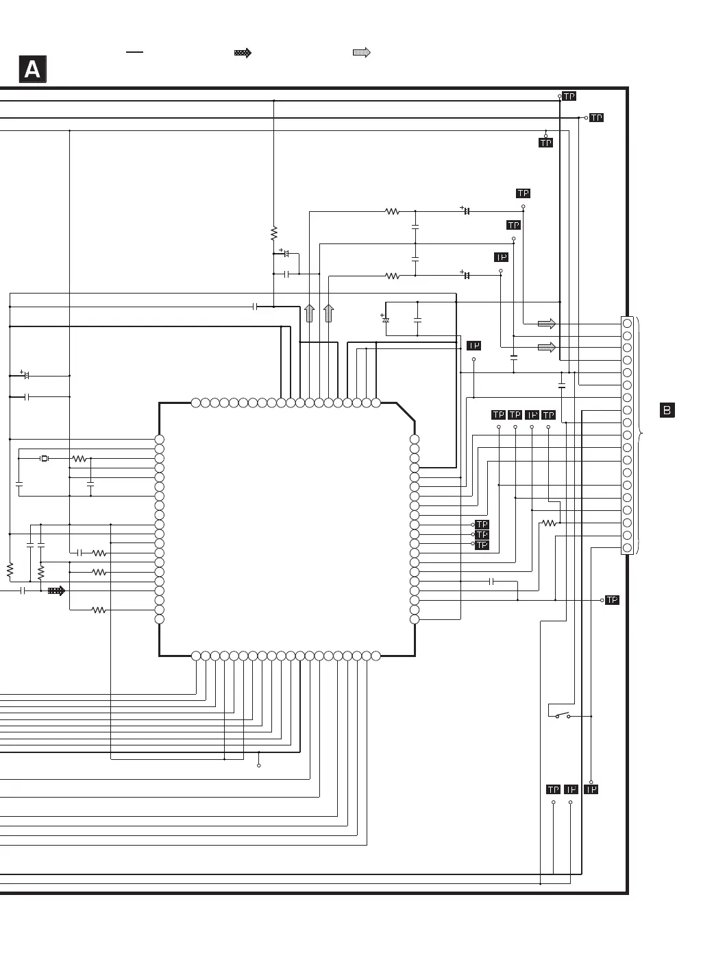
IC702
MN662790RSC
SERVO PROCESSOR
DIGITAL SIGNAL PROCESSOR/
DIGITAL FILTER/
D/A CONVERTER
TO
MAIN
CIRCUIT
(CN310) ON
SCHEMATIC
DIAGRAM-5
<0V>((0V))
<0V>((0V))
<3.1V>((0V))
<0V>((3.1V))
<0V>((0V))
<3.2V>((3.1V))
<0V>((0.2V))
<0V>((0V))
<0V>((0V))
<0V>((0V))
<0V>((0V))
<3.2V>((0V))
<0.5V>((0V))
<3.2V>((0V))
<1.6V>((0V))
<0V>((0V))
<3.2V>((0V))
<0V>((0V))
<0V>((0V))
<0V>((0V))
<3.2V>((0V))
<1.5V>((0V))
<1.5V>((0V))
<0V>((0V))
<0V>((0V))
<0V>((0V))
<0V>((0V))
<0V>((0V))
<0V>((0V))
<0V>((0V))
<3.2V>((0V))
<0V>((0V))
<0.5V>((0V))
<1.6V>((0V))
<1.6V>((0V))
<1V>((0V))
<1.6V>((0V))
<0V>((0V))
<1.5V>((0V))
<0V>((0V))
SCHEMATIC DIAGRAM - 2
CD SERVO CIRCUIT
: +B SIGNAL LINE : CD SIGNAL LINE
DVSS1
DVDD1
BCLK
LRCK
SRDATA
TX
MCLK
MDATA
MLD
SENSE
/FLOCK
/TLOCK
BLKCK
SQCK
SUBQ
DMUTE
STAT
/RST
SMCK
CSEL
TVD
PC
ECM
ECS
TRD
FOD
VREF
FBAL
TBAL
FE
TE
RFENV
VDET
OFT
TRCRS
/RFDET
BDO
LDON
KICK
TRV
VDD
AVSS2
AVDD2
WVEL
ARF
IREF
DRF
DSLF
PLLF
EFM
PCK
SUBC
SBCK
VSS
X2 OUT
PLLF2
VCOF
VCOF2
DSLF2
X1 IN
RESY
SSEL
BYTCK
DEMPH
/CLDCK
FCLK
IPFLAG
FLAG
CLVS
CRC
/TEST
AVDD1
AVSS1
RSEL
PSEL
MSEL
OUTR
OUTL
IOSEL
IOVDD
1
2
3
4
5
6
7
8
9
10
11
12
13
14
15
16
17
18
19
20
21
22
23
24
25
26
27
28
29
30
31
32
33
34
35
36
37
38
39
40
41
42
43
44
45
46
47
48
49
50
51
52
53
54
55
56
57
58
59
60
64
61
62
63
68
65
66
67
72
69
70
71
73
74
75
76
77
78
79
80
12
11
10
2
4
6
8
9
7
5
3
1
13
14
15
16
17
18
19
<0V>((3.2V))
<0V>((0V))
<0V>((3.2V))
<0V>((0V))
<0V>((0V))
<0V>((0V))
<1.6V>((0V))
<1.6V>((0V))
<1.6V>((0V))
<1.6V>((0V))
<1.6V>((0V))
<1.6V>((0V))
<1.6V>((0V))
<1.6V>((0V))
<0V>((0V))
<1.6V>((0V))
<1.6V>((0V))
<3.2V>((0V))
<1.6V>((0V))
<0V>((0V))
<3.2V>((0V))
<0V>((0V))
<0V>((0V))
<3.2V>((0V))
<2.9V>((0V))
<1.5V>((0V))
<0V>((0V))
<1.5V>((0V))
<2.9V>((0V))
<3.2V>((0V))
<3.2V>((0V))
<0V>((0V))
<0V>((0V))
<0V>((0V))
<0V>((0V))
<0V>((0V))
<0V>((0V))
<0V>((0V))
<0V>((0V))
<0V>((0V))

Related product manuals