EasyManua.ls Logo

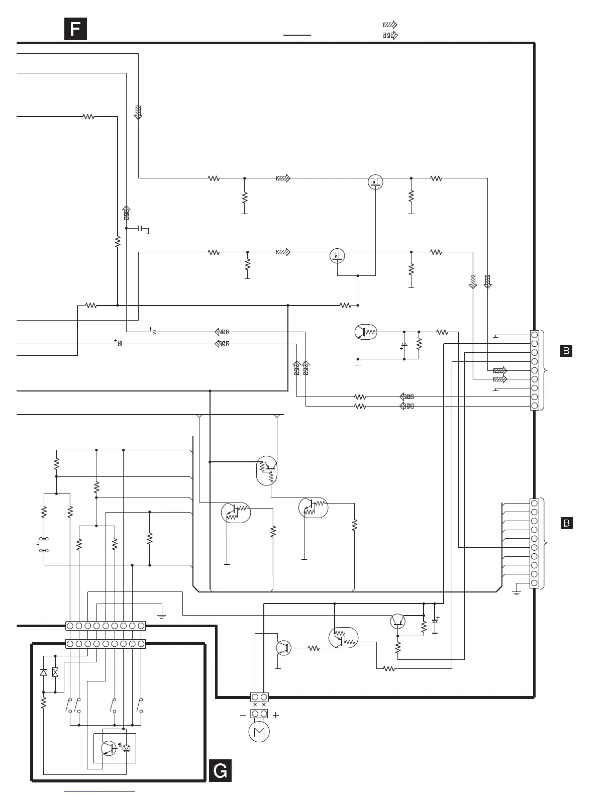
Panasonic SA-PM07E - Schematic Diagram - 8: Deck Circuit; F Deck Circuit (Part 2)

Panasonic SA-PM07E
19 pages
Print Icon
To Next Page IconTo Next Page
To Next Page IconTo Next Page
To Previous Page IconTo Previous Page
To Previous Page IconTo Previous Page
Loading...
3 5421
3 5421
D951
MA165TA
R952
820
PL
S952
S954
VREF+
RECINH_F
HALF
PL
GND
IC951
0N2180RLC
PHOTO INTERUPTOR
1
2
4
6
8
7
5
3
CN1303
Q1301
KRC111MTA
DECK MUTING CONTROL
Q1202
Q1102
21
W1903
Q1303
KRC119MTA
SWITCH
7 986
CS951
3
5
7
9
8
6
4
2
1
WH1302/
W1302
7 986
CP1902
Q1304
KRA102MTA
SWITCH (REC:H)
Q1314
Q1314
KRA102MTA
SWITCH (MOTOR SUPPLY)
Q1316
2SD09650RA
SWITCH
R1345
1K
R1206
100K
R1106
100K
R1209
1K
R1109
1K
R1311
47K
R1312
10K
R1310
4.7K
R1205
2.2K
R1105
2.2K
R1314
1K
R1308
22
R1307
22
R1309
470
R1110
47K
R1210
47K
R1344
3.3K
R1343
27K
R1341
680
C1309
16V10
C1209
50V3.3
C1109
50V3.3
C1326
16V10
Q1315
Q1315
KTA12710YTA
SWITCH
D9V
MOTOR_L
PL_L
BPL
RECH1
AN4
VREF+
AN7
D9V
RECH
BP
DMT
AN4
AN7
VREF+
BP
RECH
VREF-
VREF-
4.7K
10K
4.7K
10K
MOTOR_GND
REC Rin
AF_GND
PB Lout
MOTOR_9V
4.7K
10K
MOTOR_VCC
10K
10K
R1316
1K
Q1305
KRC102MTA
SWITCH
: Playback Signal line
: Rec Signal line
: +B Signal Line
C1123
680P
Q1301
Q1304
Q1305
Q1303
Q1316
S1301
DECK MODE
DECK MECHANISM
CIRCUIT
Q1102, 1202
B1DEDQ000004
MUTING SWITCH
TO
MAIN
CIRCUIT
(CN1302) ON
SCHEMATIC
DIAGRAM-4
TO
MAIN
CIRCUIT
(CN1303) ON
SCHEMATIC
DIAGRAM-4
DECK CIRCUIT
SCHEMATIC DIAGRAM-8
R1108
2.7K
R1208
2.7K
PB Rout
REC Lin
9
10
PHOTO
D9V
PHOTO
VREF-
R1322
10K
R1320
10K
R1317
12K
R1321
22K
R1323
22K
R1318
12K
R1324
270K
S953
CRO2
S951
MODE
((0.02V))
0.017V
((8.79V))
0.049V
((0.02V))
0.017V
((0.02V))
0.017V
((8.80V))
0.049V
((0.02V))
0.017V
((0.01V))
2.572V
((8.879V))
0.049V
((0.02V))
0.017V
((0.01V))
0.013V
((0.05V))
0.049V
((0V))
0V
((8.78V))
0.049V
((0V))
8.81V
((0.01V))
0.013V
((0.05V))
0.049V
((0V))
0V
((0.84V))
0.792V
((8.04V))
0.082V
((0V))
0.071V
((8.79V))
0.8V
((0.89V))
8.72V
((8.80V))
8.81V
((8.78V))
8.79V
((0.01V))
0.071V
((8.80V))
8.81V

Related product manuals