EasyManua.ls Logo

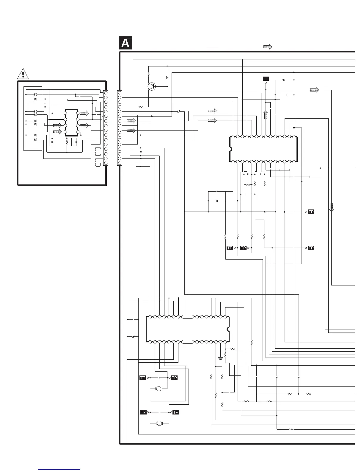
Panasonic SA-PM07EG - Schematic Diagram; CD Servo Circuit

Panasonic SA-PM07EG
19 pages
Print Icon
To Next Page IconTo Next Page
To Next Page IconTo Next Page
To Previous Page IconTo Previous Page
To Previous Page IconTo Previous Page
Loading...
30
29
22 28
27
26
25
7 6 5 4 3 2 1
23
24
2120
1915 16 17 18
14 13 12 11 10
9 8
IC703
R729
2.7K
R728
2.2K
R727
2.7K
R749
2.7K
R731
10K
R725
680
R715
1K
R724
15K
R735
100
R736
100
R704
1K
R744
120K
R705
150K
R702
10K
R706
1K
R707
39K
R708
22K
C752
1500P
C739
2200P
C715
2700P
C704
0.1
C742
0.027
C747
180P
C710
120P
C749
2200P
C713
0.1
C707
0.027
C702 0.1
C706 2700P
C712
0.1
C711
0.1
C751
0.1
C750
0.1
C737
0.1
C736
0.1
C735
0.1
C
C
C
C
C
C738
0.056
C703
6.3V100
C701
6.3V33
C714
6.3V100
C734
10V220
M
M
1
3
5
7
9
8
6
4
2
10
11
12
13
14
15
16
CN701
1
3
5
7
9
8
6
4
2
10
11
12
13
14
15
16
Q701
Q701
2SA1037AKSTX
LASER POWER DRIVE
15
21
20
19
18
17
16
24
23 2228
27
26
25
14
1312
11
10
9
8
7
6
5
4
3
2
1
IC701
IC701
AN8885SBE1
SERVO AMP
8
1
2
3
4
5
6
7
NC
36
37
39
38
33
GND
TEN
FEN
FEOUT
FBAL
TBAL
TEOUT
CEA
RF
LPD
LD
RFIN
PDF
PDE
PDB
PDA
VREF
ENV
OFTR
/RFDET
GND
LDON
BDO
VCC
M701
TRV MOTOR
M701
SPL MOTOR
IN3
IN4
BIAS
VCC
PVCC2
IN2
GND
GND
D4+
D4-
D3+
D3-
PGND1
NC
PVCC1
D2+
D2-
D1+
D1-
NC
NC
MUTE1
MUTE2
IN1
GND
CSBRT
LASER DIODE
11
12
10
6
8
5
4
9
2
3
GND
VCC
AIN
BIN
VREF
NAOUT
GND
NBOUT
F+
F-
T+
T-
LPD
VREF
NA
NB
GND
LD GND
LD
PDE
PDF
VCC
NC
PDOWN
NC
NC
NC
R754
5.6
NC
GND
NC
NC
40
701
R732
1K
R723
10K
42
32
C769
0.22
SCHEMATIC DIAGRAM -1
CD SERVO CIRCUIT
OPTICAL PICKUP CIRCUIT
: CD SIGNAL LINE
: +B SIGNAL LINE
TJ
R701
4.7
IC703
BA5948FPE2
BTL DRIVER IC
3.2V
2.7V
((2.3V))
0.9V
((2V))
1.6V
1.6V
1.6V
1.6V
3.2V
0V((0.2V))
2.7V((2.3V))
0.9V((1.4V))
0.7V
1.9V
1.6V
0V
0V((3.1V))
1.6V
1.6V
1.6V
1.6V
1.6V
1.6V
1.6V
1.6V
0V
0V((3.2V))
3.3V((3V))
3.3V((3V))
3.3V((3.5V))
3.3V
7.3V
7.3V
7.3V
1.6V
1.6V
1.6V
3.3V((3.5V))
3.3V
3.7V((3.5V))
3.7V((4.1V))
1.6V
1.6V
3.2V((0V))
1.6V
1.6V
TJ

Related product manuals