EasyManua.ls Logo

Panasonic SA-PM29E - Schematic Diagram; 18.1. CD Servo Circuit

Panasonic SA-PM29E
76 pages
Print Icon
To Next Page IconTo Next Page
To Next Page IconTo Next Page
To Previous Page IconTo Previous Page
To Previous Page IconTo Previous Page
Loading...
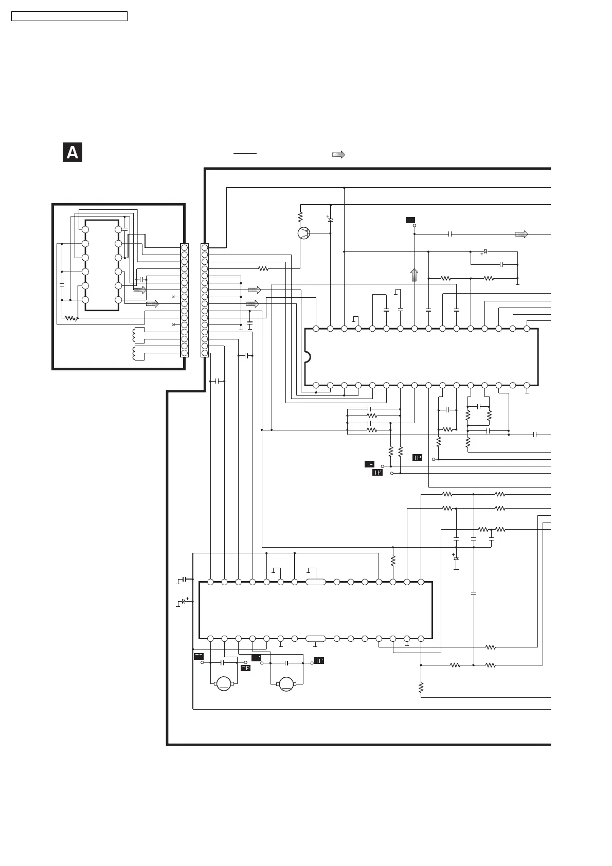
18 Schematic Diagram
18.1. CD Servo Circuit
15
14
13
12
11
10
2
4
6
8
9
7
5
3
1
16
C1
0.47
15
14
13
12
11
10
2
4
6
8
9
7
5
3
1
16
C713
0.1
R754
5.6
C2 0.47
C9 0.22
C751
0.1
C750
0.1
Q701
2SA1037AKSTX
SWITCH
R701
4.7
C701
6.3V33
C716
680P
C703
6.3V100
C704
0.1
R743
4.7K
C702
0.47
C705
0.1
C707
0.039
C706
1F
C711 0.1
C712 0.1
R737 6.8K
R738 6.8K
C747
470P
C710
470P
R744
39K
R702
4.7K
R705
39K
C749 3900P
C742
0.047
R704
1K
R706
1K
R707
0
R708
0
33
40
42
R729 1K R728 18K
R749
18K
R727
1K
R725
330
R715
3.3K
C752
0.018
C715
0.47
C739
0.018
C738
0.056
R735
100
R731
22K
R723
3.3K
C736
0.1
39
38
M701
TRV MOTOR
C735
0.1
C734
10V220
C737
0.01
M702
SP MOTOR
36
37
R732
1K
31
32
30
29
28
27
26
25
24
23 22
21
20
19
18
17
1
23
4
56
7
8
9
10
11
12 13
14
15 16
R736
100
D3-
D3+
D4-
D4+
PVCC2
PGND2
NC
GND
NC
NC
NC
VCC
VREF
IN4
IN3
D2+
D2-
D1+
D1-
PVCC1
PGND1
NC
GND
NC
NC
NC
PC1
IN1
PC2
IN2
IC703
BA5948FPE2
IC 4CH DRIVE
LPD
LD
VCC
EQSW
RFOUT
RFIN
CAGC
AGC
HPF_AMP
3TOUT
HPFDET
OFTCONT
BDO
OFTR
/RFDET
LDON
A
C
B
D
F
E
TBAL
FBAL
GCTL
FEOUT
FEN
TEOUT
TEN
VREF
EQBSY
GND
IC701
AN22004A-NF
IC HEAD AMP
TJ
701
TRACKING COIL
FOCUS COIL
VCC
F
E
LD
LD GND
GND
A
GND(GUARD)
B
VREF
LPD
GND(GUARD)
T-
T+
F-
F+
CN701
2827
26
321
25
4
24
5
23
6
22
7
19
10
18
11
17
12
16
13
15
14
20 21
9
8
HUL7213
E
Vref
A
NC
LPD
GND
GND
F
Vcc
B
LD
LDG
VCC
F
E
LD
LD GND
GND
A
GND(GUARD)
B
VREF
LPD
GND(GUARD)
T-
T+
F-
F+
R742
10K
C714
6.3V100
: CD SIGNAL LINE
M
M
VR1
: +B SIGNAL LINE
CD SERVO CIRCUIT
SCHEMATIC DIAGRAM-1
70
SA-PM29E / SA-PM29EB / SA-PM29EG

Related product manuals