EasyManua.ls Logo

Panasonic SA-PM29E - Page 25

Panasonic SA-PM29E
76 pages
Print Icon
To Next Page IconTo Next Page
To Next Page IconTo Next Page
To Previous Page IconTo Previous Page
To Previous Page IconTo Previous Page
Loading...
DS2
INF1
INF2
BNF2
BOUT2
BNF1
BOUT1
OUT1
OUT2
VCC
S1
SC
VIN1
VIN2
SEL2OUT
SEL1OUT
A1IN
A2IN
B1IN
B2IN
C1IN
C2IN
FILTER
GND
IC300
C1BB00000757
ASP IC
C361
0.1
JK300
OPT OUT
C360
6.3V100
CD3.3V
DGND
TX
WA114
13
12
11
10
2
4
6
8
9
7
5
3
1
C242
0.1
9V
TGND
R_OUT
L_OUT
+9V
GND1
DGND
SW5V
MO10V
FAN(+)
FAN(-)
+7.5V
PGND
CN301
2
1
FAN-
FAN+
TO FAN
CN303
C243
0.1
9V
+9V
SW5V
MO10V
+7.5V
C368
0.1
R_OUT
L_OUT
16
17
18
19
20
21
25
23
22
24
26
1
2
3
4
5
6
14
12
10
8
7
9
11
13
15
SSEQ_LED
RE_LED
SW5V
SYNC
GND2
KEY_LED
HP_R
HP_GND
HP_L
HP_SW
RMT
FL_DOUT
FL_CS2
FL_CS1
FL_CLK
FL_RESET
PCONT
VREF+
SYS6V
+9V
KEY3
KEY2
KEY1
VOL_JOG
JOG2
JOG1
SSEQ_LED
RE_LED
SW5V
SYNC
KEY_LED
HP_R
HP_L
HP_SW
RMT
FL_DOUT
FL_CS2
FL_CS1
FL_CLK
FL_RESET
PCONT
VREF+
SYS6V
+9V
KEY3
KEY2
KEY1
VOL_JOG
JOG2
JOG1
CN308
R276
3.9K
R224
3.9K
C234
25V47
C373
50V470
C374
50V470
C364
100P
C363
100P
C367
0.1
C245
180P
C445
180P
R375
4.7
R373
1.2K
R374
1.2K
C358
16V220
Q301,Q303
KTA1504GRTA
SWITCH
Q302
KRC102STA
PCONT SWITCH
R218
3.9K
R419
390
R219
390
R418
3.9K
C470
560P
R472
2.7K
R272
2.7K
C271
0.15
C272
0.15
R271
390K
C471
0.15
C472
0.15
R471
390K
+9V
C372
50V2.2
C270
560P
C224
16V10
C424
16V10
C220
16V10
C420
16V10
C219
16V10
C419
16V10
C222
16V10
REC_L
REC_R
ASP_DAT
ASP_CLK
R330
470K
R331
10K
R334
1K
R333
4.7K
R332
470K
D302
1SS380TE-17
DVREF+
PCONT
VREF+
SYS6V
Q302
Q303
Q301
R_OUT
L_OUT
: MAIN SIGNAL LINE
: FM/AM SIGNAL LINE
: TAPE PLAYBACK SIGNAL LINE
: TAPE RECORD SIGNAL LINE
: CD SIGNAL LINE
: +B SIGNAL LINE
C422
16V10
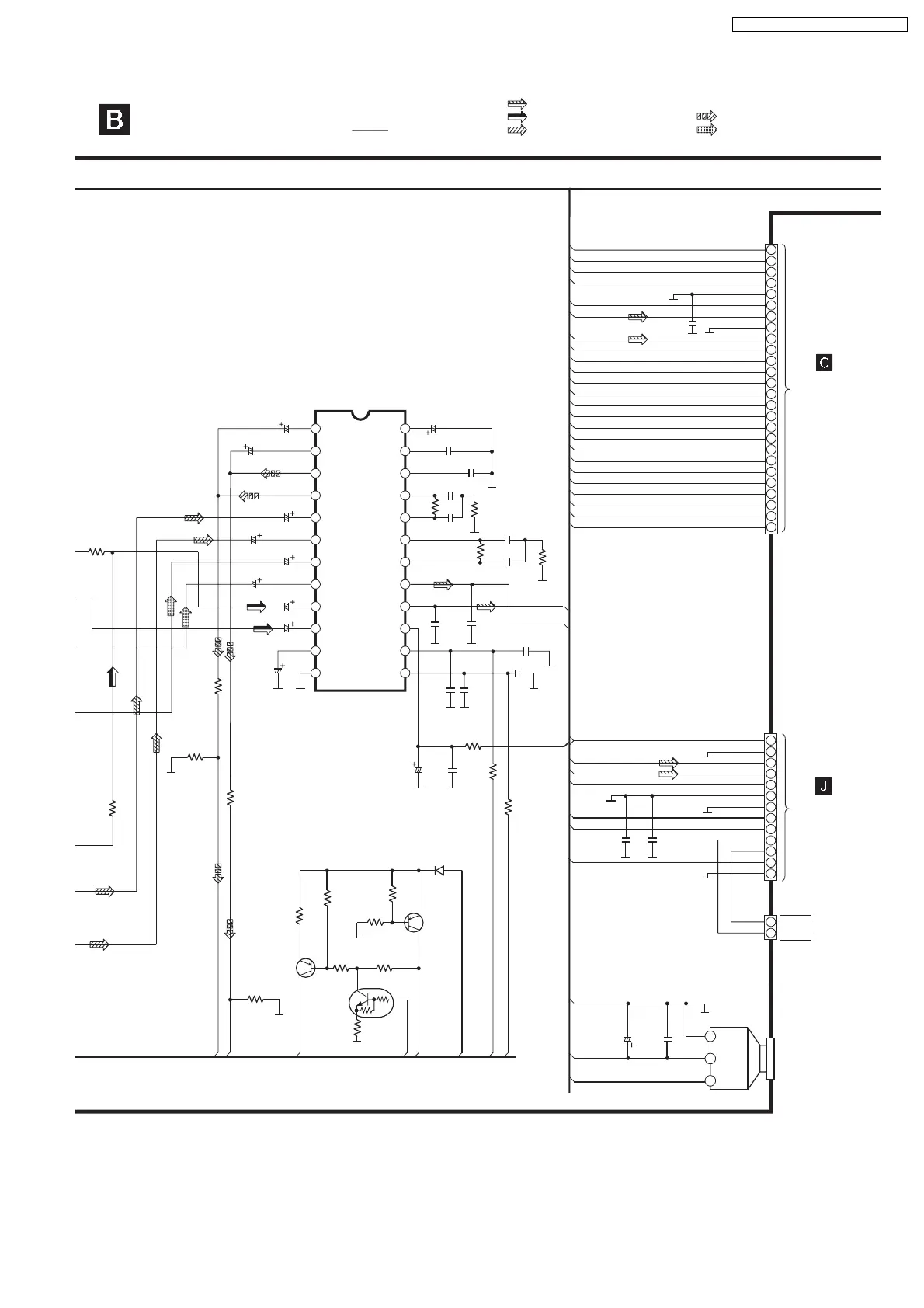
WA102
TO
PANEL CIRCUIT
(CN606) ON
SCHEMATIC
DIAGRAM-9
TO
POWER CIRCUIT
(CP501) ON
SCHEMATIC
DIAGRAM-12
2
1
3
INPUT
VCC
GND
1
2
23
24
3
22
4
21
5
20
6
19
7
18
8
17
9
16
10
15
11
14
12
13
MAIN CIRCUIT
SCHEMATIC DIAGRAM-4
73
SA-PM29E / SA-PM29EB / SA-PM29EG

Related product manuals