EasyManua.ls Logo

Panasonic SA-PM65MD - Page 122

Panasonic SA-PM65MD
144 pages
Print Icon
To Next Page IconTo Next Page
To Next Page IconTo Next Page
To Previous Page IconTo Previous Page
To Previous Page IconTo Previous Page
Loading...
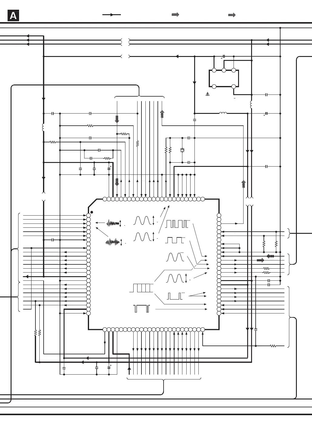
SCHEMATIC DIAGRAM-5
IC3
MN66616RA4
ATRAC ENCORDER/DECORDER,
SERVO SIGNAL PROCESSOR
767778798081828384858687888990919293949596979899
1
2
3
4
5
6
7
8
9
10
11
12
13
14
15
16
17
18
19
20
21
22
23
24
25
50494847464544434241403938373635343332313029282726
75
74
73
72
53
71
70
69
68
67
66
65
64
63
62
61
60
59
58
57
56
55
54
52
51
100
ADIP
LNP
FE
TE
AMONI
TOFS
BAT
VREFI
AS
DRMONI
FBAL
TBAL
TGAIN
ASGAIN
ABGAIN
AV
DD
1
AVss1
TVD
SPD
SPON
TVON
DV
DD
0
FG
IV
DD
2
IV
DD
0
DVss0
RAD12
RAD11
RAD10
RAD9
RAD8
RAD7
RAD6
RAD5
RAD4
RAD3
RAD2
RAD0
RDT3
RDT2
RDT1
RDT0
NRAS
NCAS
RAD1
NWE
SELAD
SSCK
SSDW
SSDR
MDISY
SCTSY
SGSYNC
DV
DD
1
IV
DD1
DVss1
FS384
SCL
SWS
SDAP
SDAR
LRCK
DATA
TX
RX1
RX2
NREFM
REFM
MONI3
MONI2
MONI1
MONI0
TS3
TS2
TS1
TS0
EXSYSCK
DV
DD
2
XI
XO
VDss2
RFDAT
NRFLD
TRCRS
OFTR
APCD
EXEFMCK
PEFM1
EEMIREF
EEMPLLF
PEFMS
AV
DD
0
AVss0
TEFSEL
FOD
TRD
RFCK
BCK
NRST
NRECT
C84
0.1
3 2 1
4 5
C45
4V10
C46
0.1
C74
0.1
C128
0.1
C91
8P
C90
8P
X2
(16.9344MHz)
R83 1M
R109
1K
R55
3.3K
R60
3.3K
A
B
R108 1K
R147 1K
A
B
C
D
E
C79 0.1
C76 0.1
C58
1000P
R42
1K
H
B
C
O
P
N
M
S
E
F
G
D
C
B
A
R137
10K
R174 10K
C87
0.1
C33
4V10
ABCDEFGH IJ KLMNOPQR
C
N
L
F
I
G
Q
D
J
E
O
K
M
R
B
R12 22K
C22
1000P
C70
0.012
R47
47K
R50
1K
C82
0.047
C62
220P
R58
6.8K
R59
68K
S
C83
0.1
L5
2.2 H
C139
0.1
C111
4V10
L4
2.2
H
L2
100
H
C80
0.1
C73
0.1
C15
4V10
IC9
RN5RZ26BA TR
REGULATOR
AWHV TUP
2.6V
2.6V
3.3V
5V
2.6V
3.3V
T 11 s.
(2.9V) 2.6V
(0.4V)3.3V
(2.4V) 2.4V
(2V) 2V
(1.6V) 2.6V
(1.6V) 0.7V
(1.5V) 2V
(1.5V) 2V
(2.6V) 2.6V
(1.5V) 1.7V
(1.7V) 1.7V
(1.4V) 1.7V
(1.4V) 1.4V
(1.4V) 1.4V
1.4V
(1.4V) 1.4V
1.4V
1.4V
0V
3.3V
3.3V
3.3V
3.3V
3.3V
2.6V
0V
1.3V
3.3V
1.3V
1.3V
0V
2.6V
1.3V
1.3V
1.3V
1.3V
1.3V
1.3V
1.3V
0V
1.3V
1.3V
1.3V
1.3V
1.3V
1.3V
(0V)
(1.6V)
1.3V
(0V)
0V
2.6V
1.4V
1.3V
1.2V
1.4V
0V
0V
1.1V
2.5V
3.3V
3.3V
3.3V
0V
1.8V
1.8V
2.6V
0V
0V
0V
0V
0V
(0V)
(0V)
0V
3.3V
3V
0V
0V
0V
0V
0.8V
0V
1.7V
1.7V
1.7V
0V
3.3V
2.6V
0V
0V
0V
3.3V
3.3V
0V
(1.7V)
(3V)
2.6V 3.3V 0V
3.3V
2.6V
3.3V
5V
2.6V
3.3V
2.6V
F=16.9344MHz
1.9V
P
P
0.1V
P P
2ms. 50mV/DIV.
PLAY
2ms. 50mV/DIV.
0.1V
P
P
PLAY
F=16.9344MHz
0.7V
P
P
F=16.9344MHz
3.2V
P
P
PLAY
PLAY
0V
3.2V
0.5 s. 1V/DIV.
:+B Signal Line :MD Recording Signal Line:MD Signal Line
0V
3.2V
0V
0.1V
3.2V
2.6V
0.7V
0.1V
0.4V
0.8V
2.9V
1.5V
1.5V
2.4V
2.8V
2.4V
2.2V
1.6V
1.7V
0V
0V
3.2V
0V
PLAY
PLAY
0V
3.2V
T 23 s.
PLAY
0V
3.2V
T 0.36 s.
T
13.3ms.
PLAY
0V
3.2V
PLAY
0V
3.2V
5
s. 1V/DIV.
MD SERVO CIRCUIT

Related product manuals