EasyManua.ls Logo

Panasonic SB-PS72 - Transformer Circuit

Panasonic SB-PS72
148 pages
Print Icon
To Next Page IconTo Next Page
To Next Page IconTo Next Page
To Previous Page IconTo Previous Page
To Previous Page IconTo Previous Page
Loading...
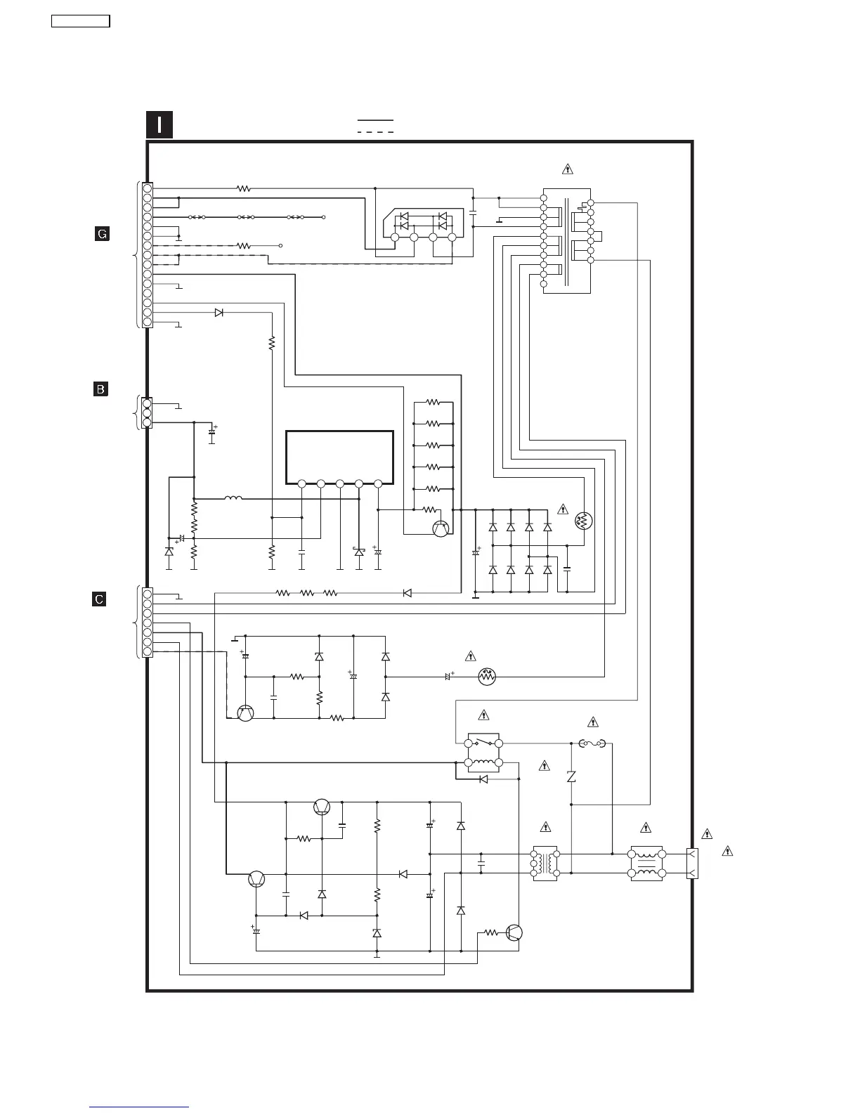
20.9. (I) Transformer Circuit
1
2
3
4
5
6
14
12
10
8
7
9
11
13
15
1
2
3
4
5
6
7
1
234
7
5
1
3
6
4
2
17
16
15
14
13
12
11
10
9
8
43
2
1
: -B SIGNAL LINE
: +B SIGNAL LINE
3
2
1
1
2
3
4
R9517
22K
R9836
4.7
C9501
0.1
R9515
1K
D9501
B0AACK000004
C9533
6.3V1
R9512
3.9K
R9513
330
L9500
G0ZZ00001930
R9514
1K
D9502
B0BA7R000005
R9511
1K
C9507
100P
C9514
25V220
D9503
B0JAPG000019
R9508
1
R9509
1
R9510
1
R9522
1
R9507
1
R9516
1K
R9502
10
R9501
10
R9500
10
D9508
B0EAKM000125
C9513 25V4700
D9527D9526
D9525D9523
D9524D9522
D9529D9528
C9506
0.01
FP9501
4000
T9500
G4C7AGK00008
C9517
50V10
D9516
B0BA03100002
C9505
0.01
R9519
150
R9520
4.7K
R9521
4.7
C9512
50V47
D9514
D9513
D9513, D9514
B0EAKM000126
C9509
50V47
D9522 - D9529
B0EAKM000126
RL9500
K6B1AE00015
T9501
G4C2AAJ00005
D9500
B0AACK000004
C9504
0.01
R9518
3.3K
D9512
B0EAKM000125
D9517
B0EAKM000125
C9510
25V470
C9511
25V470
D9509
B0EAKM000125
R9504
1.5K
R9505
1.2K
C9503
1000P
R9503
820K
D9510
B0AACK000004
D9511
B0EAKM000125
C9502
0.01
D9515
B0BA7R000005
F1
250V 1.6A
FC2 FC1
Z9500
ERZV10V511CS
TO
POWER
CIRCUIT
(H9500) ON
SCHEMATIC
DIAGRAM - 23
FL_GND
FL2
FL1
PCONT
SYS6V
SYNC
-VP
DGND
DVD_PCONT
DVD_AC
D+5V
DGND
SUB+B
-VccH
-VccH
-VccL
AC_GND
AC_GND
+VccL
+VccH
+VccH
AC_IN
TRANSFORMER CIRCUIT
SCHEMATIC DIAGRAM - 25
CN5804
CN9500
TO
PANEL CIRCUIT
(H6800) ON
SCHEMATIC
DIAGRAM - 20
JK9500
D9504
B0FBAM000009
Vsoft
0adj
COM
Vout
Vin
IC9500
C0DAAMH00010
DC - DC CONVERTER
Q9504
Q9503
2SB0621AHA
-VP REGULATOR
Q9502
B1AAGC000007
REGULATOR
Q9501
2SD21370PA
REGULATOR
Q9500
B1AAGC000007
PCONT SWITCH
Q9504
B1ACKD000004
POWER SUPPLY SWITCH
AC IN
230V/50Hz
FP9500
1000
C9508
10V47
SUB+BGND
D+5V
H9502/
W9502
TO
MAIN CIRCUIT
(CN2814) ON
SCHEMATIC
DIAGRAM - 12
K9810
ERDS1FVJ120T
K9811
ERDS1FVJ120T
K9812
ERDS1FVJ120T
C9515
6.3V1000
L9501
G0B371HA0005
5
4321
104
SA-VK725DEE

Table of Contents

Related product manuals