EasyManua.ls Logo

Panasonic SB-PS72 - DVD Module Circuit

Panasonic SB-PS72
148 pages
Print Icon
To Next Page IconTo Next Page
To Next Page IconTo Next Page
To Previous Page IconTo Previous Page
To Previous Page IconTo Previous Page
Loading...
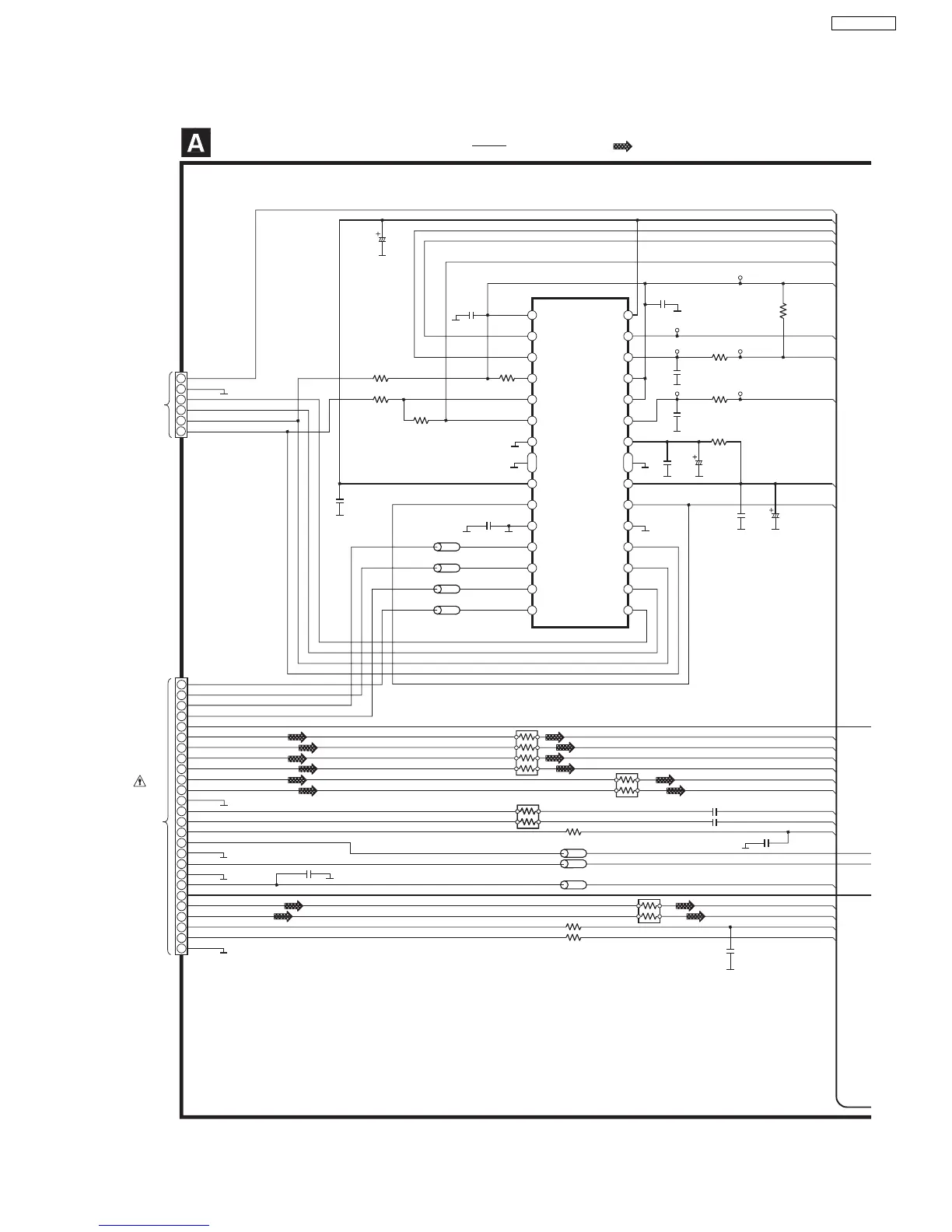
20.2. (A) DVD Module Circuit
16
17
18
19
20
21
25
23
22
24
26
1
2
3
4
5
6
14
12
10
8
7
9
11
13
15
2
4
6
5
3
1
SCHEMATIC DIAGRAM - 2
DVD MODULE CIRCUIT
: +B SIGNAL LINE : CD-DA SIGNAL LINE
T+
F+
F-
T-
HFM
TA(DVD)
TB(DVD)
TD(DVD)
TC(DVD)
FE2(DVD/CD)
FE1(DVD/CD)
GND
RF
VREF2(RF-)
PIN(DVD)
LDCD
LDGND
LDDVD
GND(OEIC)
VREF1
VCC
SUB2
SUB1
PIN(CD)
SUBSEL
GND(VRCD)
FP8531
LDCNT
MUTE3
TRIN
BIAS2
LDIN
VIN3
PREVCC
FIN
VCC(CH3.4)
MUTE4
GND(CH3.4)
VO3-
VO3+
VO4-
VO4+
BIAS1
VIN1
VIN2
OPIN+
OPIN-
OPOUT
GND(PRE)
FIN
VCC(CH1.2)
MUTE12
GND(CH1.2)
VO2-
VO2+
VO1-
VO1+
VIN1
VIN2
VIN4
VIN3
RFINP
RFINN
LPC1
VREFH
VIN6
VIN5
LPC2
RAM_CD
LB8260 ERJ3GEY0R00V
LB8259 ERJ3GEY0R00V
LB8258 ERJ3GEY0R00V
LB8257 ERJ3GEY0R00V
LB8561
J0JBC0000042
LB8551 J0JBC0000042
LB8531 ERJ2GE0R00X
R8533 0
R8531 1.5K
C8533 0.1
C8256
0.1
C8253
0.1
R8251
6.8
RX8532
(56 x 4)
RX8533
(56 x 2)
C8531 100P
C8532
220P
RX8531
(56 x 2)
IC8251
C0GBG0000048
DRIVE IC
IC8251
TO
OPTICAL
PICKUP
UNIT
CIRCUIT
ON
SCHEMATIC
DIAGRAM-1
C8255
16V22
C8258
0.1
C8257
16V47
R8532 2.2K
TRVFTMUTE
C8262
0.1
C8261
0.1
R8262
15K
R8261
82k
R8263
82k
R8264
15K
CL8252 CL8231
TL8201
R8231
22K
R8230
2.2K
C8231
0.1
DRV0
CL8251 CL8232
R8232
7.5K
C8232
0.1
DRV1
C8252
0.1
C8251
6.3V220
D+5V
TO
SPINDLE
MOTOR
FP8251
SPM-
SPM+
TRVM-
TRVM+
DGND
TRV_INNER_SW
M+9V
SPMUTE
AD1
TRDRV
FODRV
VHALF
TRV-I-SW
C8511 1
C8512 1
CL8262
RX8534
(56 x 2)
VIN8
VIN7
3029
15
16
17
12
13
14
18
11
19
10
20
9
21
8
22
7
23
6
24
5
25
4
26
3
27
2
28
1
81
SA-VK725DEE

Table of Contents

Related product manuals