EasyManua.ls Logo

Panasonic SB-PS72 - Page 77

Panasonic SB-PS72
148 pages
Print Icon
To Next Page IconTo Next Page
To Next Page IconTo Next Page
To Previous Page IconTo Previous Page
To Previous Page IconTo Previous Page
Loading...
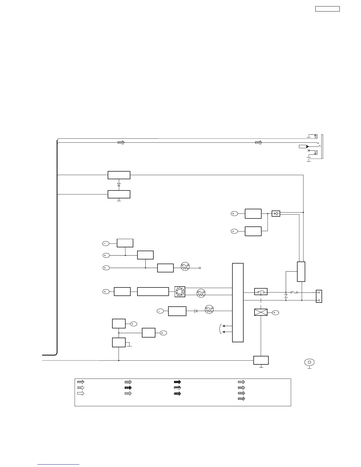
: MAIN SIGNAL LINE
: FM OSC SIGNAL LINE
: FM SIGNAL LINE
: CD SIGNAL LINE
: AM OSC SIGNAL LINE
: AUX SIGNAL LINE
: AM SIGNAL LINE
: FM/AM SIGNAL LINE
: CD-DA (AUDIO/VIDEO) SIGNAL LINE
: PLAYBACK SIGNAL LINE
: RECORD SIGNAL LINE
E5801
T9500
SYNC
HP _SW
JK6801
HEADPHONE
VOLTAGE
REGULATOR
(-VP)
Q9503
POWER TRANSFORMER
T9501
POWER
SWITCH
CONTROL
F1
Q9500
9V VOLTAGE
REGULATOR
15V VOLTAGE
REGULATOR
5V VOLTAGE
REGULATOR
CURRENT STABILISER/
LIMIT SWITCH/
10V VOLTAGE REGULATOR
Q2710
D9512,D9517
Q9501
SYSTEM 6V
VOLTAGE
REGULATOR
JK9500
AC INLET
FP9500
FP9501
FP5833
SUB
TRANSFORMER
D9522-D9529
Q5804, Q5806, Q5807Q5808
Q5803
Q5809
B
SYNCHRONISING
SWITCH
Z9500
Q9502
: DVD (VIDEO) SIGNAL LINE
: DVD (AUDIO) SIGNAL LINE
Q6805
SWITCH
Q6804
SWITCH
Q6803
SWITCH
HP _OUT
SYSTEM 6V
VOLTAGE
REGULATOR
SWITCH
Q5802, Q5805
RESET
Q2702
SWITCH
B
B
B
B
RL9500
RCH
TO
FL DISPLAY
SIGNAL LINES
( ) Indicates the Pin No. of Right Channel.
NOTE : Signal Lines are applicable to the Left Channel only.
B
B
B
B
B
77
SA-VK725DEE

Table of Contents

Related product manuals