EasyManua.ls Logo

Panasonic SB-PS72 - Page 84

Panasonic SB-PS72
148 pages
Print Icon
To Next Page IconTo Next Page
To Next Page IconTo Next Page
To Previous Page IconTo Previous Page
To Previous Page IconTo Previous Page
Loading...
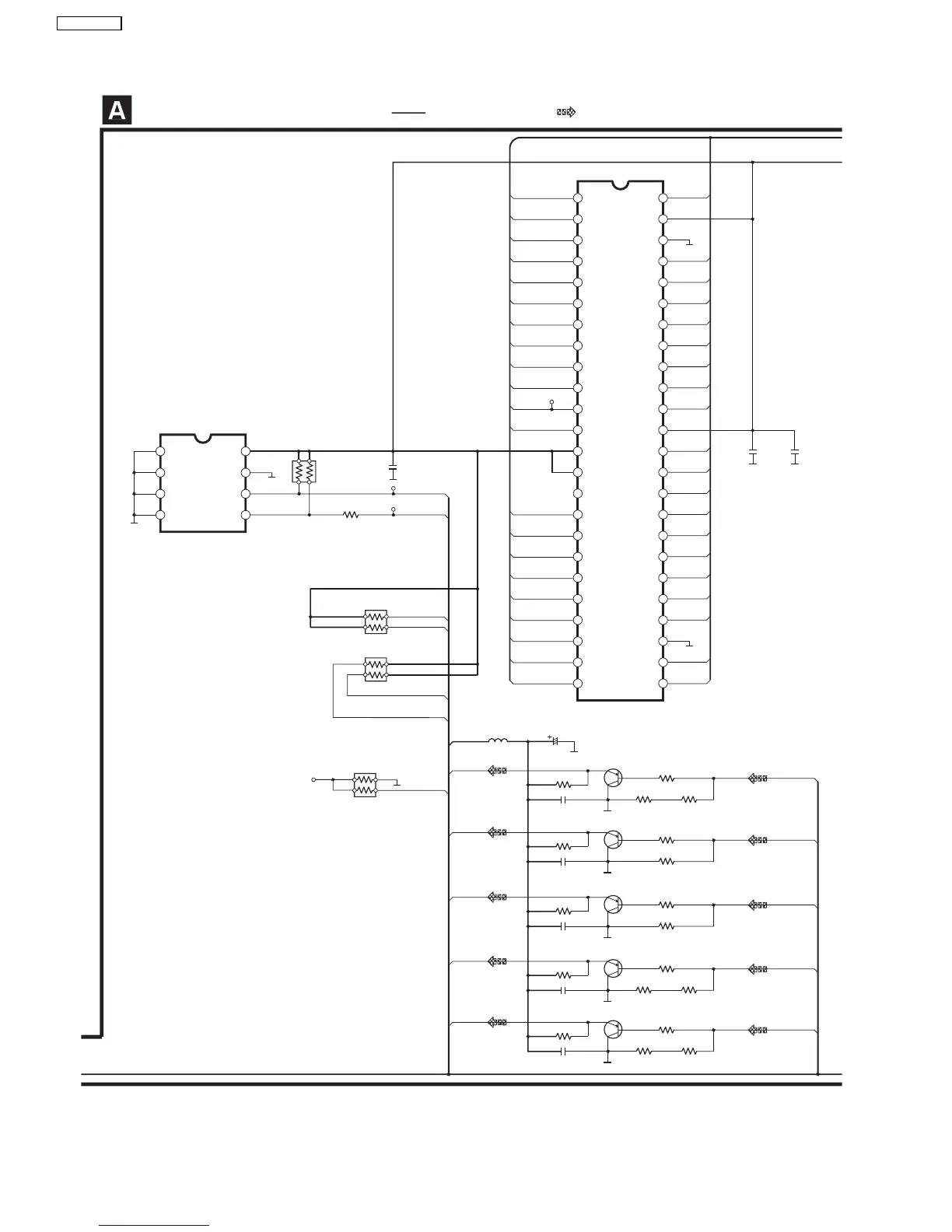
SCHEMATIC DIAGRAM - 5
DVD MODULE CIRCUIT
: +B SIGNAL LINE
RX8611
(4.7K x 2)
C8611
0.1
R8611
100
RX8691
(10K x 2)
CL8612
CL8611
C8651
0.1
C8652
0.1
A0
A1
A2
GND
VCC
WP
SCL
SDA
A15
A14
A13
A12
A11
A10
A9
A19
A20
XWE
XRESET
NC
WP/ACC
RDY/XBSY
A18
A17
A7
A6
A5
A4
A3
A2
A1
A16
XBYTE
VSS
DQ15/A-1
DQ7
DQ14
DQ6
DQ13
DQ5
DQ12
DQ4
VDD
DQ11
DQ3
DQ10
DQ2
DQ9
DQ1
DQ8
DQ0
XOE
VSS
XCE
A0
EXDT0
EXADR15
EXADR16
EXADR14
EXADR13
EXADR12
EXADR11
EXADR10
EXADR9
EXADR8
EXADR19
EXADR20
NEXWE
EXADR18
EXADR17
EXADR7
EXADR6
EXADR5
EXADR4
EXADR3
EXADR2
EXADR1
EXADR0
PNRST
SCL
SDA
SBT3
CPU_CLK
CPU_CMD
IC8611
C3EBGC000044
16M EEPROM IC
(NOT SUPPLIED)
IC8611
IC8651
RFKWMH90E160
16M FLASH ROM IC
RX8001
(10K x 2)
STBDAC
EXDT8
EXDT1
EXDT9
EXDT2
EXDT10
EXDT3
EXDT11
EXDT4
EXDT12
EXDT5
EXDT13
EXDT6
EXDT14
EXDT7
EXDT15
CL8652
NEXCE
NEXOE
A+5V
R8333
33
Y/PY/G
R8332
0
R8331
100
R8334 1K
C8331 0.1
L8330
G1C100K00019
Y/PY/G_A
C8330
6.3V47
IC8651
R8336
33
CB/PB/B
R8335
100
R8337 1K
C8335 0.1
CB/PB/B_A
R8342
33
CR/PR/R
R8341
100
R8343 1K
C8341 0.1
CR/PR/R_A
R8323
33
Y
R8322
0
R8321
100
R8324 1K
C8321 0.1
Y_A
R8327
33
C
R8326
0
R8325
100
R8328 1K
C8325 0.1
C_A
Q8331
Q8321, Q8325, Q8331, Q8335, Q8341
2SB1218ARL
SWITCH
Q8335
Q8341
Q8321
Q8325
EXTRG0
RX8032
(4.7K x 2)
: DVD VIDEO SIGNAL LINE
A8
8
7
2
1
6
3
5
4
1
2
3
46
47
48
4
45
5
44
6
43
7
42
8
41
9
40
10
39
11
38
12
37
13
36
14
35
15
34
16
33
17
32
18
31
19
30
20
29
21
28
22
27
23
26
24
25
84
SA-VK725DEE

Table of Contents

Related product manuals