EasyManua.ls Logo

Panasonic SL-DT310 - Page 44

Panasonic SL-DT310
68 pages
Print Icon
To Next Page IconTo Next Page
To Next Page IconTo Next Page
To Previous Page IconTo Previous Page
To Previous Page IconTo Previous Page
Loading...
13 14 15 16 17 18 19 20 21 22 23 24
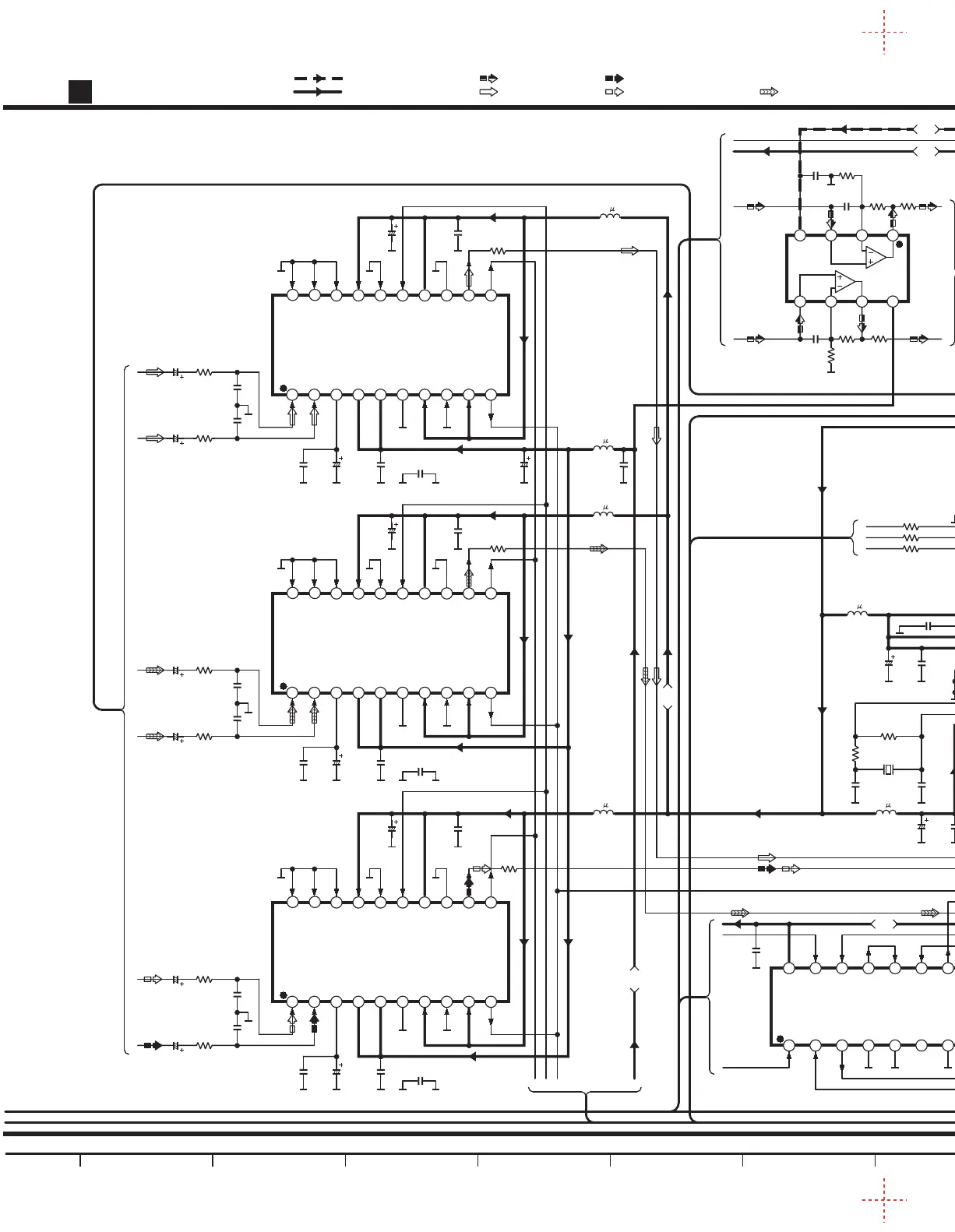
SA-DT310(E,EB,EG,EE) MAIN(SYSTEM) CIRCUIT DIAGRAM
1
2032 4 5 6 7 8 9 10 11 12 13 14 15 16 17 18 19
(W201)
WH201
DC
-
5V
DVD REQ
CT.GND
DVD CS
DC6V
DC.GND
SCLK
DATA
DC3.3V
D.GND
SUB IN
CNT IN
AMP PWR
TNR Rch OUT
TNR Lch OUT
FR IN
A.GND
FL IN
SR IN
SL IN
D
SCHEMATIC DIAGRAM
-
2
MAIN(SYSTEM) CIRCUIT
To DVD/CD PLAYER(SL-DT310)
IC203
NJM4558MTE1
BUFFER AMP
4 3 2 1
8765
R265
10K
C249
100P
R264
10K
C250
100P
R266
10K
C208
0.1
C209
0.1
IC207
C0FBAK000008
24bit A / D CONVERTER
(FL/ FR)
C244
150P
C243
150P
R250
100
C223
16V1
C222
16V1
R249
100
R261
100
C251
6.3V10
C240
0.01
C234
16V47
C258
1
IC208
C0FBAK000008
24bit A / D CONVERTER
(SL/ SR)
C246
150P
C245
150P
R252
100
C225
16V1
C224
16V1
R251
100
R262
100
C252
6.3V10
C241
0.01
C235
16V47
C259
1
IC209
C0FBAK000008
24bit A / D CONVERTER
(SW/ C)
15161718
1920
14
7654321
VDD
SCKI
TEST
FMT0
FMT1
MODE0
MODE1
/PDWN
AGND
Vcc
VREF2
VREF1
VINR
VINL
8
13
9 10
BYPAS
FSYNC
LRCK
1112
DGND
DOUT
BCK
C248
150P
C247
150P
R253
100
C226
16V1
C227
16V1
R254
100
R263
100
C253
6.3V10
C242
0.01
C236
16V47
C260
1
C237
0.01
C238
0.01
C239
0.01
C256
1
C255
1
C254
1
IC402
C0JBAS000076
INTERFACE
IC401
C2HBZG000007
AUDIO DSP
7654321
Vcc
14 13 12 11 10 9 8
GND
4B
4A
4Y
3B
3A
3Y
2Y
2B
2A
1Y
1B
1A
R222
6.8K
R220
6.8K
R218
6.8K
R217
6.8K
R215
6.8K
R212
6.8K
C228
0.01
IC202
C0JBAS000076
INTERFACE
7654321
Vcc
14 13 12 11 10 9 8
GND
4B
4A
4Y
3B
3A
3Y
2Y
2B
2A
1Y
1B
1A
1 2 3 4 5 6 7 8 9 10 11 12 13 14 15 16 17 18 19 20 21 22 23 24 25 26 27 28 29 30
31
32
33
34
35
36
37
38
39
40
41
42
43
44
45
46
47
48
49
50
515253545556575859606162636465666768697071727374757677787980
81
82
83
84
85
86
87
88
89
90
91
92
93
94
95
96
97
98
99
100
/ RST
MIMD
/ MICS
/ MILP
MIDIO
/ MICK
MIACK
FI0
FI1
FI2
FI3
IRQ
Vss
LRCKA
BCKA
SDO0
SDO1
SDO2
SDO3
LRCKB
SCKB
SDI0
SDI1
V
DD
LRCKOA
BCKOA
/ TEST0
/ TEST1
LRCKOB
BCKOB
TXO
/ TEST2
/ TEST3
RX
Vss
/ TSTSUB0
FCONT
/ TSRSUB1
/ TSRSUB2
PDO
V
DDA
PLON
AMPI
AMPO
CKI
VssA
CKO
LOCK
Vss
/WR
/OE
/CE
V
DD
IO7
IO6
IO5
IO4
IO3
IO2
IO1
IO0
Vss
AD0
AD1
AD2
AD3
AD4
AD5
AD6
AD7
V
DD
AD8
AD9
AD10
AD11
AD12
AD13
AD14
AD15
AD16
Vss
PO0
PO1
PO2
PO3
PO4
PO5
PO6
PO7
V
DDD1
LPFO
DLON
DLCKS
SCKO
VssD1
SCK1
VssX
XO
XI
V
DDX
LB201
J0JHC0000048
E
F
R204 4.7K
E
F
R205 4.7K
C
B
A
C207
0.01
Y
R
S
R207
100
R208
100
C229
0.01
LB202
J0JHC0000048
d
I
J
R260 100
IC405
TC7SHU04FUTL
INVERTER
2
1
3
4
5
GND
Vcc
R424
6.8K
R421 100
NOP
Q
R
S
TUV WXYZ
b
d
e
f
g
h
j
R423 100
R422 1K
R420 1K
R419 1K
R433 1K
C410
0.01
LB402
VLP0146-T
R430
220
R429
100
R425 100
R426 100
R428
100
R427
100
C402
0.01
C401
6.3V100
L401
10 H
L403
10 H
C403
6.3V100
C406
0.01
C408 0.01
R402
1K
R403
2.2M
X401
(24.576MHz)
C404
18P
C405
18P
R416
100
R417 100
R418 100
L402
10
H
C407
6.3V100
C409 0.01
L203
10
H
L202
10
H
L201
10
H
L204
10 H
C257
6.3V10
R267
10K
R227
100
R228
100
R229 100
C230
0.01
LB203
J0JHC0000048
D729
RL1N4003N02
C231
0.01
LB204
J0JHC0000048
C415
0.01
C417
6.3V100
L404
10 H
L405
10
H
R406
1K
R405
15K
R407
1K
C419
100P
R409
10K
C422
120P
R411
4.7K
R413
10K
R415
100
C425
0.47
C426
0.01
R412
220
R410
1M
X402
(23.552MHz)
R414
1K
C424
18P
C423
18P
C416
0.01
L406
10 H
C414
6.3V100
C411
0.01
C421
6.3V100
C420
0.01
R432
100
i
LB401
RLBV102V-Y
R431
390
R759
120
C754
6.3V100
Q752
2SD592ARSTA
POWER SUPPLY
n
A
B
C
D
A
B
C
D
R210 4.7K
R203 4.7K
R209 4.7K
R206 4.7K
AB
B
A
KL
p
M
a
m
q
15161718
1920
14
7654321
VDD
SCKI
TEST
FMT0
FMT1
MODE0
MODE1
/PDWN
AGND
Vcc
VREF2
VREF1
VINR
VINL
8
13
9 10
BYPAS
FSYNC
LRCK
1112
DGND
DOUT
BCK
15161718
1920
14
7654321
VDD
SCKI
TEST
FMT0
FMT1
MODE0
MODE1
/PDWN
AGND
Vcc
VREF2
VREF1
VINR
VINL
8
13
9 10
BYPAS
FSYNC
LRCK
1112
DGND
DOUT
BCK
H
C203
0.1
C412
0.01
:NEGATIVE VOLTAGE LINE
:POSITIVE VOLTAGE LINE :AUDIO SIGNAL LINE
:TUNER SIGNAL LINE
:SURROUND SP. SIGNAL LINE:CENTER SP. SIGNAL LINE
:SUB WOOFER SIGNAL LINE
2.5V
2.5V
2.5V
5V
5V
3.2V
3.2V
2V 1.5V
1.5V
3.2V
1V
3.2V
2.5V
2.5V
2.5V
5V
5V
3.2V
3.2V
2V 1.5V
1.5V
3.2V
1V
3.2V
2.5V
2.5V
2.5V
5V
5V
3.2V
3.2V
2V 1.5V
1.5V
3.2V
1V
3.2V
2.7V 0V 3.1V
3.1V3.1V0V0V0V2.6V3.2V 3.2V 1.5V 3.3V 3V
3V
0V0V 3V
3V 0V
3.3V
3.3V
3.3V
0.1V
3.3V
3.2V
3.2V
3.2V
3.2V
3.2V
1.6V
1.5V
1.2V
1.2V
0V
1.2V
1.2V
3.2V
1.6V
1.5V
3.2V
3.2V
3.2V
3.2V
3.1V
3.2V
1.5V
3.2V
3.2V
1.5V
3V
3.2V
1.5V
3V
1.1V
1.2V
0V
3V
3V
3V
3V
3V
3V
3V
1V
3V
3V
1V
1.2V
3.2V
5V0V0V0V
-
5V 0V0V0V
5V
3.2V
3.2V
3.2V
3.2V
3.2V
0.8V
1.6V
4.2V
4.2V
6V
11.4V
11.4V
3.9V
-
5V

Other manuals for Panasonic SL-DT310

Related product manuals