EasyManua.ls Logo

Panasonic SL-DT310 - Page 48

Panasonic SL-DT310
68 pages
Print Icon
To Next Page IconTo Next Page
To Next Page IconTo Next Page
To Previous Page IconTo Previous Page
To Previous Page IconTo Previous Page
Loading...
37 38 39 40 41 42 43 44 45 46 47 48
A
B
C
D
E
F
G
H
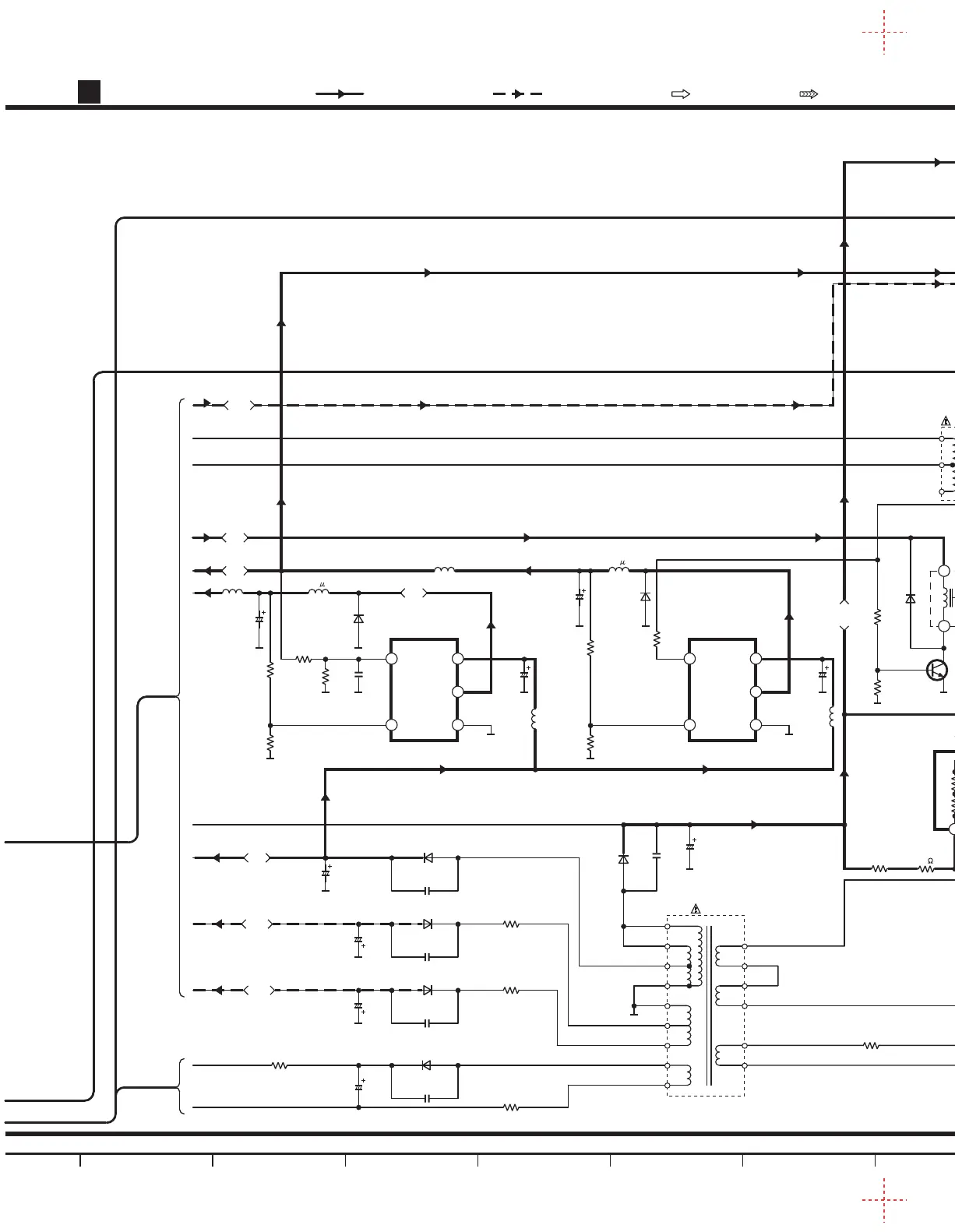
SA-DT310(E,EB,EG,EE) MAIN(SYSTEM) CIRCUIT DIAGRAM
1
2
26
3
4
5
6
7
8
9
10
11
12
13
14
15
16
17
18
19
20
21
22
23
24
C801
0.22
Q751
2SD2144STA
RELAY DRIVE
D751
MA111TX
RL801
C817
0.01
L801
Z801
T801
~~
D804
B0HAJM000005
D806
B0EFNC000007
D
SCLK AD
MCLK AD
ERR RCVY
AMP SDA
AMP SCL
AMP RESET
MUTE
HP MUTE
ABN DET
FAN DET
AMP SHUT
HP Rch
HP.GND
HP Lch
A
-
5V
+6V
LRCK
SD SUPR
SDC&SW
SD FRONT
SCLK
MCLK
D.GND
P.GND
+30V
F801
T4A
JK801
SCHEMATIC DIAGRAM
-
4
MAIN(SYSTEM) CIRCUIT
To MAIN(DIGITALAMP)
CIRCUIT( ) on
SCHEMATIC DIAGRAM-5/1-B~D
D
AC IN
230V 50Hz [E,EG,EE]
230-240V 50Hz [EB]
C802
0.22
L802
C803
470P
E801
D805
B0HAJM000005
3
2
1
4
5
FB/ OLB
VIN
DRAIN
GND
OCP/ SYNC
IC801
C5HABZZ00111
POWER SUPPLY
R802
220
R803
0.39
R804
0.1
C805
1000P
C809
680P
D802
B0HAJM000005
C810
680P
R809
3.3K
R807
10
R801
33K
R808
150K
D803
B0ZAZ0000052
C812
3300P
C813
400V270
TH801
D4CAC8R00002
C814
0.22
IC704
PQ1CZ31H2ZP
DC-DC CONVERTER
4
5
3
2
1
ADJ
ON/
OFF
GND
VOUT
VIN
IC703
PQ1CZ31H2ZP
DC-DC CONVERTER
4
5
3
2
1
ADJ
ON/
OFF
GND
VOUT
VIN
D713
SFPB-72V
L704
100 H
C720
6.3V1000
R716
100K
R718
5.1K
R715
2.2K
C718
1
R720
33K
L705
D712
SFPB-72V
L702
100 H
C719
6.3V1000
R717
8.2K
R714
2.2K
L703
C722
35V220
C721
35V220
L701
L706
4 2
13
R752
3.9K
R751
47K
R719
100
C816
1000P
T802
C714
35V1800
C711
63V56
IC701
C0EAS0000032
VOLTAGE DET.
1
3
2
REF C
GND
C701
0.01
R702
0
R706
39K
R703
2.2K
R707
2.7K
C808
0.01
R806
1.5K
R810
150K
C807
50V4.7
PC801
B3PBA0000104
D709
B0HASM000005
C717
4700P
D708
B0JAPD000002
C712
0.01
C713
25V1000
D705
B0JAJG000005
C708
0.01
R812
1
C710
25V47
R813
3.3
D704
B0HAJM000005
C706
0.01
D703
AK04WS
C704
0.01
C705
16V68
R708
ERBFE4R00U
R710
12
A
B
25
+3.3V
E
F
K
L
p
F
E
G
A
A
C
B
J
I
H
M
J
E
F
G
H
I
D
C
B
D
m
f
g
h
d
A
B
C804
470P
C806
220P
C811
35V100
:NEGATIVE VOLTAGE LINE:POSITIVE VOLTAGE LINE :AUDIO SIGNAL LINE :SURROUND SP. SIGNAL LINE :CENTER SP. SIGNAL LINE :SUB WOOFER SIGNAL LINE
6.9V 25.8V
36.8V
37V
150V
26.5V
35.1V
30V
30V
-
5V
-
5V
3.2V
6V
4.2V
11.4V
5.9V
11.4V
4.2V
3V
1.3V
3.3V
1.3V
11.4V
6V
-
36.5V
-
11.5V
0.7V
0V
6V

Other manuals for Panasonic SL-DT310

Related product manuals