EasyManua.ls Logo

Panasonic TH-C42HD18 - Page 38

Panasonic TH-C42HD18
98 pages
Print Icon
To Next Page IconTo Next Page
To Next Page IconTo Next Page
To Previous Page IconTo Previous Page
To Previous Page IconTo Previous Page
Loading...
38
HDMI 1
AV IN
HDMI 2
AUDIO VIDEO
TO
AUDIO
AMP
COMPONENT
IN
VIDEO
IN
1
2
AUDIO
PROG
OUT
R
P
R
P
B
Y
P
R
P
B
Y
R
R
L
L
L
R
L
S VIDEO
DIGITAL
AUDIO OUT
VIERA Link
TM
Connections
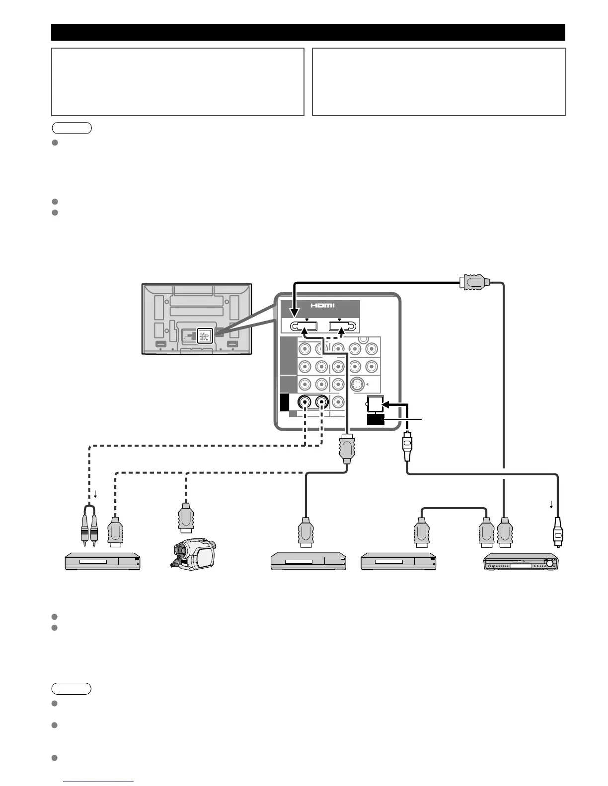
Follow the connection diagrams below for HDAVI control
of a single piece of AV equipment such as a DVD recorder
(DIGA), RAM theater, or Player theater system.
Refer to page 26-29 for Setup Menu settings and additional
control information.
Optional HDMI and/or optical cables are not included.
If connection (or setting) of equipment compatible with HDAVI
control is changed, switch the power of this unit Off and On
again while the power of all equipment is On (so that the unit
can correctly recognize the connected equipment) and check
that DVD recorder (DIGA), RAM theater, and Player theater
playback operate.
Note
HDMI 1 is recommended.
When connecting to HDMI 2, set the input mode to HDMI 2 (p. 20) initially before connecting to HDMI 2.
After connection, confirm the HDMI control functions (p. 26-29).
Connecting this unit to the DVD recorder (DIGA), RAM
theater, or Player theater
For DVD recorder (DIGA): Connect with HDMI cable
For RAM theater and Player theater:
Connect with the HDMI and audio cables.
If audio cable is not connected, you cannot listen to the TV program
through the theater system.
Connecting this unit to a DVD
recorder (DIGA) AV amp
When using an “VIERA Link” audio-
video amplifier and a compatible DVD
recorder (DIGA) use a daisy chain
connection as shown below.
One AV amp and one DVD recorder (DIGA) can be operated with this unit.
Refer to the diagram above when connecting a DVD recorder/player and an AV amp to your Viera Television.
Setting of this unit after connection
After making connections as shown above, set “VIERA Link” (under “VIERA Link setting”) to “On” using the Setup
menu. (p. 21, 24-25).
Note
Individual HDMI equipment may require additional menu settings specific to each model. Please refer to their
respective operating instruction manuals.
When audio from other equipment connected to this unit via HDMI is output using “DIGITAL AUDIO OUT” of this
unit, the system switches to 2CH audio.
(When connecting to an AV amp via HDMI, you can enjoy higher sound quality.)
About HDMI cable for connecting Panasonic HD camcorder, read the manual of the equipment.
HDMI cable
AUDIO
IN
HDMI
(AV OUT)
HDMI
(AV OUT)
Home Theater Systems with
VIERA Link function
or
or
HDMI
(AV OUT)
AV amp with VIERA
Link function
DVD recorder (DIGA)
with VIERA Link function
HD Camcorder
with VIERA Link function
HDMI
(AV IN)
Digital Audio
out
HDMI
(AV OUT)
DVD recorder (DIGA)
with VIERA Link function
or
Back of the TV
or

Other manuals for Panasonic TH-C42HD18

Related product manuals