EasyManua.ls Logo

Panasonic U-14MF2E8 - De Luchtrichting Aanpassen

Panasonic U-14MF2E8
180 pages
Print Icon
To Next Page IconTo Next Page
To Next Page IconTo Next Page
To Previous Page IconTo Previous Page
To Previous Page IconTo Previous Page
Loading...
79
DE LUCHTRICHTING AANPASSEN
De functies variëren afhankelijk van de gebruikte binnenunit. U kunt via de afstandsbediening
de luchtrichting alleen instellen voor units die in onderstaande lijst voorkomen.
Type Y2, type K2:
Zet het blad (verticale luchtstroomblad) dat via de afstandsbediening wordt bediend, nooit
met uw handen in de gewenste positie.
Als de airconditioner wordt uitgeschakeld, gaat het blad automatisch naar de gesloten
positie.
Het blad (verticale luchtstroomblad) wordt in de opwaartse positie gezet als de standby-
stand voor verwarming actief is. De swingmodus wordt geactiveerd nadat de standby-stand
voor verwarming is vrijgegeven, maar al tijdens de standby-stand voor verwarming ziet u op
de afstandsbediening de swingmodus aangegeven.
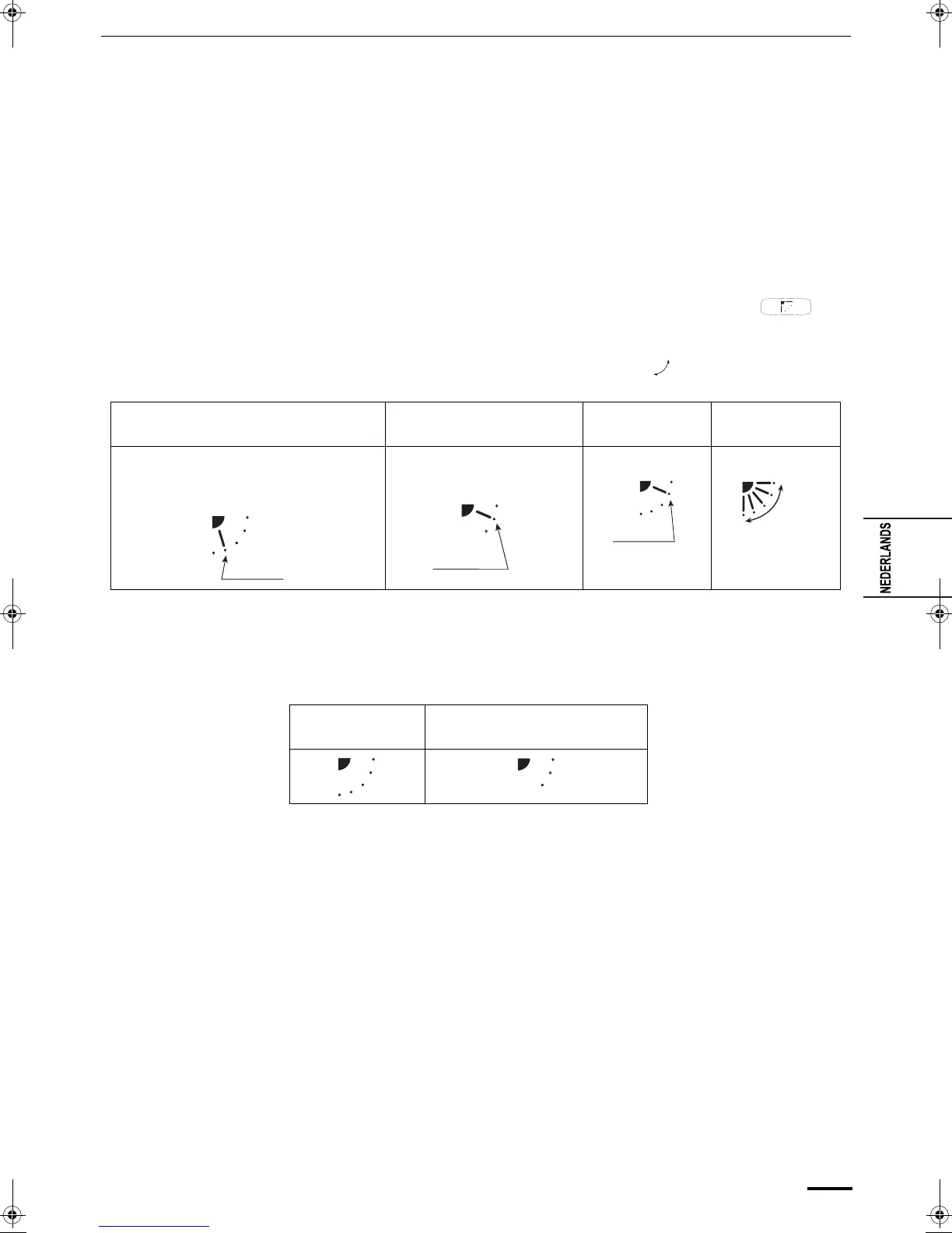
De luchtrichting instellen De luchtrichting verandert iedere keer als u tijdens de werking op de knop FLAP
drukt.
De swingmodus
activeren
Druk op de knop FLAP om het blad (verticale luchtstroomblad) in de neerwaartse positie te
zetten en druk vervolgens nogmaals op de knop FLAP. U ziet . De luchtstroom gaat
automatisch op en neer.
De swingmodus stoppen Druk tijdens de swingmodus nogmaals op de knop FLAP om het blad in de gewenste positie
stop te zetten. Vervolgens kunt u de luchtstroom instellen vanuit de hoogste positie door
nogmaals op de knop FLAP te drukken.
Aanduiding dat de swingmodus is stopgezet.
Tijdens het koelen of drogen stopt het blad niet in de neerwaartse positie. Zelfs als het blad in
de swingmodus is stopgezet in de neerwaartse positie, stopt het blad pas in de derde positie
van boven.
Verwarmen Koelen en drogen Ventilator in
werking
Alle functies
Zet het blad (verticale luchtstroomblad) in de
neerwaartse positie. Als u het blad in de
opwaartse positie zet, bereikt de warme lucht
mogelijk niet de vloer.
Het blad (verticale
luchtstroomblad) kan in drie
posities worden gezet.
Startinstelling
Startinstelling
Startinstelling
Continue
werking
Ventilator en
verwarming
Koelen en drogen
06_F569612_NL.fm Page 79 Wednesday, September 24, 2014 9:50 AM

Table of Contents

Other manuals for Panasonic U-14MF2E8

Related product manuals