EasyManua.ls Logo

Panasonic VDR-M95PP - Setups for Adjustment

Panasonic VDR-M95PP
144 pages
Print Icon
To Next Page IconTo Next Page
To Next Page IconTo Next Page
To Previous Page IconTo Previous Page
To Previous Page IconTo Previous Page
Loading...
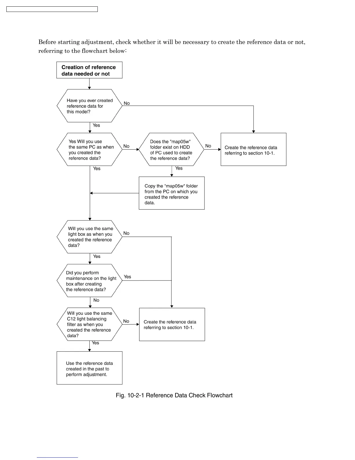
10.2. Setups for Adjustment
10.2.1. Checking Reference Data
92
VDR-M95PP / VDR-M75PP / VDR-M55PP / VDR-M53PP

Table of Contents

Related product manuals