EasyManua.ls Logo

Pelican TS200 - Conventional Wiring Guide: 1 Stage Cooling, 2 Stage Heat, 2 Fan Speeds; 7-Wire Conventional Wiring (2 Fan Speeds)

Pelican TS200
16 pages
Print Icon
To Next Page IconTo Next Page
To Next Page IconTo Next Page
To Previous Page IconTo Previous Page
To Previous Page IconTo Previous Page
Loading...
8
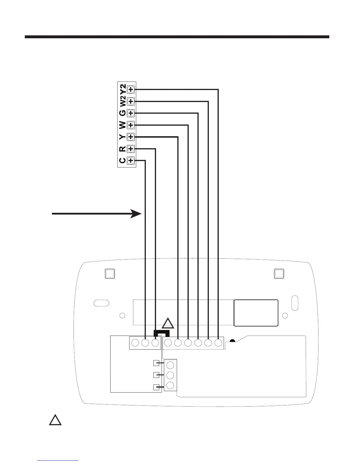
7 Wire, 24VAC Conventional 1 stage cooling,
2 stage heat, and 2 fan speeds
CD R Rc Y W G W2 Y2
High Fan Speed
2nd Stage Heat Circuit
Low Fan Speed
1st Stage Heat Circuit
Compressor Relay
24 VAC Power
24 VAC Common
1
Conventional Wiring Guide
Use 18 gauge unshielded
cable from thermostat to
the equipment.
1
For a Two Transformer System – remove jumper between R and Rc.
Connect the 24VAC power for energizing the unit’s Compressor to
thermostat’s (R) terminal. Connect second 24VAC power to
thermostat’s (Rc) terminal.

Related product manuals