EasyManua.ls Logo

Philco 7M31B - Troubleshooting Guide; No Display Issues; No Image with Backlight

Philco 7M31B
60 pages
Print Icon
To Next Page IconTo Next Page
To Next Page IconTo Next Page
To Previous Page IconTo Previous Page
To Previous Page IconTo Previous Page
Loading...
Skyworth RGB R&D Centre Technical Document
58
/
60
11.Trouble Shooting
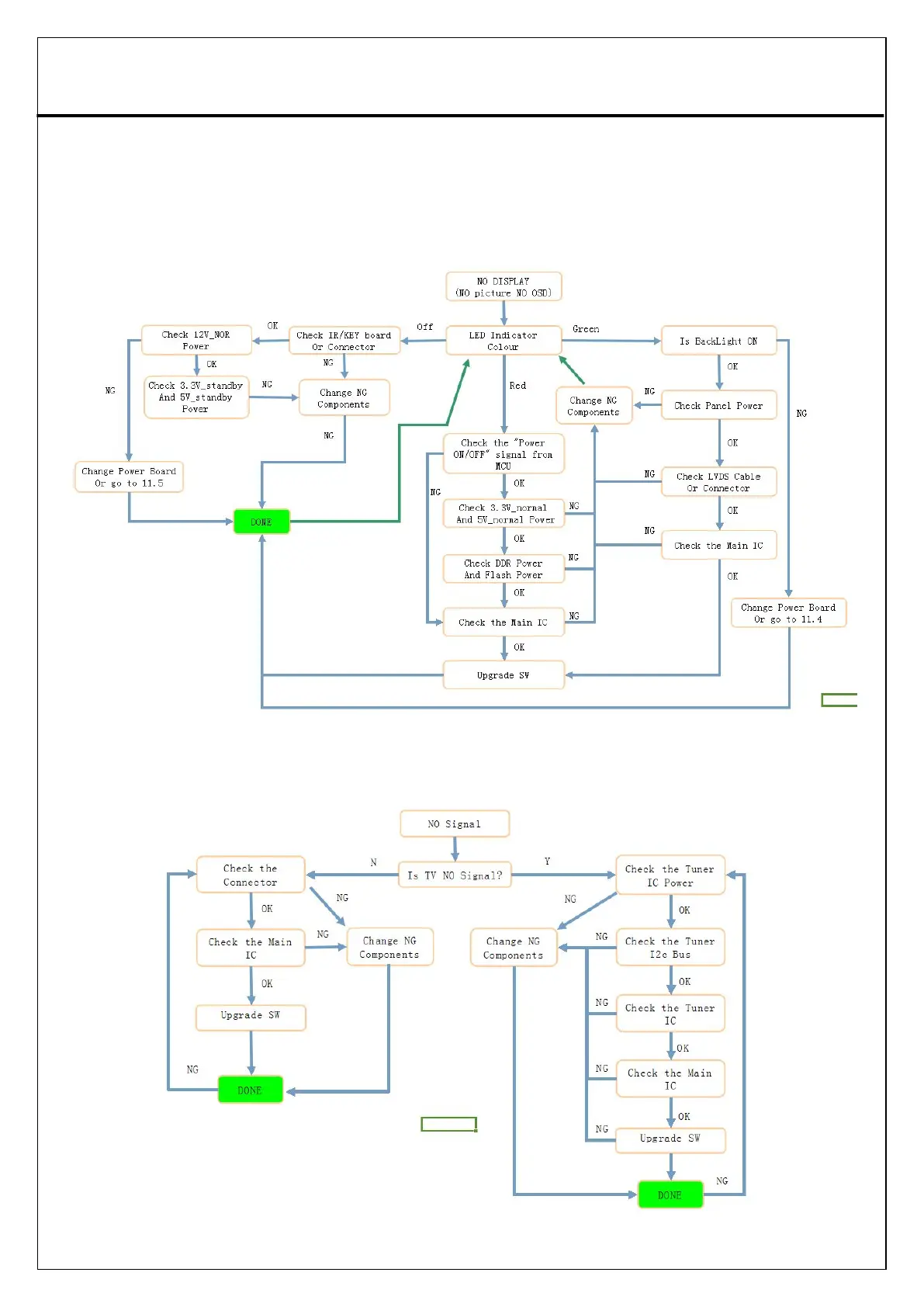
11.1 No Display
11.2 Has BackLight but no Image

Related product manuals