EasyManua.ls Logo

Philips 14PV225 - Circuit Diagrams; Block Diagrams

Philips 14PV225
63 pages
Print Icon
To Next Page IconTo Next Page
To Next Page IconTo Next Page
To Previous Page IconTo Previous Page
To Previous Page IconTo Previous Page
Loading...
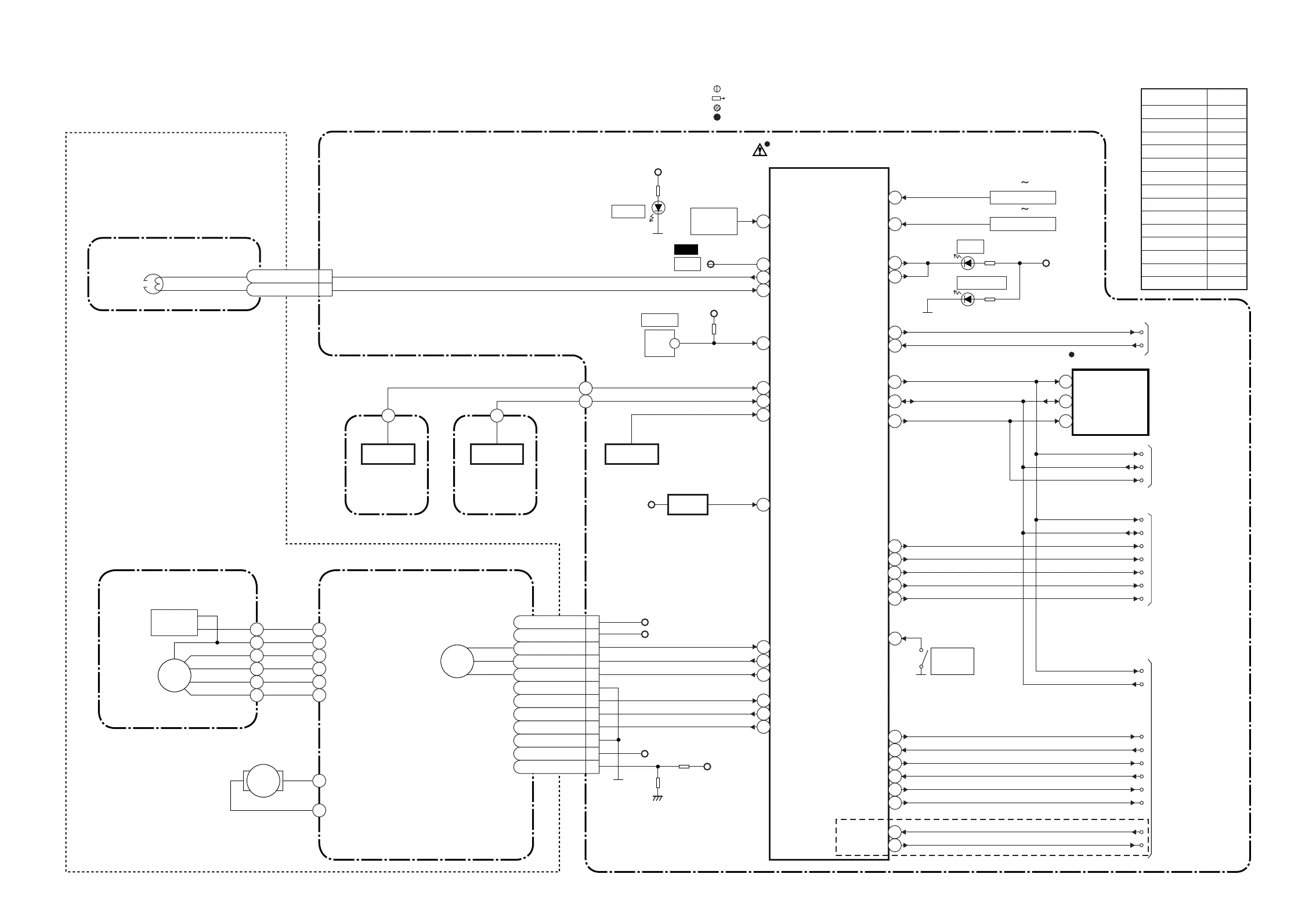
CONTROL
HEAD
CL402
AC HEAD ASSEMBLY
MAIN CBA
KEY-2
RF-SW
ST-SENS.
T-REEL
KEY-1
DV-SYNC
C-SYNC
C-SYNC
V-ENV
REMOTE
CTL(+)
RESET
C-ROTA
REC-SAFETY
A-MUTE-H
SCL
SDA
A-MUTE-H
CTL(-)
RF-SW
DV-SYNC
V-ENV
C-ROTA
END-SENS.
IC201
(SERVO/SYSTEM CONTROL)
14
94
95
10
4
80
34
18
15
6
13
74
31
20
72
8
7
RS201
REMOTE
SENSOR
CTL AMP-OUT
97
AL+5V
D201
S-LED
CTL
TP001
(DECK ASSEMBLY)
Servo/System Control Block Diagram
BLOCK DIAGRAMS
END-SENS.
T-REEL
ST-SENS.
Q202 Q205Q201
Q204
RESET
TIMER+5V
32
33
47
EXT-L
SP-MUTE
SP-MUTE
44
SW211
REC
SAFETY
FROM/TO VIDEO
BLOCK
FROM/TO AUDIO
BLOCK
KEY SWITCH
KEY SWITCH
SW201 SW205
1-7-15 1-7-16 T6410BLS
SCL
(MEMORY)
SDA
6
5
P-DOWN-L
85
P-ON-H
P-DOWN-L
P-ON-H
67
LD-SW9
I
2
C-OPEN
45
71
AL+5V
SW212
LD-SW
CS
7
FROM/TO POWER
SUPPLY BLOCK
SW206 SW210
SDA
SCL
FROM/TO CHROMA
BLOCK
SDA
SCL
IC202
WF3
I
2
C-OPEN
M
M
LOADING
MOTOR
CYLINDER ASSEMBLY
CAPSTAN MOTOR
SENSOR CBA
(ST-SENSOR)
SENSOR CBA
(END-SENSOR)
DRUM
MOTOR
PG
SENSOR
4C-F/R
1CM+12V
11AL+12V(1)
2P-ON+5V(3)
6FG-GND
3C-FG
5
C-CONT
10M-GND
7LD-CONT
8D-CONT
9
D-PFG
12VG
CN201
C-FG
C-CONT
D-PFG
C-F/R
90
76
87
78
LD-CONT
81
D-CONT
77
CM+12V
AL+12V(1)
P-ON+5V(3)
M
CAPSTAN
MOTOR
NOTE FOR WIRE CONNECTORS:
1. PREFIX SYMBOL "CN" MEANS CONNECTOR.
(CAN DISCONNECT AND RECONNECT.)
2. PREFIX SYMBOL "CL" MEANS WIRE-SOLDER
HOLES OF THE PCB.
(WIRE IS SOLDERED DIRECTLY.)
TEST POINT INFORMATION
:INDICATES A TEST POINT WITH A JUMPER WIRE ACROSS A HOLE IN THE PCB.
:USED TO INDICATE A TEST POINT WITH A COMPONENT LEAD ON FOIL SIDE.
:USED TO INDICATE A TEST POINT WITH NO TEST PIN.
:USED TO INDICATE A TEST POINT WITH A TEST PIN.
D-REC-H
TRICK-H
SECAM-H
SECAM-H
TRICK-H
D-REC-H
SDA
SCL
42
48
29
EXT-L
SCART-H
SCART-MUTE
SCART-H
SCART-MUTE
2CTL(+)
1CTL(-)
REC LED
24
REC LED
23
D202 REC
AL+5V
D204 STANDBY
P, T, X
Comparison Chart of
Models & Marks
Model Mark
14PV225/07
14PV225/01
14PV225/58
14PV225/39
14PV422/07
14PV125/07
14PV125/01
14PV120/07
14PV425/07
14PV125/58
14PV125/39
14PV125/39
14PV422/01
14PV422/58
14PV422/39
M
N
O
P
Q
R
S
T
U
V
W
X
Y
Z
+33V
[
14PV120/07, 14PV125/ (01, 07, 39, 58), 14PV225/ (01, 07, 39, 58),
14PV422/ ( 01, 07, 39, 58 ), 14PV425/07 ]

Related product manuals