EasyManua.ls Logo

Philips 14PV225 - Power Supply Block Diagram

Philips 14PV225
63 pages
Print Icon
To Next Page IconTo Next Page
To Next Page IconTo Next Page
To Previous Page IconTo Previous Page
To Previous Page IconTo Previous Page
Loading...
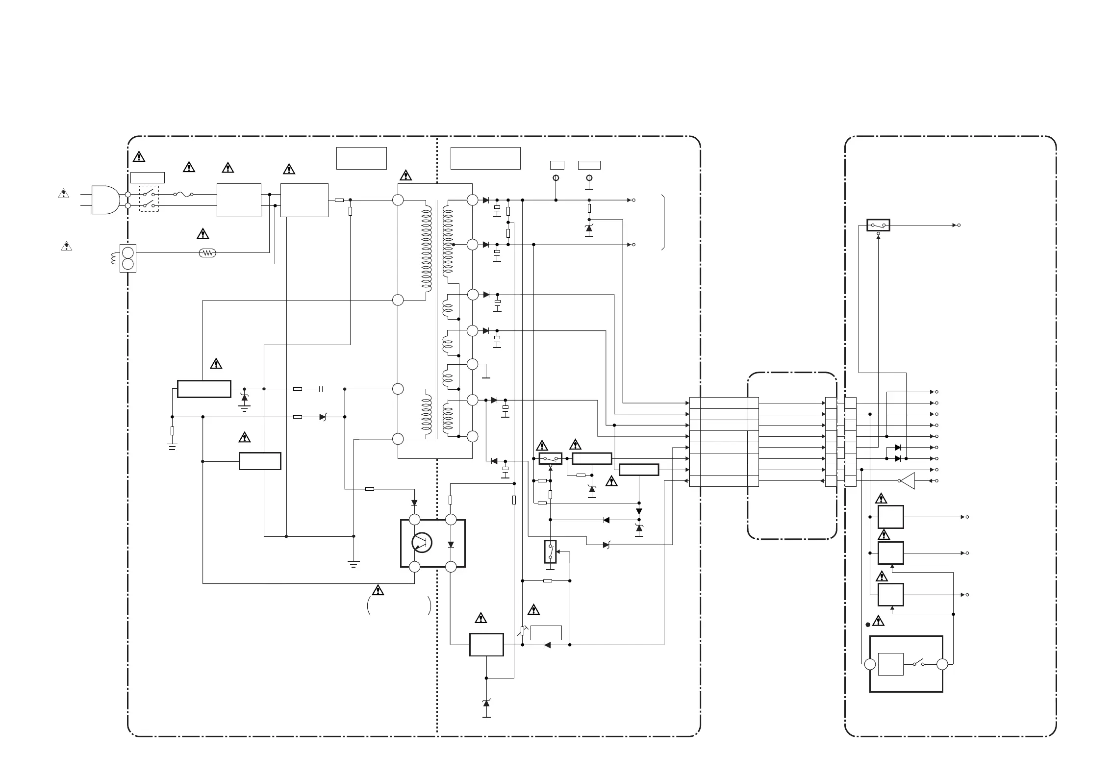
Power Supply Block Diagram
6
4
2
1
14
13
11
10
9
8
LINE
FILTER
BRIDGE
RECTIFIER
T601
IC601
ERROR
VOLTAGE DET
W601
F601
T4A/250V
L601,L602
D601 - D604
T6410BLP
SWITCHING
Q604
VR601
DEGAUSSING
COIL
CN601
Q602
+B ADJ.
FEED
BACK
LIMITER
Q603
PS602
4 1
3 2
HOT COLD
1-7-26
1-7-25
Q608
DG601
MAIN CBA
NOTE :
The voltage for parts in hot circuit is measured using
hot GND as a common terminal.
CAUTION !
Fixed voltage power supply circuit is used in this unit.
If Main Fuse (F601) is blown, check to see that all components in the power supply
circuit are not defective before you connect the AC plug to the AC power supply.
Otherwise it may cause some components in the power supply circuit to fail.
TIMER+5V
P-DOWN-L
(TO PIN85 OF IC201)
P-ON-ON
AL+9V
P-ON+8V
AL+12V(2)
AL+12V(1)
AL+5V
+5.7V
REG.
IC301
3955
+B
DEF+B
POWER
SW601
+5V REG.
Q606Q605
+8V REG.
Q607
AL+5V
P-ON+8V
P-ON-L
P-DOWN-L
12
5
4
6
AL+12V(1)3
AL+12V(2)7
AL+9V8
AL+33V11
12
5
4
6
3
7
8
11
TO
CRT/H.V.
BLOCK
TP503
+B
TP504
GND
CN602
12
JUNCTION-A CBA
H.V./POWER SUPPLY CBA
CL603BCN603
P-ON-H
(FROM PIN67 OF IC201)
+5V
REG.
+5V
REG.
+5V
REG.
IC681
Q684
Q686
P-ON+5V(1)
P-ON+5V(3)
P-ON+5V(2)
AL+33V
CM+12V
CL603A
12
5
4
6
3
7
8
11
12
5
4
6
3
7
8
11
CAUTION
FOR CONTINUED PROTECTION AGAINST FIRE HAZARD,
REPLACE ONLY WITH THE SAME TYPE T4A/250V FUSE.
Q682
Q206

Related product manuals