EasyManua.ls Logo

Philips 19HFL3233D/10 - A01 715 G5043 Psu; Inverter (A01)

Philips 19HFL3233D/10
66 pages
Print Icon
To Next Page IconTo Next Page
To Next Page IconTo Next Page
To Previous Page IconTo Previous Page
To Previous Page IconTo Previous Page
Loading...
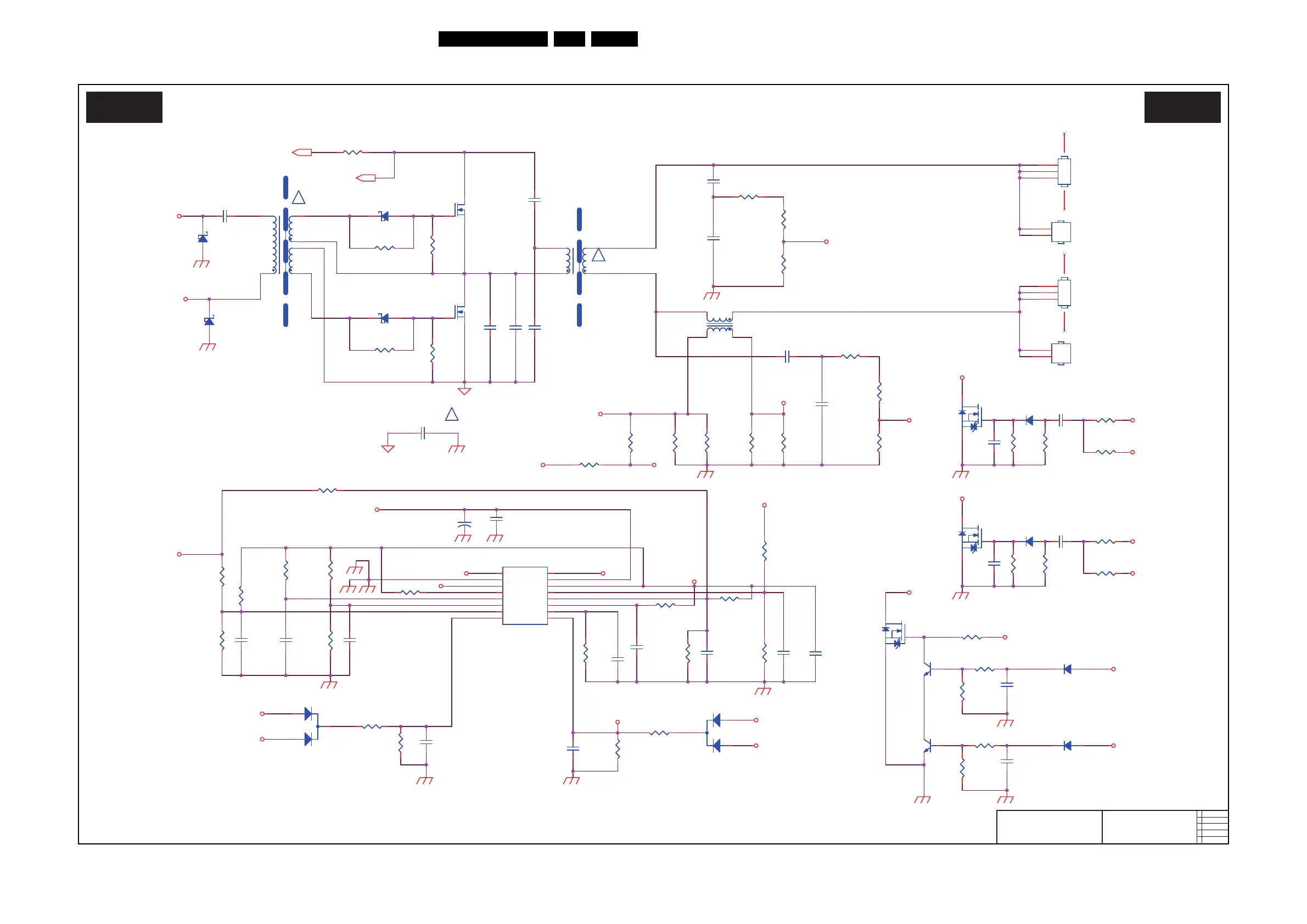
Circuit Diagrams and PWB Layouts
EN 45TPM8.2E LA 10.
2011-Jun-01
10-2 A01 715G5043 PSU 26"
Inverter
19120_504_110518.eps
110518
Inverter
A01 A01
2011-05-16
1
715G5043
Inverter
ENA
VP1
B+_390V
R8101
+12V
DR1 DR2
DR1
DR2
VS1
VS2
ZCS
ZCS
VS2
IS2
VREF
ON/OFF
PDIM
ISEN
IS1
IS1
IS2
IS2
IS1
VREF
ISEN
ISEN
VREF
VS1
ISEN
VS2
VS1
IS1
IS2
680K
COLD HOT
COLDHOT
R8113
47R 1%
R8113
47R 1%
C8130
1U 25V
C8130
1U 25V
R820
51K +-5% 1/8W
R820
51K +-5% 1/8W
R8112
33R 1%
R8112
33R 1%
D8106
1N4148
D8106
1N4148
R8111
47R 1%
R8111
47R 1%
!!
R8107
51K +-5% 1/8W
R8107
51K +-5% 1/8W
R8134R8134
D8108
BAV70
D8108
BAV70
3
1
2
CN812
CONN
CN812
CONN
1
2
R8101
0.1 ohm
R8101
0.1 ohm
C8111
0.1uF 50V
C8111
0.1uF 50V
D8109
1N4148
D8109
1N4148
R8137
100K 1/8W
R8137
100K 1/8W
Q8103
RK7002FD5T116
Q8103
RK7002FD5T116
C8106C8106
R8126
1M 1/8W 5%
R8126
1M 1/8W 5%
D8101
SS0520
D8101
SS0520
C8162
56PF 50V
C8162
56PF 50V
C8112
1uF
C8112
1uF
!!
R8105
51K +-5% 1/8W
R8105
51K +-5% 1/8W
D8104
SS0520
D8104
SS0520
Q8105
PMBS3904
Q8105
PMBS3904
C8108C8108
C8113
330P 50V
C8113
330P 50V
T8101
POWER X'FMR
T8101
POWER X'FMR
4
7
2 6
R8132
68K 1/8W
R8132
68K 1/8W
R8140
1M 1/8W 5%
R8140
1M 1/8W 5%
IC8101
OZ9976GN-C-0-TR
IC8101
OZ9976GN-C-0-TR
DRV1
1
GND
2
ZCS
3
RT1
4
CT
5
LCT
6
PDIM
7
VSEN
8
ISEN
9
SSTCMP
10
TIMER
11
ADIM
12
ENA
13
VREF
14
VIN
15
DRV2
16
R8109
51K +-5% 1/8W
R8109
51K +-5% 1/8W
R8110
33R 1%
R8110
33R 1%
R8154
0 ohm
R8154
0 ohm
+
C8110
100UF 50V
+
C8110
100UF 50V
CN811
CONN
CN811
CONN
1
2
C8115
47N 50V
C8115
47N 50V
R8122
10K 1/8W
R8122
10K 1/8W
C8161
100NF 50V
C8161
100NF 50V
R8145
NC
R8145
NC
R8136
1K 1/8W
R8136
1K 1/8W
Q8108
RK7002FD5T116
Q8108
RK7002FD5T116
R8104
51K +-5% 1/8W
R8104
51K +-5% 1/8W
Q8101
2SK4096LS
Q8101
2SK4096LS
R8114
100 OHM 1/8W
R8114
100 OHM 1/8W
C8120
330P 50V
C8120
330P 50V
D8102
SS0520
D8102
SS0520
R8116
10K 1/8W
R8116
10K 1/8W
R8141
51K +-5% 1/8W
R8141
51K +-5% 1/8W
C8104
1NF
C8104
1NF
R8142
75K OHM
R8142
75K OHM
R8146
NC
R8146
NC
R8147
1M5 +-1% 1/8W
R8147
1M5 +-1% 1/8W
R8102
100 OHM 1/8W
R8102
100 OHM 1/8W
C8114
NC
C8114
NC
Q8102
2SK4096LS
Q8102
2SK4096LS
C9909
220pF +-10%
C9909
220pF +-10%
C8102
1UF450V
C8102
1UF450V
D8110
1N4148
D8110
1N4148
R8130
10K 1/8W
R8130
10K 1/8W
R8153
NC
R8153
NC
R8106
39K 1/8W 1%
R8106
39K 1/8W 1%
C8101
1UF450V
C8101
1UF450V
R8161
1M 1/8W
R8161
1M 1/8W
T8102
POWER X'FMR
T8102
POWER X'FMR
10
7
54
1 9
C8107
1N5 50V
C8107
1N5 50V
R8131
NC
R8131
NC
Q8104
PMBS3904
Q8104
PMBS3904
C8103
1NF
C8103
1NF
R8143
1.2K OHM
R8143
1.2K OHM
R8123
1M 1/8W 5%
R8123
1M 1/8W 5%
C8152
56PF 50V
C8152
56PF 50V
R8164
NC
R8164
NC
R8108
39K 1/8W 1%
R8108
39K 1/8W 1%
CN802
CONN
CN802
CONN
1
2
3
4 5
R8162
10K 1/8W
R8162
10K 1/8W
R8135
39K 1/8W 1%
R8135
39K 1/8W 1%
C8109
1N5 50V
C8109
1N5 50V
C8121
15N 50V
C8121
15N 50V
C8151
100NF 50V
C8151
100NF 50V
T8103
3MH
T8103
3MH
1
2
4
3
C8117
220N 50V
C8117
220N 50V
!!
R8103
100 OHM 1/8W
R8103
100 OHM 1/8W
R8152
10K 1/8W
R8152
10K 1/8W
R8138
10K 1/8W
R8138
10K 1/8W
R8115
NC
R8115
NC
C8131
1U 25V
C8131
1U 25V
CN801
CONN
CN801
CONN
1
2
3
4 5
D8103
SS0520
D8103
SS0520
R8125
10K 1/8W
R8125
10K 1/8W
C8105
2U2 16V
C8105
2U2 16V
R8151
1M 1/8W
R8151
1M 1/8W
R8133
3M3
R8133
3M3
R8139
150K 1/8W 5%
R8139
150K 1/8W 5%
C8116
2U2 16V
C8116
2U2 16V
Q8109
RK7002FD5T116
Q8109
RK7002FD5T116
R8117
10K 1/8W
R8117
10K 1/8W
C8119
2U2 16V
C8119
2U2 16V
C8118
4N7 50V
C8118
4N7 50V
D8105
1N4148
D8105
1N4148
R8163
0 ohm
R8163
0 ohm
D8107
BAV70
D8107
BAV70
3
1
2
R8144
10K 1/8W
R8144
10K 1/8W

Related product manuals