EasyManua.ls Logo

Philips 22PFL3606/77 - Usb 1 & Usb 2

Philips 22PFL3606/77
63 pages
Print Icon
To Next Page IconTo Next Page
To Next Page IconTo Next Page
To Previous Page IconTo Previous Page
To Previous Page IconTo Previous Page
Loading...
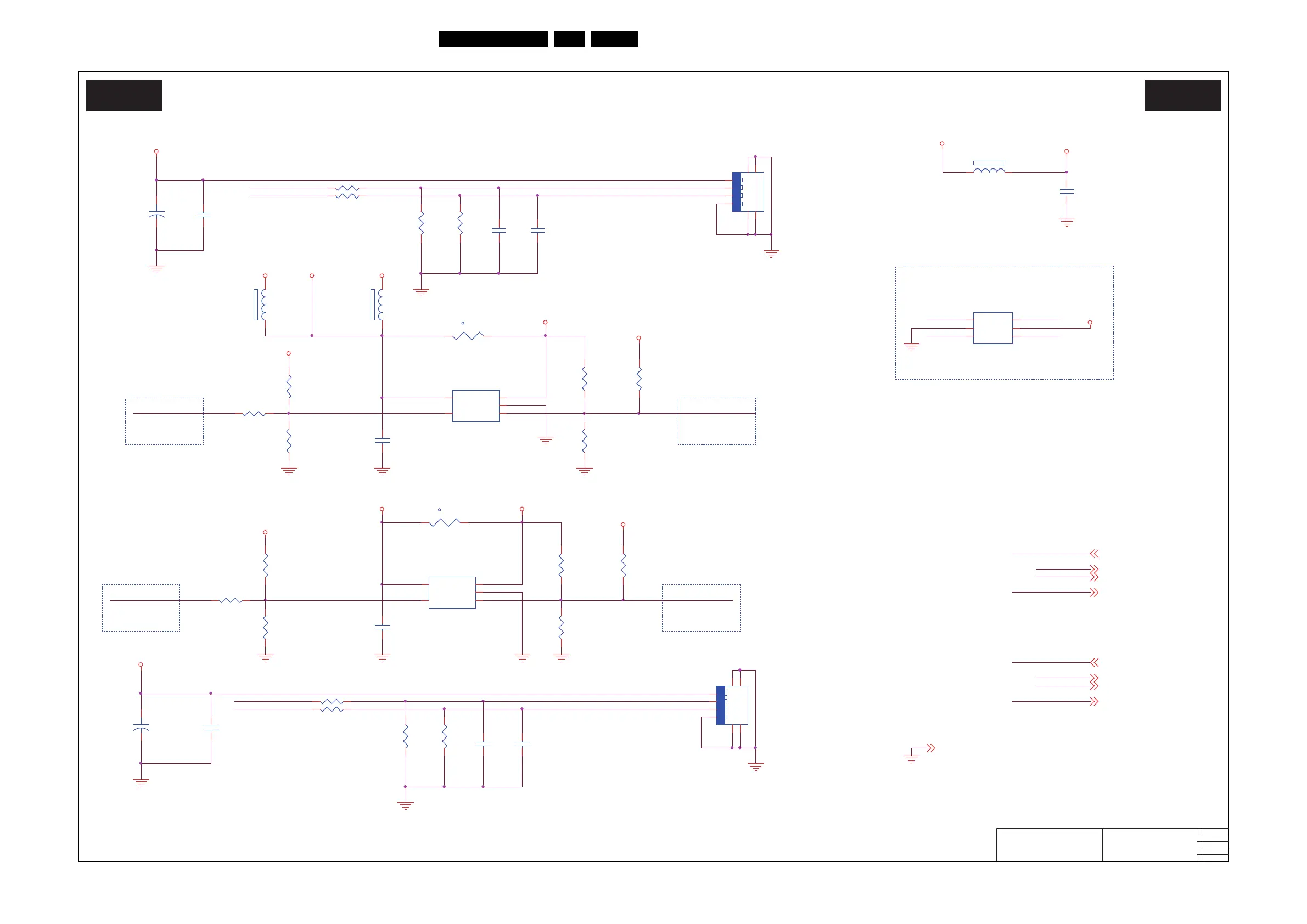
EN 42TPM8.3L LA 10.
Circuit Diagrams and PWB Layouts
2011-Sep-30
USB 1 & USB 2
19190_507_110908.eps
110926
USB 1 & USB 2
B05 B05
2011-09-01
2
715G5151
USB 1 & USB 2
USB_DP0 4
DVDD3V3
R1010
NC/15K 1/16W 5%
USB_PWR_OCP1
R1002
10K 1/16W 5%
USB_DM0
U1002
STMPS2171STR
1
2
34
5
OUT
GND
FAULTEN
IN
C1003
100N 16V
R1020
NC/15K 1/16W 5%
USB1_D-
C1005
NC/4P7 50V
LDO_USB2
5V_SW
USB_PWR_OCP0
C1004
NC/4P7 50V
DVDD3V3
U1001
STMPS2171STR
1
2
34
5
OUT
GND
FAULTEN
IN
USB2_D+
USB_DP0
USB1_D+
R1013
NC/4K7 1/16W 5%
R1016
NC/4K7 1/16W 5%
FB1007
120R/3000mA
1 2
DVDD3V3
R1014
22K 1/16W 5%
123 4
CN103
USB CONN
1
2
3
4
56
78
C1010
NC/4P7 50V
USB1
R1015
47K 1/16W 5%
R1018 0R05 1/16W
USB2
ESD
VUSB5V
USB1_D+
USB2_D-
FB1008
120R/3000mA
1 2
H: OK
L: O.C.
GND 4,5,6,7,9,10,11,12,13,14,15,16,17,18,19,20,21,22,23,24
R1017 0R05 1/16W
R1004
22K 1/16W 5%
R1008 0R05 1/16W
H: POWER ON
L:POWER OFF
FB1006
NC/120R/3000mA
1 2
VUSB1_5V
USB_PWR_EN1
USB_DM0
VUSB1_5V
C1011
10U 16V
USB_PWR_EN0
C1009
NC/4P7 50V
VUSB2_5V
C1006
100N 16V
H: OK
L: O.C.
VUSB2_5V
+
C1002
47UF 25V
VUSB5V
USB_PWR_OCP0 4
USB_DP1
USB_DP0
USB_PWR_EN0 4
R1011
0R05 1/16W
C1001
100N 16V
USB_DM0 4
DVDD3V3
R1019
NC/15K 1/16W 5%
USB2_D+
USB_DM1
R1001
0R05 1/16W
C1008
100N 16V
t
TH1002 PTCR
12
USB_PWR_OCP1 4
BUCK_USB2
U1005
AOZ8105CI
1
2
3 4
5
6
I/O1
GND
I/O2 I/O3
VDD
I/O4
USB1_D-
R1009
NC/15K 1/16W 5%
USB2_D-
H: POWER ON
L:POWER OFF
VUSB5V
R1007 0R05 1/16W
USB_DM1 4
USB_PWR_OCP0
R1005
47K 1/16W 5%
VUSB5V
USB_PWR_EN1 4
USB_PWR_OCP1
123 4
CN104
USB CONN
1
2
3
4
56
78
R1006
NC/4K7 1/16W 5%
R1012
10K 1/16W 5%
USB_DM1
USB_DP1 4
USB_PWR_EN1
USB_DP1
USB_PWR_EN0
+
C1007
47UF 25V
R1003
NC/4K7 1/16W 5%
t
TH1001 PTCR
12

Related product manuals