EasyManua.ls Logo

Philips 22PFL3606/77 - Half NIM Tuner

Philips 22PFL3606/77
63 pages
Print Icon
To Next Page IconTo Next Page
To Next Page IconTo Next Page
To Previous Page IconTo Previous Page
To Previous Page IconTo Previous Page
Loading...
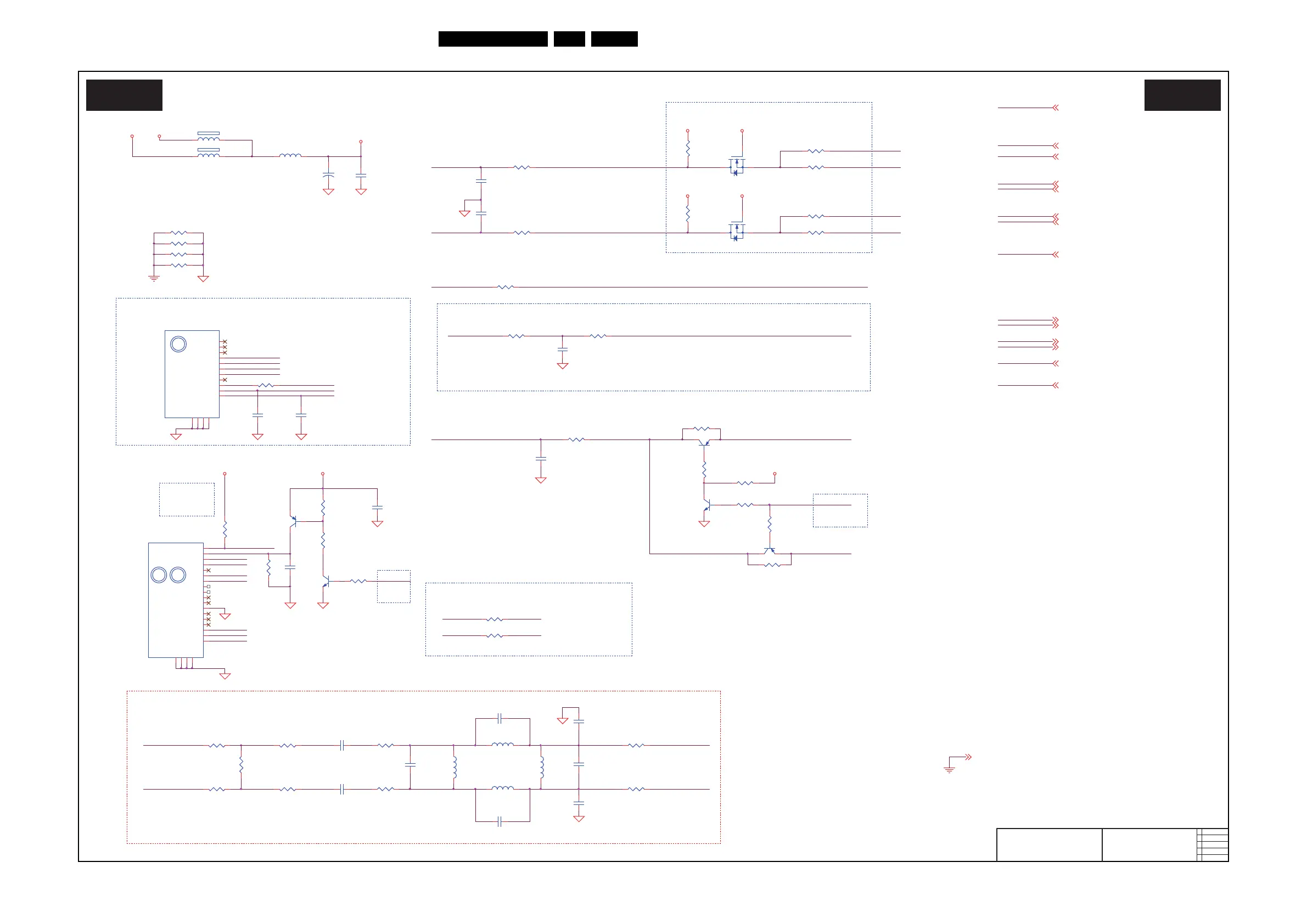
Circuit Diagrams and PWB Layouts
EN 49TPM8.3L LA 10.
2011-Sep-30
Half NIM Tuner
19190_514_110909.eps
110926
Half NIM Tuner
B12 B12
2011-09-01
2
715G5151
Half NIM Tuner
For DTV (bypass AIF & DIF switch)
3V3_BUCK
R1136
100K 1/16W 5%(NC)
R1151 0R05 1/16W
T2S_TIF+
C1149
56pF 50V
OSCL0
T2D_TIF+ 14
C1140
10uF 10V
+B_5V
TIF+
5V_TUNER
OSDA0
IFAGC_T
+B_5V
R1158
10K 1/16W 5%(NC)
TIF+
C1151 100P 50V
RFIN_CTL
C1158
NC/100N 16V
Q1108
PMBS3906(NC)
1
23
IF_AGC_SW
T2S_TIF-
TIF-
TIF+
R1140
4K7 1/16W 5%
C1157
NC/100N 16V
TU_SCL 14
DTMB_PAL_SW4
R1146 0R05 1/16W
R1161
0R05 1/10W
T2D_TIF-
H: IF_AGC_D2T
L: IF_AGC_S2T
+B_5V
TU101
NC/TDTR-T032D
1
2
3
4
5
6
7
8
9
10
11
12
13
14
15
16
17
18
19
20
21
22
RF S/W CTL
Bst CTL
+B1
N.C(RF AGC)
N.C
SCL
SDA
N.C(AIF)
N.C
N.C
N.C
GND
N.C
N.C
N.C
IF AGC
DIF 1(N)
DIF 2(P)
TH1
TH2
TH3
TH4
A Tuner :
OSCL0 4,5,7,12,14,20
R1153 33R 1/16W 5%
C1142
22pF 50V
D+A Tuner :
IF_AGC_S2T 4
R1166
10K 1/16W 5%(NC)
RFAGC_I
T2D_TIF-
R1192
20K 1/16W 5%(NC)
C1162
100N 16V(NC)
R1143
4K7 1/16W 5%
R1194 NC/0R05 1/16W
C1145
100N16V(NC)
Q1107
PMBS3904(NC)
R1144 NC/0R05 1/16W
For DTMB
5V_SW
IFAGC_T
C1143
22pF 50V
V3.3
Tuner _I
2
C 3.3 V to 5V
TU_SCL
R1150 NC/0R05 1/16W
+B_5V
TU_SCL
FB1101
120R/3000mA
1 2
R1193 NC/0R05 1/16W
3V3_BUCK
R1162
0R05 1/10W
+B_5V
R1149 1K 1/16W 5%(NC)
R1198
4K7 1/16W 5%(NC)
Q1103
2N7002
R1131 0R05 1/16W
H: input 2 (cable)
L: input 1 (AIR)
TIF+
TU102
F35CT-6-E
1
2
3
4
5
6
7
8
9
10
11
12
13
14
15
N.C
N.C
N.C
RF AGC
B+(+5V)
SDA
SCL
N.C
N.C
IF+
IF-
TH1
TH2
TH3
TH4
H: ON
L: OFF
T2S_TIF-
T2S_TIF+ 4
OSCL0
TU_5V_SDA
RFAGC_I
L1108 150uH
T2S_TIF- 4
T2D_TIF+
TU_5V_SCL
R1132 0R05 1/16W
R1141 0R05 1/16W
IF_AGC_D2T 14
DTMB_PAL_SW
+
C1139
220UF 16V
OSDA0 4,5,7,12,14,20
+B_5V
T2D_TIF+
T2S_TIF+
TU_SDA 14
R1152 10K 1/16W 5%
L1117
0.12UH
L1111
0.1uH
IF BPF
GND
IF_AGC_SW14
GND_A
+B_5V
R1139 100R 1/16W 5%
Q1101
PMBS3904(NC)
C1159
100N 16V(NC)
R1191
100K 1/16W(NC)
RF_AGC_S2T 4
Q1109
PMBS3906(NC)
1
23
R1142 NC/0R05 1/16W
T2D_TIF- 14
R1145 0R05 1/16W
R1188 NC/0R05 1/16W
IFAGC_T
R1159
51R 1/16W 5%
R1160
51R 1/16W 5%
TU_SDA
RF_AGC_S2T
Q1106
PMBS3906(NC)
1
23
C1152
10N 50V
TIF-
R1154 33R 1/16W 5%
L1114
0.22UH
RF_AGC_S2T
RFAGC_I
R1133 0R05 1/16W
R1156 33R 1/16W 5%
BST_CTL 4
IF_AGC_D2T
IF_AGC_S2T
R1130 0R05 1/16W
For T032D Analog, DVB-C/T
TU_5V_SDA
OSDA0
IF_AGC_D2T
TU_5V_SDA
C1154
100P 50V
C1147
47N16V
R1155 33R 1/16W 5%
IF_AGC_SW
TU_SDA
C1148
56pF 50V
R1148
100K 1/16W(NC)
R1138 100R 1/16W 5%TU_5V_SCL
R1137
4K7 1/16W 5%(NC)
Q1102
2N7002
C1150 100P 50V
For ATV only
IF_AGC_S2T
TIF-
TU_5V_SCL
TIF-
C1155
220pF 50V
BST_CTL
GND 4,5,6,7,8,9,10,11,12,13,14,16,17,18,19,20,21,22,23,24
L1116
0.12UH
FB1102
NC/120R/3000mA
1 2
R1195
4K7 1/16W 5%(NC)
RFIN_CTL
RFIN_CTL
BST_CTL
R1147
NC/0R05 1/16W
C1153
10N 50V
+B_5V
DTMB_PAL_SW
R1157
68R 1/16W 5%

Related product manuals