EasyManua.ls Logo

Philips 24PHA4309/56 - Page 43

Philips 24PHA4309/56
86 pages
Print Icon
To Next Page IconTo Next Page
To Next Page IconTo Next Page
To Previous Page IconTo Previous Page
To Previous Page IconTo Previous Page
Loading...
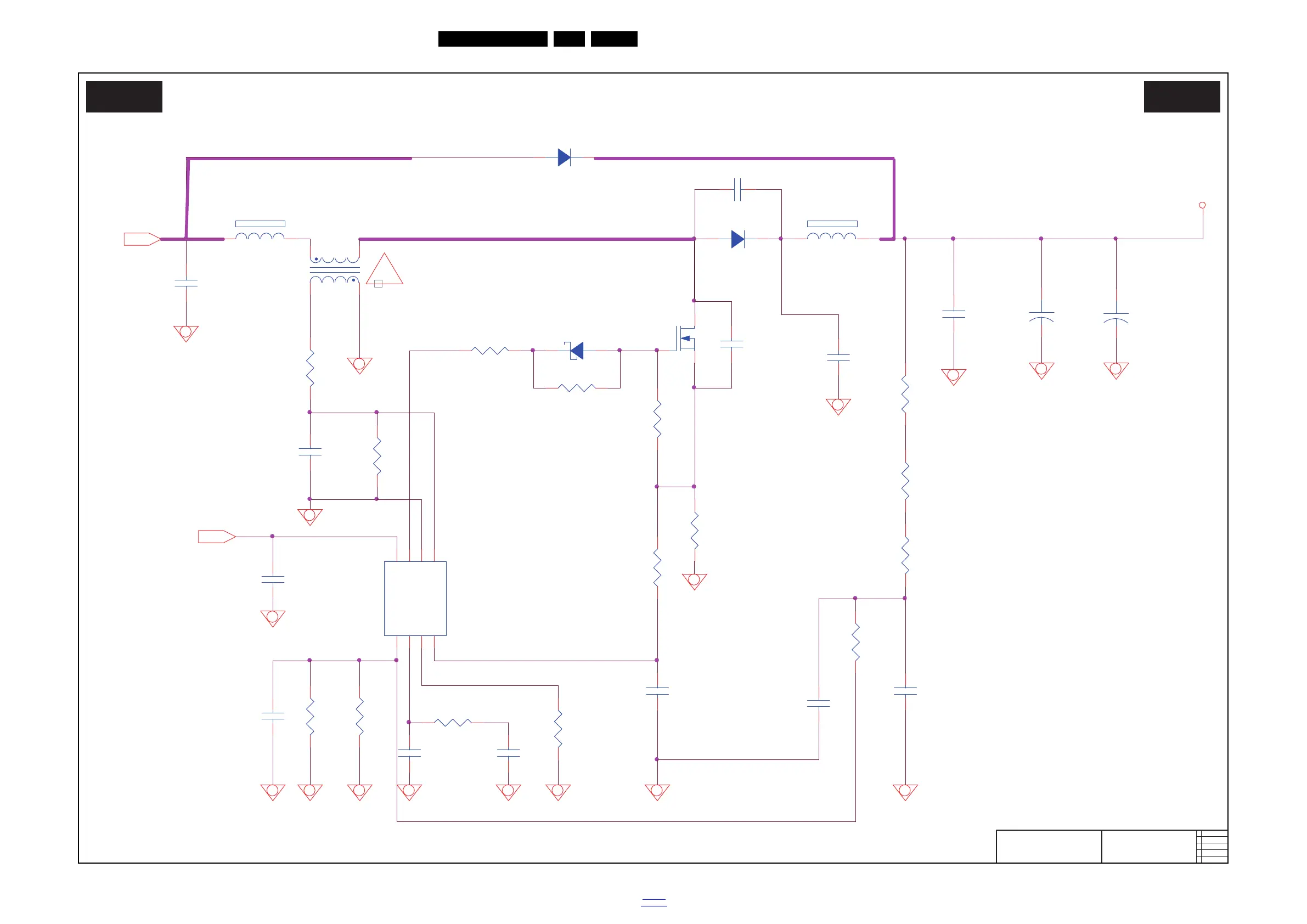
Circuit Diagrams and PWB Layouts
EN 43TPS14.1A LA 10.
2014-Oct-24
back to
div.table
10-3-2 PFC
19610_508.eps
PFC
A02 A02
2013-11-04
4
715G6353
PFC
C9804
47P 50V
R9814
4.7K 1/8W
C9817
NC/47PF
Vsin
HV
R9806
10K OHM +-5% 1/8W
C9806
100N 50V
D9801
S8KC
R9823
NC
C9812
NC/100P 50V
D9802
MUR460-28
R9818
18.7K 1/8W 1%
C9811
220pF 50V
1
3
4
5
L9801
300uH
INV
1
COMP
2
RAMP
3
CS
4
ZCD
5
GND
6
OUT
7
VCC
8
IC9801
LD7591T
+
C9814
68UF 450V
C9807
470PF 50V
1 2
FB9802
BEAD
Q9801
TK15A60U
R9815
200K 1/8W 1%
VCC_ON
+
C9815
68UF 450V
1 2
FB9803
BEAD
!
C9818
47PF
R9802
10R 1/8W 5%
R9803
33R 1/8W 5%
R9813 10K OHM +-5% 1/8W
R9810
470 OHM 1/4W
R9805
47K 1/4W
R9812
24K 1/8W 1%
C9808
NC/100P 50V
C9810
0.47UF 50V
C9809
47N 50V
R9808
0.15 OMH 2WS
C9802
1NF
C9801
1UF 450V
12
D9803
RB160M
R9807
1MOHM +-1% 1/4W
R9809
750K 1%
R9804
1MOHM +-1% 1/4W
C9803
1NF

Related product manuals