EasyManua.ls Logo

Philips 24PHA4309/56 - Page 71

Philips 24PHA4309/56
86 pages
Print Icon
To Next Page IconTo Next Page
To Next Page IconTo Next Page
To Previous Page IconTo Previous Page
To Previous Page IconTo Previous Page
Loading...
Circuit Diagrams and PWB Layouts
EN 71TPS14.1A LA 10.
2014-Oct-24
back to
div.table
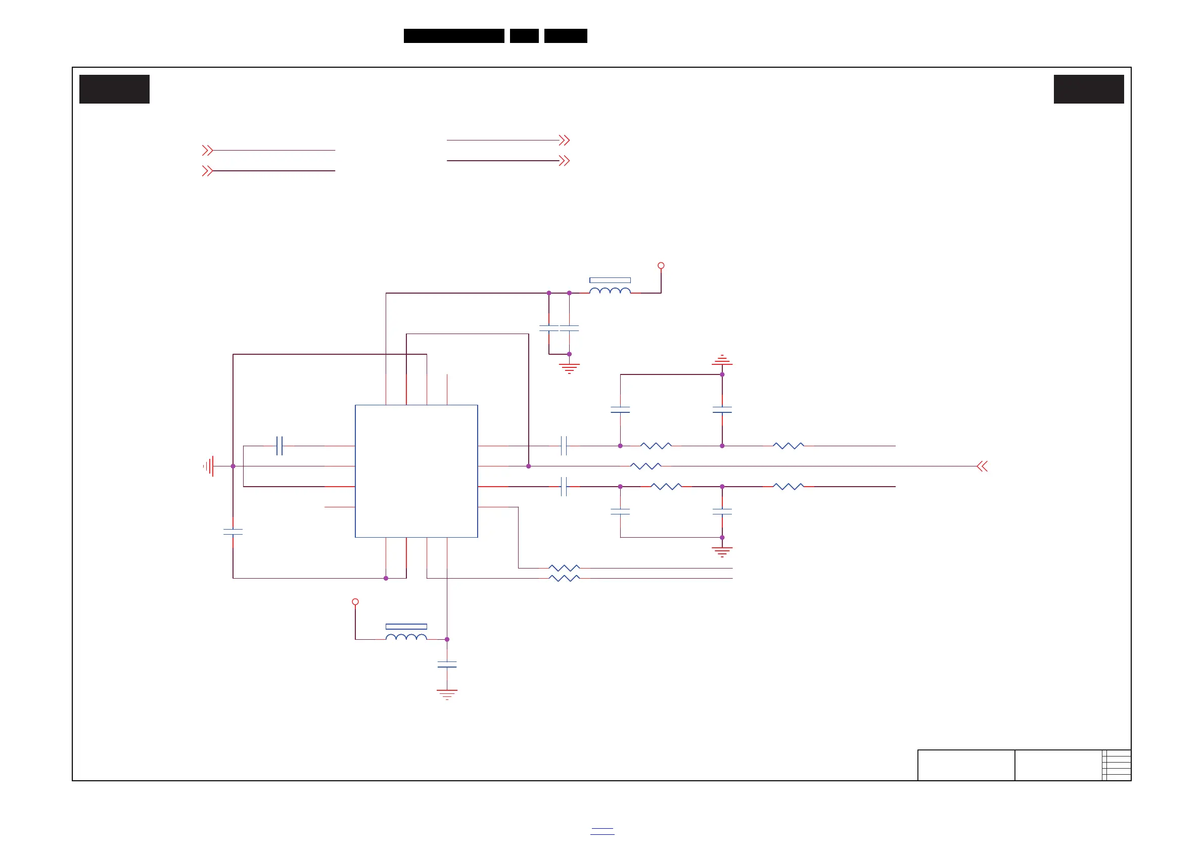
10-6-6 Earphone pre amp
19660_516.eps
Earphone pre amp
B06 B06
2013-07-03
C
715G6359
Earphone pre amp
AV_AUOUTR3
AV_AUOUTL3
HP_OUT_L
HP_OUT_R
HP_SD
AV_AUOUTL3
AV_AUOUTR3
HP_OUT_R
HP_OUT_L
+3.3V_Standby
+3.3V_Standby
AV_AUOUTR32
AV_AUOUTL32,9
HP_OUT_R 4
HP_OUT_L 4
HP_DET 2,4
Headphone Amp
R604 100OHM1/16WR604 100OHM1/16W
C610
2.2UF 16V
C610
2.2UF 16V
C608
NC/1.5nF 50V
C608
NC/1.5nF 50V
R602
0R05 OHM
R602
0R05 OHM
R605 0R05 OHMR605 0R05 OHM
R608 100 OHM 1/10WR608 100 OHM 1/10W
NC
13
PVDD
16
NC
4
CP+
1
PGND
2
CP-
3
CVSS
5
VSS
6
LOUT
7
VDD
8
ROUT
9
LIN
10
/RSD
11
RIN
12
GND
14
/LSD
15
APA2176A
U602
APA2176A
U602
C607
1UF16V
C607
1UF16V
C601
100NF 16V
C601
100NF 16V
C605
1.5nF 50V
C605
1.5nF 50V
1 2
FB601
300R
FB601
300R
C609
1.5nF 50V
C609
1.5nF 50V
C602
10UF 10V
C602
10UF 10V
R607 100 OHM 1/10WR607 100 OHM 1/10W
C604
1UF16V
C604
1UF16V
R603
200OHM1/16W
R603
200OHM1/16W
C611
10UF 10V
C611
10UF 10V
R606
200OHM1/16W
R606
200OHM1/16W
1
2
FB602
300R
FB602
300R
C606
1UF16V
C606
1UF16V
C603
NC/1.5nF 50V
C603
NC/1.5nF 50V

Related product manuals