EasyManua.ls Logo

Philips 32HFL5850D/10 - Page 78

Philips 32HFL5850D/10
123 pages
Print Icon
To Next Page IconTo Next Page
To Next Page IconTo Next Page
To Previous Page IconTo Previous Page
To Previous Page IconTo Previous Page
Loading...
EN 78Q522.2HE LA 10.
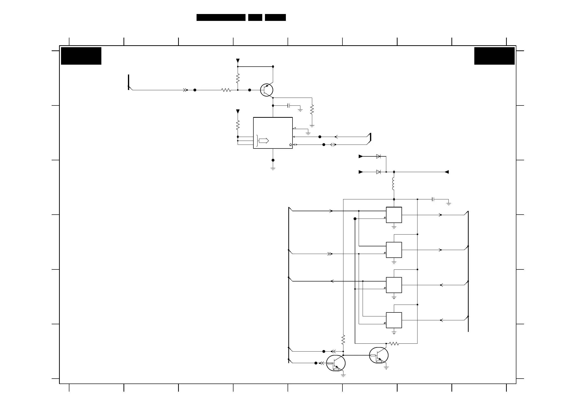
Circuit Diagrams and PWB Layouts
2010-Jun-30
SSB: PNX8541: NVM
SCL
ADR
0
1
2 SDA
WC
1
X1
1
1
X1
1
1
X1
1
1
X1
1
3HC2-2 A4
3HC2-3 B5
3HC7 F6
D
E
F
3HC8 F5
3HC9 B4
5HC0 C6
7HC0-3 E6
7HC0-4 E6
7HC1 F6
FHC7 C4
FHC9 A4
123
C
D
E
F
8
12
A
2HC0 A5
2HC1 C7
3HC2-1 A3
3 4567
6HC1 C6
6HC2 B6
7HC0-1 C6
7HC0-2 D6
8
A
B
MAIN NVM
7HC2 F6
FHC3 D6
FHC4 F5
FHC5 F5
FHC6 A3
RES
7HC3 B4
7HC4 A4
FHC1 B5
FHC2 B5
4567
IHC7 B3
IHC8 C7
B
C
PNX 8541: NVM
IHC1 A4
IHC2 A4
IHC5 C6
FHC1
IHC5
FHC4
IHC8
FHC5
5
84
7
5HC0
30R
7HC3
1
2
3
6
(88)
Φ
EEPROM
7HC4
BC857BW
3HC7
10K
12
12
10K
3HC8
100n
2HC1
+3V3
5
714
4
3
12
714
11
10
74HC4066PW
7HC0-2
1
2
74HC4066PW
7HC0-4
7HC0-1
74HC4066PW
13
714
7HC0-3
74HC4066PW
6
714
8
9
FHC7
IHC7
3HC9
10K
IHC1
IHC2
FHC9
FHC6
6 3
72
10K
3HC2-3
3HC2-2
10K
10K
3HC2-1
1 8
FHC2
+3V3-EXT
BAS316
6HC1
FHC3
+3V3-PER
+3V3-PER
RES
2HC0
100n
6HC2
BAS316
+3V3-STANDBY
7HC2
PDTC144EU
PDTC144EU
7HC1
UART-SWITCHn
TXD
UART-SWITCHn
UART-SWITCH
SDA-UP-MIPS
SCL-UP-MIPS
RESET-NVM_WP-NANDFLASH
RXD-UP
RXD-MIPS
TXD-UP
TXD-MIPS
RXD
B04B B04B
I_18010_017.eps
020608
3139 123 6417.2