EasyManua.ls Logo

Philips 32HFL5850D/10 - Page 80

Philips 32HFL5850D/10
123 pages
Print Icon
To Next Page IconTo Next Page
To Next Page IconTo Next Page
To Previous Page IconTo Previous Page
To Previous Page IconTo Previous Page
Loading...
EN 80Q522.2HE LA 10.
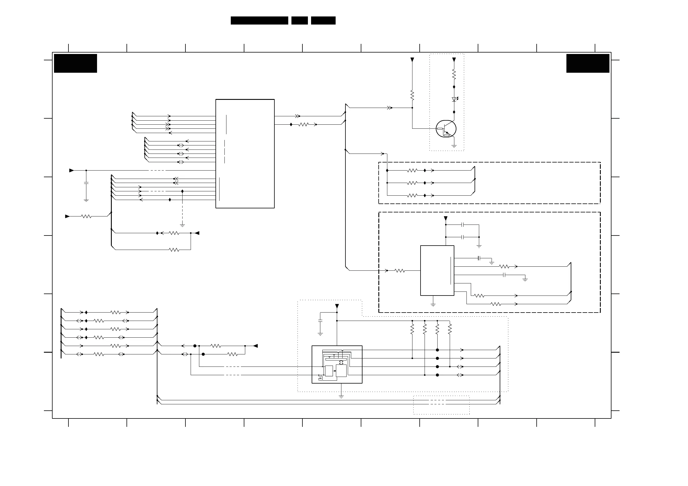
Circuit Diagrams and PWB Layouts
2010-Jun-30
SSB: PNX8541: Control MIPS
-BUS
CTRL
FIL
I
2
C
INP
TDI
SCL
SDA
SCL
SDA
VPP_ID
0
1
2
3
4
5
27MHz_OUT
RESET_SYS
GPIO
I2C1
I2C2
I2C3
EJTAG
SDA
SCL
TDO
TRST
TMS
TCK
2
1
CLKOUT
3
CLK
VDD
4
GND
REF
5678 9
12
D
E
F
A
B
C
D
2HF8 D8
PCA9540BDP
PNX8541: CONTROL MIPS
2HP1 E5
3HF0 B5
3HF1 D2
3HF2 C6
3HF3 A6
3HF4 C6
3HPE E1
3HPF E1
3HPG E1
3HPH E1
3HPJ E1
3HPK E3
3HPM E3
FOR DIRECT I2C CNTRL TO
3 4
FOR DEV PURPOSE
RES
E
F
2HF2 C1
2HF5 C7
2HF6 C7
2HF7 D8
TUNER W/O MUX
RESERVED
RES
3HF9 A7
3HFH B6
123 4
USE WHEN PCI CLK IS DIRECT FROM 8541
IHF5 B7
IHF6 B4
IHF7 C3
IHF8 C2
RES
5678 9
A
B
C
IHFA C7
IHFB C7
IHFC A7
IHFD A7
IHFE E1
IHFF E1
IHFG E1
IHFH E1
RESERVED
9HF3 C2
9HF4 C2
9HF5 F3
9HF6 F3
9HF8 B2
FHP2 E3
FHP3 E7
FHP4 F7
3HFK D8
3HFM D8
3HFN E8
3HFR D6
3HFY C2
3HP8 C1
3HPC E7
3HPD E1
7H00-4 A3
7HF1 D7
7HF2 B7
7HP5 E5
9HF1 F7
9HF2 F7
FHP5 E3
FHPA F7
FHPB F7
IHF0 B6
IHF9 C2
3HPX E7
3HPY E7
3HPZ E6
6HF0 A7
USE FOR PCI CLK
SDA
VDD
3
VSS
6
5SC0
SC1 8
1 SCL 4SD0
7SD12
7HP5
IHFG
IHFH
IHF7
9HF1
IHF0
AE27
2K2
3HPM
AK29
AK28
AJ28
AJ27
AJ26
AJ2
AK1
AK2
AK3
AJ3
AK26
T1
T2
T3
G27
E27
D28
AK27
AH27
PNX8541E1/M1/2414
7H00-4
MIPS C0NTROL
3HPH
100R
6
100R
3HPG
3
2
5
7
8
4
1
DELAY
ZERO
Φ
BUFFER
CY2305S
7HF1
3HFH
33R
+3V3-PER
9HF2
4K7
3HPY
3HPX
IHFE
4K7
IHFF
FHP4
9HF6
9HF5
+1V2-PNX8541
IHFB
100p
2HP1
10p
2HF7
3HFN
33R
FHP3
3HPF
100R
100R
3HPE
IHF5
IHFC
FHPA
FHPB
+3V3-PER
3HFR
33R
IHF9
3HF4
33R
33R
3HF2
FHP5
FHP2
+3V3-PER
7HF2
RES
PDTC114EU
3HF3
10K
IHFD
+3V3-PER
100n
2HF6
10n
2HF5
9HF8
100n
2HF2
3HF9
330R
3HF0
33R
9HF3
100R
IHF6
4K7
3HPD
3HPC
3HPZ
4K7
3HF1
10K
10K
3HP8
3HPK
2K2
100R
3HPJ
IHFA
15p
2HF8
6HF0
SML-310
33R
3HFM
3HFK
33R
9HF4
RES
IHF8
10K
+3V3-PER
3HFY
+3V3-PER
+3V3-PER
RESET-SYSTEM
SDA-SSB
SCL-SSB
CTRL1-MIPS_LCD-PWR-ON
SDA-SSB-MUX2
SCL-SSB-MUX2
PCI-CLK-PNX5050
PCI-CLK-USB20
PCI-CLK-OUT
IRQ-CA
IRQ-PCI
PCI-CLK-PNX5050
SDA-SSB-MUX1
SDA-SSB-MUX2
SCL-SSB-MUX1
SCL-SSB-MUX2
SDA3SDA-SSB
SCL-SSB
SDA-UP-MIPS
SCL-UP-MIPS
SDA-UP-MIPS
SCL-UP-MIPS
SCL-SSB
SDA-SSB
BACKLIGHT-CONTROL
PCI-CLK-OUT
PCI-CLK-PNX8535
PCI-CLK-USB20
PCI-CLK-PNX8535
RXD-MIPS
IRQ-CA
BACKLIGHT-CONTROL
IRQ-PCI
PCI-CLK-OUT
RESET-SYSTEM
SCL1
SDA1
SCL2
SDA2
SCL3
SCL1
SDA1
SCL2
SDA2
SCL3
SDA3
EJTAG-TDI
EJTAG-TCK
EJTAG-TMS
EJTAG-TRSTN
EJTAG-TDO
TXD-MIPS
B04E B04E
I_18010_019.eps
020608
3139 123 6417.2