EasyManua.ls Logo

Philips 32HFL5850D/10 - Page 89

Philips 32HFL5850D/10
123 pages
Print Icon
To Next Page IconTo Next Page
To Next Page IconTo Next Page
To Previous Page IconTo Previous Page
To Previous Page IconTo Previous Page
Loading...
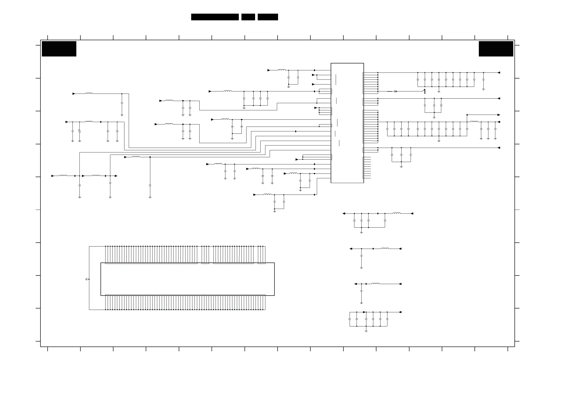
Circuit Diagrams and PWB Layouts
EN 89Q522.2HE LA 10.
2010-Jun-30
SSB: PNX8541: Power
1V8 DDR
DLL3
DLL0
3V3 LVDS
3V3A AUDIO
1V2A DDR
3V3A DDR
1V2A HDMI
3V3A HDMI
3V3 PER
3V3 SB PER
1V2 SB CORE
NC
3V3A LVDS
3V3A LVDS PLL
1V2A CAB
3V3A 1.7 MCAB
1V2 CORE
3V3 HDMI
DAC
BIAS
PLLCCO
ADC
REF
PLL
1V2A VIDEO ADC
EQ
1V2A AUDIO ADC
DLL2
PLL
VSS
VSSVSS
VSS
VSS
VSS
VSS
VSS
VSS
VSSA AUDIO
VSSA VIDEO
VSSA DDR DLL
VSSA VIDEO
H
I
2HH6 B5
IHK4 D4
IHY5 E9
123 4 9
IHY6 A9
IHY7 D9
IHY8 D9
IHYA C13
IHYB C6
IHYC B5
IHYD C5
IHYF D9
5HY4 G11
14
A
B
C
5HY9 D7
H
I
2HK2 E2
2HK4 E1
2HK6 E4
2HK7 C2
A
B
FHY3 I10
G
2HY1 B7
5HY5 C6
5HY6 D8
5HY7 H10
5HY8 D6
12
5HYA C13
7H00-11 A9
7H00-12 G7
CHY1 B11
7 8 910
IH28 C8
IHK1 C2
IHK2 D1
IHK3 D2
2HYD C11
2HYE C11
2HYF C11
2HYG C12
IHY0 F11
IHY1 G10
IHY2 H10
IHY4 B9
2HYN C13
10 11 12 13
D
E
F
G
C
D
E
F
2HZB I10
2HZC I10
2HZD I10
2HZE I10
2HH7 C5
2HH8 C5
2HH9 B5
2HK1 B3
2HZN D6
3 456
2HY5 E7
2HY6 A8
2HY7 A8
2HY8 C6
11 12 13 14
5678
2HZT D6
2HYS B12
2HYT B12
2HYU B12
2HYV B12
2HZ1 B13
2HZ2 B12
2HZ3 B12
2HZ4 B12
5HK0 B2
5HK1 D3
5HK2 D1
5HK3 D2
2HK8 C3
2HKA C1
2HKC C1
2HY0 B7
5HY3 A8
PNX 8541: POWER
2HY2 B7
2HY3 B6
2HY4 E8
2HY9 C6
2HYA E8
2HYB E8
2HYC C11
2HYH C12
2HYJ C12
2HYK C12
2HYM C13
2HYP C13
2HYR C13
2HYW B13
2HYY B13
2HYZ B13
2HZ0 B13
2HZU F11
2HZV H10
2HZW C14
2HZ7 D11
2HZ8 D11
2HZ9 D11
2HZA D7
2HZF I11
2HZG I11
2HZH G10
2HZJ D7
2HZP F10
2HZQ B14
2HZR F10
2HZS F10
2HZY C14
2HZZ C14
5HG0 B4
5HG1 C4
5HK4 C2
5HY0 B6
5HY1 F11
5HY2 E7
2HZR
100n
100n
2HZS
100n
2HZP
VDDA-LVDS
1u0
2HY9
100n
2HY8
+1V8-PNX8541
30R
5HY5
100n
2HY6
1u0
2HY7
5HY3
+1V2-PNX8541
30R
2HY5
1u0
2HY4
100n
5HY2
30R
+1V2-PNX8541
30R
5HY0
1u0
2HY3
100n
2HY2
100n
2HY0
2HY1
100n
2HZU
1u0
1n0
2HZQ
1n0
1n0
2HZZ
2HZW
1n0
2HZY
+3V3-PER
+3V3-PER
+3V3-PER
+3V3-PER
+3V3-PER
+3V3-PER
+3V3-PER
+3V3-PER
+3V3-PER
IH28
RREF-PNX8535
2HKC
100n
+3V3
IHYA
5HYA
220R
330u 6.3V
IHYD
2HKA
IHYC
30R
5HG0
5HG130R
2HH6
100n
100n
2HH9
2HH7
100n
100n
2HH8
+1V2-PNX8541
IHK4
IHK3IHK2
IHK1
1u0
2HK7
2HK8
+1V2-PNX8541
100n
5HK4
30R
120R
5HK1
2HK2
120R
5HK3
100n
2HK6
100n
5HK2
120R
2HK4
+1V2-PNX8541
100n
30R
5HK0
2HK1
100n
2HZT
1u0
2HZN
100n
VDDA-ADC
VDDA-LVDS
5HY8
30R
30R
5HY7
2HZV
100n
2HYC
10u
10u
2HYD
2HYE
10u
10u
2HYF
100n
2HZ9
2HZ8
100n
1u0
2HZ7
+1V2-STA ND BY
+3V3-STANDBY
2HZ4
100n
100n
2HZ3
2HZ2
1u0
2HZ1
100n
100n
2HZ0
100n
2HYZ
100n
2HYY
2HYW
100n
1u0
2HYV
2HYU
1u0
2HYT
1u0
1u0
2HYS
+1V8-PNX8541
+1V2-PNX8541
10n
2HZG
2HZF
10n
10n
2HZD
2HZE
10n
1u0
2HZC
VDDA-DAC
2HZB
1u0
5HY4
30R
VDDA-AUDIO
100n
2HZH
2HYR
100n
100n
2HYN
100n
2HYP
100n
2HYM
2HYK
100n
100n
2HYJ
2HYH
100n
2HYG
100n
2HYB
1u0
2HYA
100n
+1V2-PNX8541
220R
5HY1
5HY6
30R
E3
H4
H5
N5
N6
C1
C2
D1
D2
D3
E1
E2
AF9
AB26
W26
F26
J25
B1
E4
F4
F5
G5
H3
T6
U13
U14
U15
U16
U17
U6
AE15
AE16
AE9
R25
T13
T14
T15
T16
T17
T25
AE25
T26
T29
T5
P14
P15
P16
P17
P25
R13
R14
AE24
R15
R16
R17
N14
N15
N16
N17
N18
N25
AD6
N27
N30
P13
F13
F18
F19
G30
H26
H27
AD5
K27
K29
M25
N13
AK30
B29
C28
D27
D8
D9
AB29
E25
E26
E9
F12
AH26
AH28
AH29
AH30
AJ1
AB25
AJ25
AJ29
AJ30
AK25
AG25
AG26
AG27
AG28
AG29
AA27
AG3
AG30
AH2
AH21
AH25
AF21
AF22
AF24
AF25
AA26
AF26
AF27
AF28
AF29
AF30
V17
V18
V27
W29
Y26
Y27
AE29
AE30
AE5
AF12
AF13
7H00-12
PNX8541E1/M1/2414
AA25
AE28
V13
V14
V15
V16
AH1
AH13
E23
E24
K25
K26
VSS
F14
F15
F16
V6
W5
W6
AD25
Y5
AG11
AG13
F17
F24
F25
F6
G25
G6
AC27
AD26
AE17
AE18
AE19
F27
G26
F7
E7
AE22
AE21
E8
AG24
AH24
AF23
AC26
AB6
P18
R18
T18
U18
R6
AE6
AF8
AF7
W27
AE13
AE14
F10
F21
F22
F9
U25
V25
AA5
AA6
AB5
AE7
P6
AB27
J26
D7
C8
J5
J6
K6
AE12
W25
VDD
7H00-11
PNX8541E1/M1/2414
IHYF
IHYB
VDDA-ADC
VDDA-AUDIO
CHY1
VDDA-DAC
IHY8
IHY7
IHY5
IHY6
IHY4
FHY3
IHY2
IHY0
IHY1
1u0
2HZJ
100n
2HZA
30R
5HY9
+1V2-PNX8541
SENSE+1V2-PNX8541
B04P B04P
I_18010_028.eps
020608
3139 123 6417.2