EasyManua.ls Logo

Philips 32PFL7403D/12 - Page 63

Philips 32PFL7403D/12
152 pages
Print Icon
To Next Page IconTo Next Page
To Next Page IconTo Next Page
To Previous Page IconTo Previous Page
To Previous Page IconTo Previous Page
Loading...
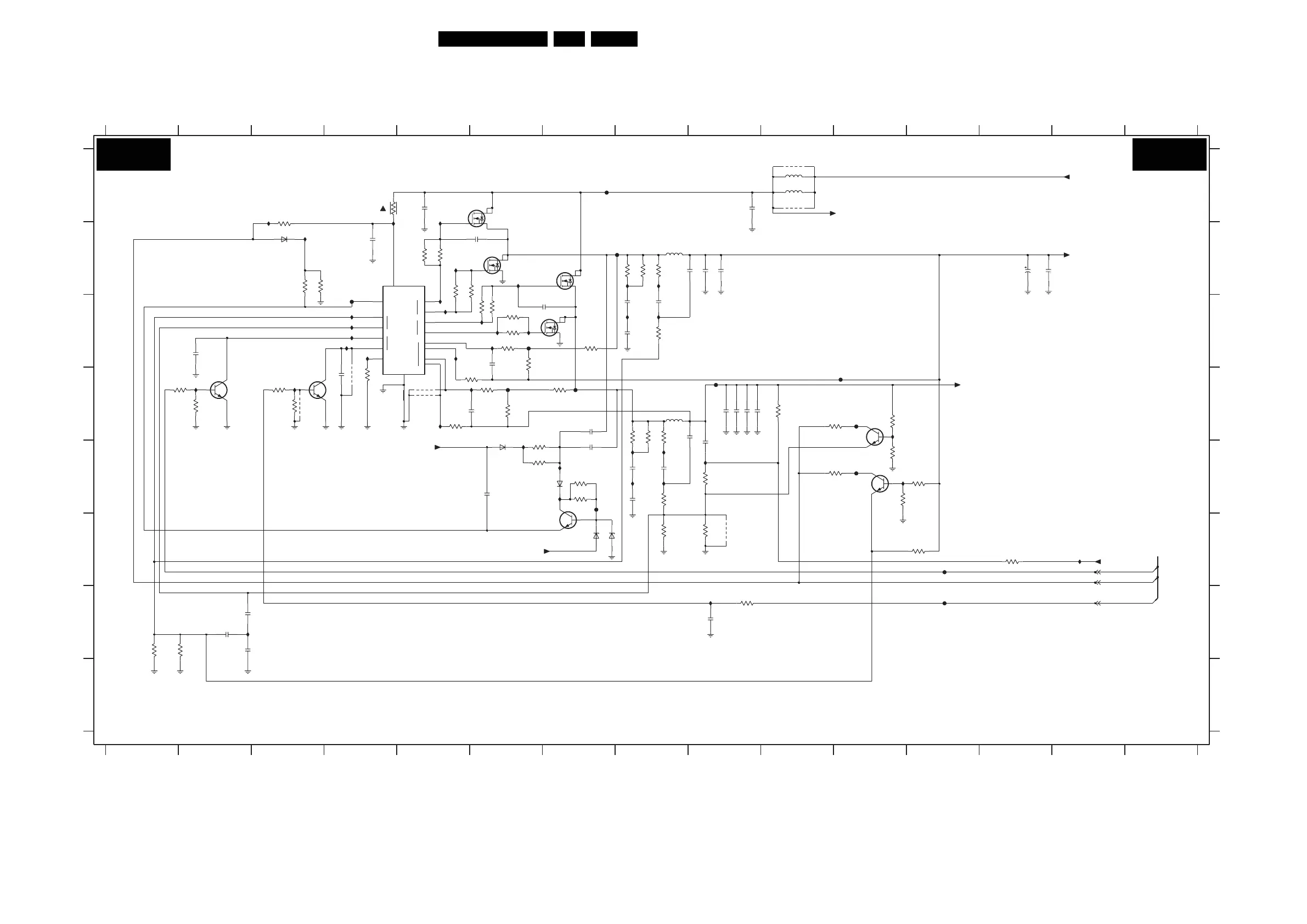
Circuit Diagrams and PWB Layouts
63Q528.2E LB 7.
SSB: DC / DC
VCC
L2
+1
-1
1
2
+2
-2
2
VFB
GATE
IS
COMP
GATE
GND
1
BST
ROSC
H2
L1
H1
1n0
+1V4-PNX5050
100n
2U84
IU24
B
RES
RES
RES
2U8J B13
RES
2U86 D5
74
2U87 E7
2U8H D9
D
2U8G D9
6
2U85 E6
C
5
E
RES
3U2V D11
IU2R E6
3U21 C8
3U3K B5
3U3L C6
3U3M B5
3U3N D8
IU23 C6
IU24 C6
IU25 C6
5U04 D8
5U05 B8
5U06 A10
5U09 A10
3U2D G1
3U2E D4
3U2F E9
6U08 F7
6U09 F7
7U0D-1 B7
7U0D-2 C6
IU2M B3
IU2P E11
7U0H-1 A6
DC / DC 5V 1V4
IU2T G3
3U3J B8
IU88 E7
IU89 F14
IU8A D11
IU8B G9
IU8C E7
IU8D D5
IU8E D5
IU26 C6
IU28 B6
IU29 B5
IU2A A5
6U05 E6
6U06 E7
6U07 B3
FU8C B8
RES
E
F
G
H
6 87
A
9
B
C
2U80 C2
2U81 B4
2U82 D4
2U83 G2
2U84 G2
7U0E F7
2U8K D9 7U0G-1 D2
7U0G-2 D33U22 D6
3U23 C6
3U24 D8
3U25 E8
3U3P C6
3U3Q C6
3U3T A4
3U29 D3
3U2A D2
3U2B D2
3U2C G1
2U89 B6
2U8A A5
2U8B B8
3U2G B8
3U2H D8
3U2J C6
3U2K B5
D
2U8Y E9
2U8V C8
EMC
3U3E B3
2U8W C8
12V/5V CONVERSION
3U3G F13
2U8Z D8
3U2W E11
3U2Y E12
2U8N G9
2U8P E8
2U8Q E8
2U8R E8
3U3F D10
RES
113
2U8C B9
2U8D B9
3U2U E11
2
3U2N B5
3U26 F8
3U27 F9
3U28 D3
2U8F B13
2U8E A9
3U2R A3
2U88 C7
1
IU83 B8
3U3H E7
IU81 B5FU88 D6
7U0L B4
9U81 D3
9U82 A10
9U83 A10
IU82 B8
RES
FU87 D7
9U87 F9
9U99 D5
FU80 D11
FU81 D11
3U33 D7
3U34 D6
3U39 G9
FU85 D9
FU86 E7
A
12 10 11 12
10
G
H
9
F
8 1514
3U1Z E7
5 15
3U1Y D6
3 4
13
2U8L D7
2U8M D9
13
3U1W D5
14
12
FU8B A7
FU89 C6
3U3D B3
12V/1V4 CONVERSION
3U20 B8
RES
FU8A C4
BOOSTER
9U84 D4
9U85 D5
9U86 D5
3U2Z E11
3U30 D11
3U31 C6
3U32 C7
2U8S C6
2U8T G2
2U8U C8
3U3A F12
3U3B E6
3U3C E6 IU20 C5
IU21 C5
IU22 C5
IU2C C4
IU2D C4
IU2E C4
IU2F C4
IU2G C4
IU2H D3
IU2J D2
IU86 E8
RES
IU87 E8
IU85 E87U0H-2 B6
7U0I-1 D11
7U0I-2 E11
IU2V C8
IU2Y E9
IU2Z E8
IU80 B3
FU82 E11
FU83 F12
FU84 G12
IU84 C8
2U8P
100n
220R
5U09
3U21
1K0
IU2F
3U2H
22R
7 8
2
1
7U0H-1
SI4936BDY
3U3B
68R
2U89
1n0
4R7
3U2J
IU85
1n0
2U88
7U0D-2
56
4
3
GND-SIG1
SI4936BDY
33K
3U2B
IU26
IU2P
2U8G
GND-SIG1 GND-SIG1
22u
3n3
2U8Z
6K8
3U32
3U2A
33K
IU2H
IU2C
FU87
2U8U
1n0
6K8
3U24
2U8C
22u
1K0
FU80
1%
3U27
6
1
3U39
22K
BC847BS
7U0G-1
2
22R
3U3L
220u
2U8F
FU8B
25V
3U3J
22R
22K
3U3E
10K
3U3D
2U8T
100p
100n
2U8W
3U30
470R
IU8A
9U81
3U2K
22R
3
4
*
10R
3U3F
BC847BS
7U0I-2
5
IU29
GND-SIG1
100n
2U80
IU2D
IU82
IU83
IU8B
IU2A
2U85
1u0
IU84
100n
GND-SIG1
2U8S
FU89
1K0
3U2W
3U29
10K
3U3K
22R
2U8R
IU25
3U31
3K3
SI4936BDY
7U0H-2
5
6
4
3
FU83
IU8D
*
3U26
6K8
IU86
IU87
IU88
3U2Y
IU2Z
3K3
3U3Q
22R
IU89
2U8D
22u
FU82
FU84
IU8C
IU2Y
1K0
3U3P
4R7
3U2Z
IU2M
2U87
100n
3U1Y
1K0
FU88
10K
3U2V
IU20
IU2T
GND-SIG1
2U8A
22u
GND-SIG1
3U2E
39K
BAS316
6U05
2
15
3
6
11
5
1213
14
7
10
Φ
7U0L
NCP5422ADR2G
4
8
9
1
16
FU81
+12VF
IU28
470R
3U1Z
BC817-25W
7U0E
22u
2U8K
3U3T
1K0
10R
1%
3U3A
3U20
6K8
GND-SIG1
IU23
100p
2U83
+1V4-PNX5050
10K
3U2U
3U34
3K3
IU2E
3U3H
470R
4R7
IU81
3U3M
3U2C
270R
+12VFF
GND-SIG1
1%
22u
2U8H
3U23
IU2R
1K0
3U3N
22R
FU8C
220R
5U06
2U8Y
1u0
BAS316
6U06
2U81
1u0
2U8N
470n
+12VFF
5
3
4
1n0
2U8J
7U0G-2
BC847BS
GND-SIG1 GND-SIG1
IU80
2U8B
3n3
100n
2U86
1K0
3U25
3U2D
1K8
9U87
2U8E
22u
68R
3U3C
4R7
3U2N
9U85
9U99
9U84
IU2J
3K3
3U1W
3U33
6K8
GND-SIG1
+5V
22R
3U2G
FU8A
1%270R
3U3G
FU86
IU2V
GND-SIG1
IU2G
FU85
SENSE+1V4-PNX5050
1n0
2U8V
22K
3U2R
IU8E
9U82
9U83
3U22
3K3
IU21
2U82 100n
22K
3U28
2U8L
100n
PDZ18-B
6U09
9U86
2U8M
22u
10u
5U05
GND-SIG1
1
10u
5U04
7U0D-1
SI4936BDY
7 8
2
2
6
1
1%
7U0I-1
BC847BS
120R
3U2F
6U08
PDZ18-B
2U8Q
1n0
IU22
BAS316
6U07
ENABLE-1V2
PROT-DC
ENABLE-3V3
B02C B02C
I_17960_013.eps
220508
3139 123 6341.2

Table of Contents

Related product manuals