EasyManua.ls Logo

Philips 32PFL7403D/12 - SSB: PNX8541: Control MIPS

Philips 32PFL7403D/12
152 pages
Print Icon
To Next Page IconTo Next Page
To Next Page IconTo Next Page
To Previous Page IconTo Previous Page
To Previous Page IconTo Previous Page
Loading...
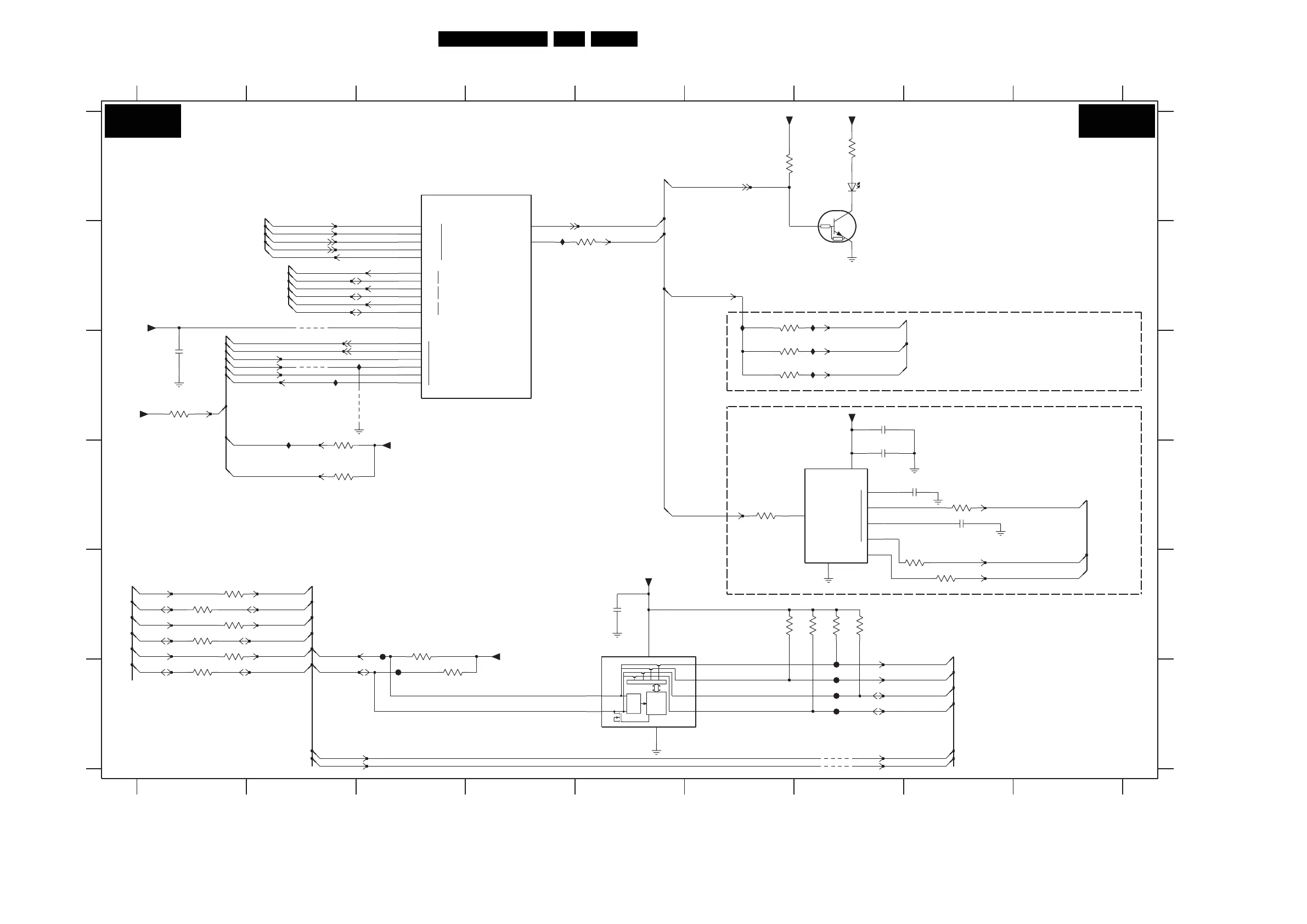
Circuit Diagrams and PWB Layouts
77Q528.2E LB 7.
SSB: PNX8541: Control MIPS
2
C
INP
-BUS
CTRL
FIL
I
GPIO
I2C1
I2C2
I2C3
EJTAG
SDA
SCL
TDO
TRST
TMS
TCK
TDI
SCL
SDA
SCL
SDA
VPP_ID
0
1
2
3
4
5
27MHz_OUT
RESET_SYS
2
1
CLKOUT
3
CLK
VDD
4
GND
REF
3HPD E1
3HPE E1
3HPM F3
3HPY E7
3HPX E7
3HFY D2
3HP8 C1
3HPC E7
3HF9 A7
FHPA F7
FHPB F7
IHF0 B6
IHF5 B7
3HPZ E6
6HF0 A7
7H00-4 A3
2HF5 C7
2HF6 D7
3HPF E1
3HPG E1
3HPH E1
3HPJ F1
3HPK E3
2HP1 E5
3HF0 B5
3HF1 D2
3HF2 C6
3HF3 A6
87654
IHF7 C3
5
3HFK D8
3HFM E8
3HFN E8
3HFR D6
USE FOR PCI CLK
USE WHEN PCI CLK IS DIRECT FROM 8541
RESERVED
E
D
E
F
2HF2 C1
8 9
PNX8541: CONTROL_MIPS
7HF1 D7
7HF2 B7
C
D
A
C
B
F
A
B
IHF9
3HFH B6
IHF8 C2
IHF9 C2
IHFA C7
IHFB C7
2HF7 D8
2HF8 D8
9HF4 C3
RES
RES
9HF8 B2
PCA9540BDP
3HF4 C6
IHF6 B4
9
123 467
123
FHP4 F7
FHP5 F3
7HP5 E5
9HF1 F7
9HF2 F7
9HF3 C2
FHP2 E3
FHP3 E7
3HFY
+1V2-PNX8541
10K
9HF1
1
SCL
4
SD0
SD1
72
SDA
VDD
3
VSS
6
7HP5
5
SC0
SC1
8
+3V3-PER
2K2
3HPM
2
5
7
8
4
1
6
DELAY
ZERO
Φ
BUFFER
CY2305S
7HF1
3
2HF7
10p
3HFN
33R
3HFM
3HFK
33R
33R
2HF5
2HF6
100n
10n
3HFR
33R
10K
3HF1
IHF5
AJ26
AJ2
AK1
AK2
AK3
AJ3
AE27
E27
D28
AK27
AH27
AK29
AK28
AJ28
AJ27
7H00-4
PNX8535
MIPS C0NTROL
AK26
T1
T2
T3
G27
10K
3HP8
IHF7
IHF8
IHF6
7HF2
PDTC114EU
3HPK
100R
2K2
3HPJ
3HPH
100R
100R
3HPG
100R
3HPF
3HPE
100R
FHP5
+3V3-PER
+3V3-PER
FHP4
FHP2
+3V3-PER
+3V3-PER
9HF2
IHF0
3HF4
33R
33R
3HF2
3HFH
33R
15p
2HF8
IHFA
IHFB
100p
2HP1
FHPA
FHP3
4K7
3HPC
4K7
3HPZ
FHPB
RES
3HPD
100R
+3V3-PER
9HF4
+3V3-PER
100n
9HF8
2HF2
10K
3HF3
6HF0
RES
3HF9
SML-310
330R
33R
3HF0
9HF3
4K7
3HPY
3HPX
4K7
SDA2
SDA1
SCL3
SCL2
SCL1
SDA-UP-MIPSSDA1
SCL-UP-MIPSSCL1
RESET-SYSTEM
RESET-SYSTEM
PCI-CLK-OUT
BOOTMODE
IRQ-PCI
IRQ-CA
RXD-MIPS
TXD-MIPS
EJTAG-TRSTN
EJTAG-TMS
EJTAG-TDO
EJTAG-TDI
EJTAG-TCK
SDA3
PCI-CLK-PNX5050
PCI-CLK-PNX8535
PCI-CLK-OUT
PCI-CLK-USB20
PCI-CLK-PNX8535
PCI-CLK-OUT
BOOTMODE
SDA-SSB
SCL-SSB
SDA-SSBSDA3
SCL-SSBSCL3
SDA-UP-MIPSSDA2
SCL-UP-MIPS
SCL2
SCL-SSB-MUX2
SDA-SSB-MUX2
CTRL1-MIPS_LCD-PWR-ON
SCL-SSB
SDA-SSB
SCL-SSB-MUX2
SDA-SSB-MUX2
SDA-SSB-MUX1
SCL-SSB-MUX1
PCI-CLK-PNX5050
IRQ-PCI
IRQ-CA
PCI-CLK-USB20
B04E B04E
I_17960_027.eps
220508
3139 123 6341.2

Table of Contents

Related product manuals