EasyManua.ls Logo

Philips 43PUT6504/56 - Page 43

Philips 43PUT6504/56
85 pages
Print Icon
To Next Page IconTo Next Page
To Next Page IconTo Next Page
To Previous Page IconTo Previous Page
To Previous Page IconTo Previous Page
Loading...
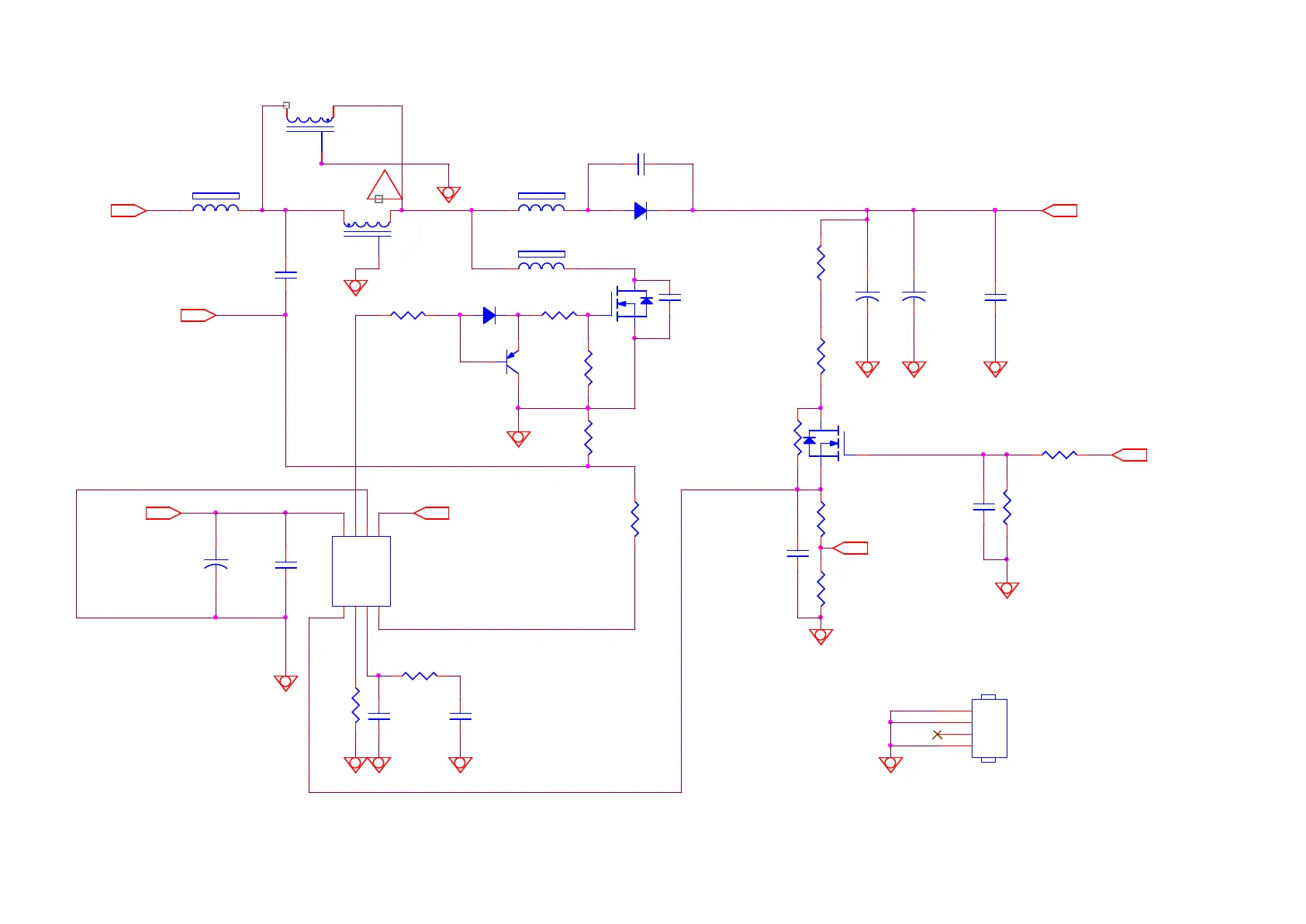
9-2-2 PFC with LD7592GS
1 :5 0 K
E Q3 2
FB9802
BEAD
1 2
FB9805
BEAD
1 2
( PI N
= 5. 0 m m )
R9808
0R075
D9801
FMNS-1106S
C9813
0.47UF 50V
C9804
1UF 450V
Q9802
MTN127KN3
3
1
2
R9805
10KOHM
R9806
1.5M 1%
R9816
100K
C9801
47pF
+
C9802 47UF 450V
R9800
4.3K OHM 1% 1/8W
D9804
1N4148W
R9814
10K 1/10W
C9805
NC / 2200PF2KV
R9811
18K 1/10W 1%
FB9801
127R
1 2
R9803
47R 1/10W 5%
R9804
1.5M 1%
R9802
22 OHM 1/10W
C9810
470PF 5% 50V
C9812
47NF 10% 50V
U9801
LD7592
INV
1
RAMP
2
COMP
3
CS
4
OVP
5
GND
6
OUT
7
VCC
8
R9813
24KOHM 1/10W
Q9803
MMBT2907A
C9817
22pF 2KV
C9814
0.1uF
C9809
100N 50V
R9818
NC / 0R05 1/4w
+
C9803
47UF 450V
HV
R9817
13K
Vsin
PFC_OVPVCC_ON
VCC_ON
Rsen-
PFC_OVP
F or Q9 80 1 , D 9 80 2
HS9801
HEAT SINK
1
2
3
4
Q9801
IPA60R400CE
2
1
3
!
+
C9806
10uF/50V
E 1
L9802
NC / 240uH
5
4
1
E 1
L9801
240uH
4
5
1
R9812
1K 1/10W 1%

Related product manuals