EasyManua.ls Logo

Philips 43PUT6504/56 - 715 Ga052 Psu

Philips 43PUT6504/56
85 pages
Print Icon
To Next Page IconTo Next Page
To Next Page IconTo Next Page
To Previous Page IconTo Previous Page
To Previous Page IconTo Previous Page
Loading...
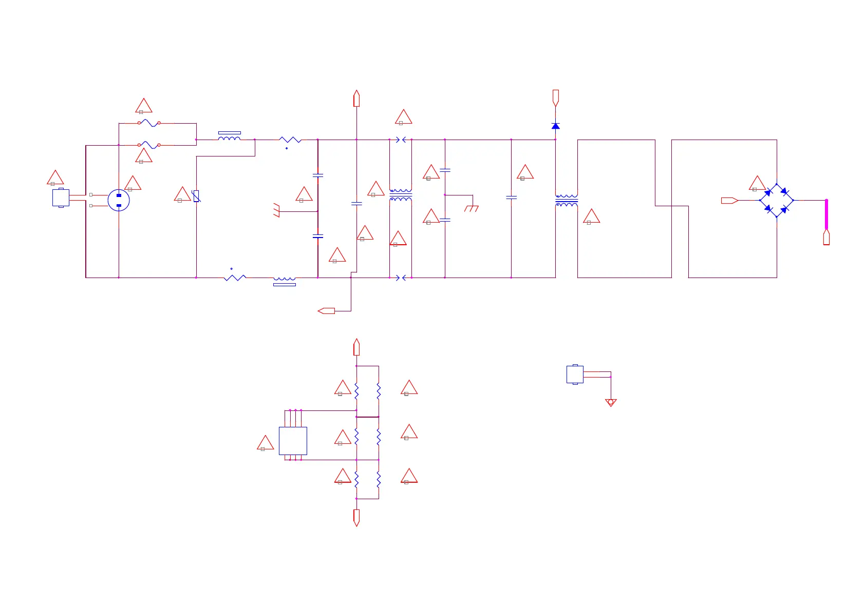
9.2 A 715GA052 PSU (For 55”/58” 6604/6654 Series)
9-2-1 AC Input
F9901
NC / 5A 250V
T5 A H/ 2 50 V
D9901
PG4007
R9904
NC
R9903
NC
R9902
750K
!
!
!
N
SG9902
Spark Gap 500V
Rsen-
HS9901
NC / HEAT SINK
1
2
RV9901
620V
-
+
BD9901
TS10P06G-05
2
1
3
4
T5 A L/ 2 50 V
L9901
17mH
1
2
4
3
L9902
17mH
1
2
4
3
FB9902
BEAD
1 2
!
!
! !
!
!
!
SG9901
Spark Gap 500V
t
NR9902
1R5
12
!
F9902
5A 250V
CN9901
AC 2P
12
3
4
BR
FB9901
BEAD
1 2
C9911
22pF 250V
C9901
470NF 275V
C9902
470NF 275V
CN9905
NC
1
2
Vsin
C9912
22pF 250V
!
!
!
!
!
!
! !
!
!
!
!
L
R9905
750K
R9906
750K
N
C9914
220PF 250V
R9901
750K
C9913
220PF 250V
L
t
NR9901
1R5
12
U9901
CAP200DG-TL
NC
1
D1
2
D1
3
NC
4
NC
5
D2
6
D2
7
NC
8

Related product manuals