EasyManua.ls Logo

Philips 55OLED754/12 - Page 50

Philips 55OLED754/12
110 pages
Print Icon
To Next Page IconTo Next Page
To Next Page IconTo Next Page
To Previous Page IconTo Previous Page
To Previous Page IconTo Previous Page
Loading...
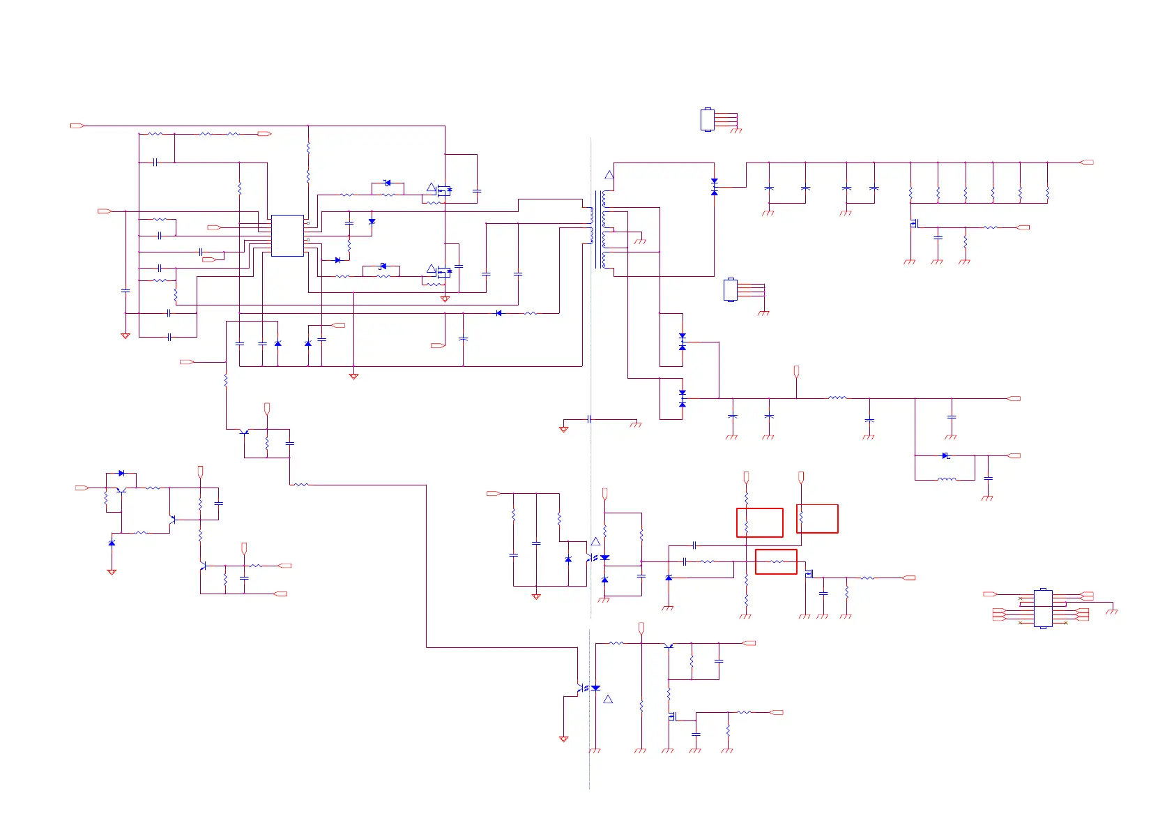
9-2-3 Main Power
LLC_OVP
C9132
100nF 10% 50V
C9180
0.22UF 10% 50V
C9161
680PF 250V
L9122 1.1uH
C9114
100nF 10% 50V
R9142
510K 1% 1/8W
D9105
FR107G-A0
R9160
12K 1/8W 1%
R9106
120R 1/8W 1%
+
C9133
NC
+
C9134
NC
24V/3.75A
C9153
100nF 10% 50V
Q9101
IPA50R800CE
2
1
3
C9141
100nF 10% 50V
D9102
1N4148W
U9101
SSC3S927
VSEN
1
VCC
2
FB
3
ADJ
4
CSS
5
CL
6
RC
7
CD
8
SB
9
GND
10
VGL
11
REG
12
NC
13
VB
14
VS
15
VGH
16
NC
17
ST
18
C9106 470NF 10% 25V
R9116
10K OHM
U9104
EL817M(X)
12
43
ZD9101
BZT52-B15G
12
C9148
100nF 10% 50V
R9146
2Kohm 1/4W +/-1%
C9120
0.01uF 100V
R9147
47K 1/8W 1%
R9108
4.7R 1%
C9156
47nF 50V
+
C9116
100UF 50V
!
C9199
100pF 2KV
ZD9141
BZT52-B15
1 2
R9169
100K 1/8W 1%
!
Q9151
2N7002K
C9110
4.7NF 10% 50V
!
R9161
4K7 1/8W 1%
R9101
3M 1%
CN9102
CONN
2
4
6
8
10
12
14
16
1
3
5
7
9
11
13
15
HS9123
HEAT SINK
1
2
3
4
ZD9142
BZT 52-B6V2
1 2
U9150
AS431AN-E1
D9101
US1M_HF
R9112
100K 1%
R9148
10K OHM
R9143
10K OHM
Q9141
2N7002K
D9104
1N4148W
12
R9164
4K7 1/8W 1%
R9162
1.5K OHM
R9104 NC
C9118
100N 50V
C9121
10nF 50V
R9120
2R2 +-5% 1/8W
C9105
0.22UF 10% 50V
R9100
3M 1%
R9111
10K OHM 1% 1/4W
ZD9153
BZT52-B13G
1 2
C9155
1NF 5% 50V
C9104
10nF 50V
R9122
NC
R9158
2K 1/8W 1%
R9165
0R05 1/4W
R9141
100 OHM 1%
!
C9109
0.01uF 100V
C9115
2.2uF 25V
R9159
300 OHM 1% 1/8W
!
R9168
2Kohm 1/4W +/-1%
R9152
510K 1% 1/8W
R9115
10 OHM 1% 1/4W
D9122
FCQS30A065
1
2
3
U9103
EL817M(X)
12
43
C9111
100pF 2KV
ZD9152
BZT52-B16
1 2
C9152 47NF 10% 50V
C9157
1uF / 50V
R9166
100K 1%
R9118
10 OHM 1% 1/8W
R9167
200K 1% 1/8W
C9113
100pF 2KV
Q9106
MMBT3906
C9102
2.2NF 10% 50V
R9151
1K OHM 1% 1/8W
Q9142
MMBT3 906
R9114
75 OHM 1% 1/8W
Q9105
BTC4672M3
R9156
8K2 1/8W 1%
D9103
1N4148W
12
D9121
FCQS30A065
1
2
3
C9112
22nF
Q9107
LMBT3904LT1G
R9105
200 OHM 1%
C9151
100nF 10% 50V
Q9108
MMBT3906
R9113
100K 1/8W 1%
R9119
10K OHM
R9157
1K 1% 1/8W
HS9121
HEAT SINK
1
2
3
4
R9144
1K5 1% 1/8W
R9103
36 KOHM +-1% 1/8W
R9145
10K OHM
R9117
75 OHM 1% 1/8W
R9163
0R05
R9153
18KOHM +-1% 1/4W
HV
12VS
C9107 220PF 5% 50V
DV5
12VS
DV5
STB
12VS
VCC_ON
ADJ
FB_LLC
FB_LLC
ADJ
VCC1
12VS
REG
Q9102
IPA50R800CE
2
1
3
REG
PS_ON
REG
VCC1
DIM
+12V
ZD9154
NC / BZT52-B16
1 2
PS_ON
+12V +12V
+12V
BL_ON/OFF
+12V
BR
R9171
1K OHM 1% 1/8W
R9170
510K 1% 1/8W
Q9131
MTE1K8N25KM3-0-T2-G
DV5
C9136
100NF 50V
For D9121 & D9122
HOT
COLD
12V/5A
L9121
1.1uH
T9101
MEW / X'FMR
4
16 9
11
13
10
5
15
8
7
14
12
+
C9137
220uF 50V
+
C9126
470UF 25V
+
C9127
470UF 25V
+
C9138
220uF 50V
+
C9128
470UF 25V
+12V_A +12V_A
+Vboost
+Vboost
R9173
12K 5% 1/4W
R9174
12K 5% 1/4W
R9176
12K 5% 1/4W
R9175
12K 5% 1/4W
R9177
12K 5% 1/4W
D9123
FMEN-220A
1
2
3
C9181
NC / 0.22UF 10% 50V
R9192
1KR
R9191
1KR
For D9123
R9155
100K OHM 1% 1/4W
+12V_A
D9109
SR34H / NC
1 2
R9172
12K 5% 1/4W
C9135
100nF 10% 50V
CL

Related product manuals