EasyManua.ls Logo

Philips 55OLED754/12 - Page 51

Philips 55OLED754/12
110 pages
Print Icon
To Next Page IconTo Next Page
To Next Page IconTo Next Page
To Previous Page IconTo Previous Page
To Previous Page IconTo Previous Page
Loading...
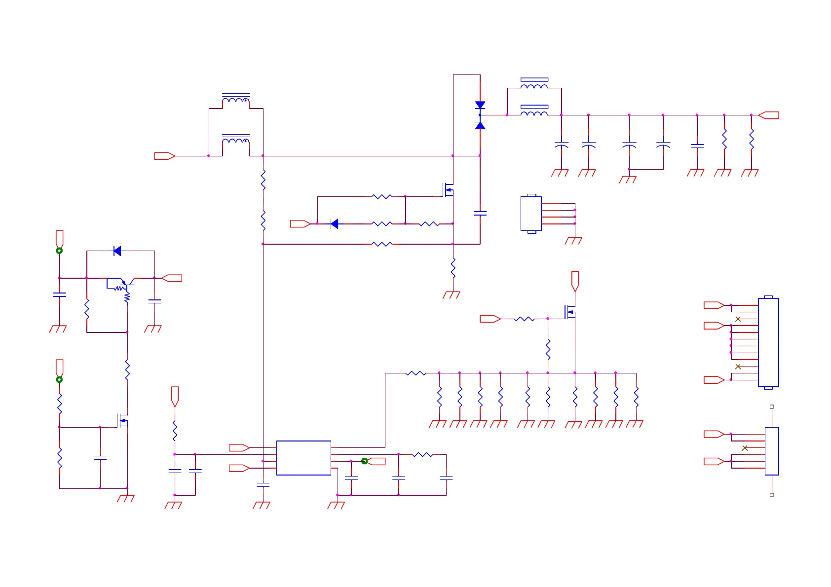
9-2-4 LED
R8621
2R 1/4W
R8622
2R 1/4W
R8623
2R 1/4W
R8624
NC / 1R8 1/4W
R8629
0.36R
R8631
NC / 0.43OHM 5% 2W
R8630
NC / 0.43OHM 5% 2W
C8607
100pF
R8625
NC / 1R8 1/4W
HS8601
HEAT SINK
1
2
3
4
R8607
0R03 5%
R8614
330K +/-1% 1/8W
C8613
10PF 5% 50V
C8612
100nF 10% 50V
C8616
47NF 10% 50V
Q8602
DTA144WN3/S
1
2 3
R8604
5.6R 5%
R8612
1K 1/4W
R8605
4.3K 1%
CN8601
CONN
1
2
3
4
5
6
7
8
9
10
11
12
C8610
100nF 10% 50V
U8601
PF7904S
DIMOUT
1
VCC
2
CS/OVP
3
OUT
4
GND
5
EN/DIM
6
GM
7
FB
8
R8611
NC
C8606
100N 50V
R8601
75 KOHM +-1% 1/8W
C8609
NC
R8619
10K OHM 5% 1/8W
R8616
33K 1/8W 1%
D8603
1N4148W
C8615
220PF 55 50V
D8602
SS1060FL
R8618
1K 1/8W
R8615
10R 1/10W
Q8603
2N7002K
Q8604
CYS9240 32A
R8609
100K 1/4W
C8608
100nF 10% 50V
R8603
10 OHM 5% 1/8W
+
C8601
100uF/100V
R8606
10K OHM 5% 1/8W
D8601
FMEN-2308
1
2
3
Q8601
TK22A10N1
C8611
2.2uF 25V
CN8602
NC
1
2
3
4
5
6
78
R8620
2R 1/4W
L8601
15uH
2
1
R8602
10K OHM
R8613
10 OHM 1% 1/10W
L8602
NC
8
1
C8614
1NF 10% 50V
-VLED
+VLED
R8617
1K OHM 1%
+VLED
+VLED
-VLED
+12V
+VCC
BL_ON/OFF
+VLED
OUT
OUT
+VCC
DIMOUT
-VLED
DIM
DIMOUT
FB8602
BEAD
1 2
LB: 30 ~ 36 V/ 2.12 A
+Vboost
+
C8604
NC
+
C8603
NC
R8610
100K 1/4W
R8628
0.36R
+
C8602
100uF/100V
FB8601
BEAD
1 2

Related product manuals